立即注册找回密码

QQ登录

只需一步,快速开始

微信登录

微信扫一扫,快速登录

搜索
小桔灯网 门户 资讯中心 企业动态 查看内容

这业绩,圣湘也太猛了!

2024-7-4 10:14| 编辑: 沙糖桔| 查看: 1323| 评论: 0|来源: 圣湘生物公告、财联社

摘要: 7月3日晚间,圣湘生物披露业绩预告。

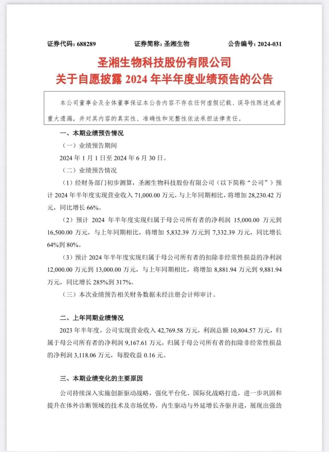
7月3日晚间,圣湘生物披露业绩预告。


预计上半年实现营业收入7.1亿元,同比增长66%;

归母净利润1.5-1.65亿元,同比增长64%-80%;

扣非净利润为1.2-1.3亿元,同比增长285%-317%。








今年上半年,圣湘生物继续以“创新+服务”双轮驱动,稳步推进平台化、国际化战略,进一步巩固和提升在体外诊断领域的技术及市场优势,展现出强劲的增长潜力。公司积极把握逆周期发展机遇,在呼吸道、妇幼、血源、免疫、测序等多个关键领域的技术取得突破性进展,推出了一系列产品矩阵丰富、竞争力突出的解决方案,市场开拓顺利进行,并获得了客户广泛认可。


此前,圣湘生物表示,呼吸道产线未来有望成为公司第一个达到10亿元体量的常规试剂产线。公司2023年年报显示,2023年呼吸道类产品营业收入超4亿元,同比增长达680%。据悉,今年上半年圣湘生物呼吸道类产品营业收入已与去年全年总额基本持平。


与此同时,圣湘生物进一步推动数智化领域的创新研发,已推出的“传染病数智化系统”广受好评。该系统能够通过统计终端检测数据,并依托AI模型技术分析预测传染病发展趋势,在医疗资源调配、卫生防控工作开展等方面提供有效帮助。


除了呼吸道疾病,圣湘生物在其他多个疾病检测领域也有广泛布局,并取得积极成果。在血源性产线领域,乙型肝炎病毒核糖核酸 (HBV RNA) 检测试剂盒 (PCR-荧光探针法) 通过国家药品监督管理局审核,获批上市。


血清HBV RNA是近年发展起来的HBV病毒学指标,该指标已写入多个国内、国外临床权威指南或专家共识,业内认为HBV RNA有力弥补了现有乙肝临床诊疗指标的不足,有望彻底改善慢乙肝诊疗现状。根据FDA要求,乙肝在研新药都需将HBV RNA作为疗效评估指标,随着这些药物的上市,公司HBV RNA伴随诊断产品也会迎来机遇。随着该检测试剂盒的获批,圣湘生物进一步完善肝炎全场景解决方案,作为国内乙肝分子检测市场占有率绝对领先地位的企业,有望快速实现市场覆盖,迎来新的增长点。


同时,圣湘生物与上海宏石共建的X-platform联合研发实验室在上海揭牌,双方将共同投入进行PCR的底层技术再开发,以创新驱动引领医疗行业新质生产力,强强联合共同推进医疗健康领域的技术应用发展。


在战略产线产品快速起量的同时,圣湘生物在化学发光、基因测序等领域的布局也取得突破性成果。


在化学发光领域,子公司安赛诊断在之前已获得心肌和炎症系列试剂产品证书的基础上,今年上半年又新获得了孕酮(Prog)和人绒毛膜促性腺激素(HCG)检测试剂注册证,产品矩阵进一步丰富,成功切入妇科疾病市场。据了解,安赛诊断目前也正在瞄准阿尔茨海默症检测等新兴领域,开发创新型的产品与解决方案。


在基因测序领域,圣湘生物推出的病原超多重靶向测序(tNGS)、病原宏基因组测序(mNGS)和病原全基因组(WGS)等多种检测技术,已运用于结核诊断及耐药防控、呼吸道感染、血流感染、中枢系统感染等多个临床重点及难点领域。


此外,2024年上半年,圣湘生物的结核分枝杆菌核酸检测试剂盒(PCR-荧光探针法)获得了欧盟 CE IVDR认证,标志着公司的结核产品在技术和质量方面达到国际先进水平,为欧盟市场开拓注入新动能。按照圣湘国际化战略,加速推进美国、法国、英国、印尼、泰国、沙特等深耕国家取得更大突破。


公告原文:

声明:
1、凡本网注明“来源:小桔灯网”的所有作品,均为本网合法拥有版权或有权使用的作品,转载需联系授权。
2、凡本网注明“来源:XXX(非小桔灯网)”的作品,均转载自其它媒体,转载目的在于传递更多信息,并不代表本网赞同其观点和对其真实性负责。其版权归原作者所有,如有侵权请联系删除。
3、所有再转载者需自行获得原作者授权并注明来源。

最新评论

关闭

官方推荐 上一条 /3 下一条

客服中心 搜索 洽谈合作
返回顶部