立即注册找回密码

QQ登录

只需一步,快速开始

微信登录

微信扫一扫,快速登录

搜索
小桔灯网 门户 资讯中心 企业动态 查看内容

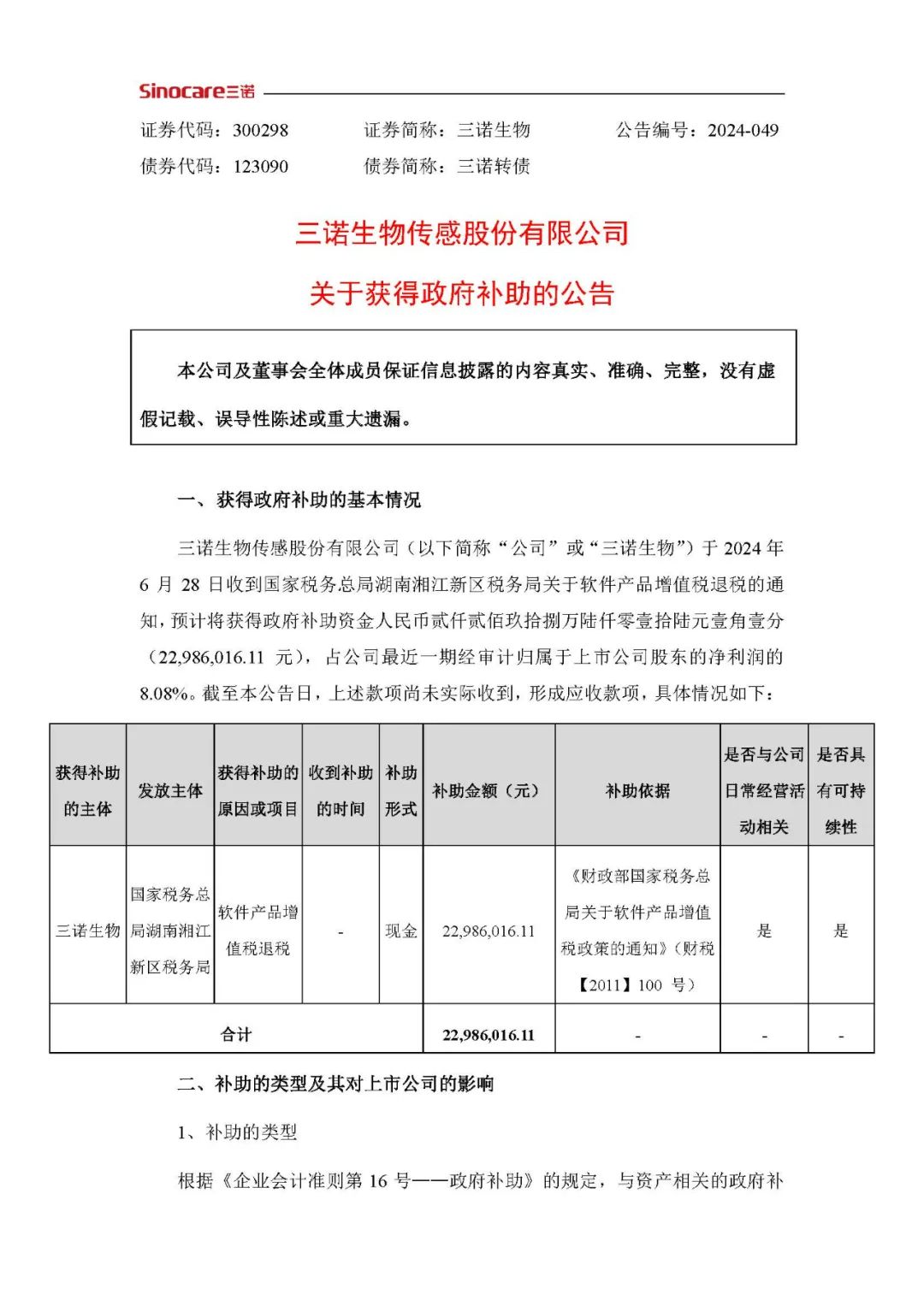
IVD上市企业,预计获得补助2298万!

2024-7-2 14:42| 编辑: 鹏哥| 查看: 1090| 评论: 0|来源: 三诺生物

摘要: 截至本公告日,上述款项尚未实际收到,形成应收款项。

三诺生物于2024年6月28日收到国家税务总局湖南湘江新区税务局关于软件产品增值税退税的通知,预计将获得政府补助资金人民币贰仟贰佰玖拾捌万陆仟零壹拾陆元壹角壹分(22,986,016.11元),占公司最近一期经审计归属于上市公司股东的净利润的 8.08%。截至本公告日,上述款项尚未实际收到,形成应收款项。

图片

图片

声明:
1、凡本网注明“来源:小桔灯网”的所有作品,均为本网合法拥有版权或有权使用的作品,转载需联系授权。
2、凡本网注明“来源:XXX(非小桔灯网)”的作品,均转载自其它媒体,转载目的在于传递更多信息,并不代表本网赞同其观点和对其真实性负责。其版权归原作者所有,如有侵权请联系删除。
3、所有再转载者需自行获得原作者授权并注明来源。

最新评论

关闭

官方推荐 上一条 /3 下一条

客服中心 搜索 洽谈合作
返回顶部