立即注册找回密码

QQ登录

只需一步,快速开始

微信登录

微信扫一扫,快速登录

搜索
小桔灯网 门户 资讯中心 企业动态 查看内容

1534.4万欧元!科华生物子公司TGS回购Altergon所持20%股份

2024-6-28 16:29| 编辑: 鹏哥| 查看: 1233| 评论: 0|来源: 企业公告

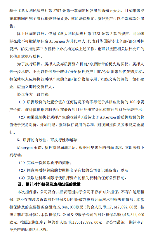
摘要: TGS、科华国际与Altergon于2024年6月26日经公证签署了《SALE ANDPURCHASE AGREEMENT》

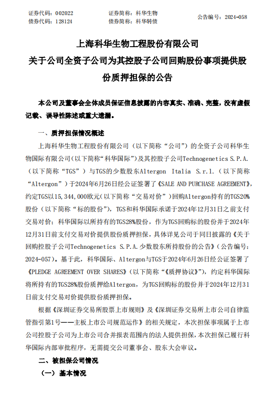
6月27日晚间,科华生物(002022)发布公告称,公司控股子公司Technogenetics S.P.A.(以下简称“TGS”)拟回购少数股东所持的20%股份。

公告显示,科华生物的全资子公司科华生物国际有限公司(以下简称“科华国际”)目前持有控股子公司TGS80%股份,非关联方Altergon Italia S.r.l.(以下简称“Altergon”)持有TGS20%股份。近年来,TGS充分发挥其在欧洲地区的销售网络优势,助力公司开拓国际市场。为进一步增强公司核心竞争力,经各方友好协商确定,TGS、科华国际与Altergon于2024年6月26日经公证签署了《SALE ANDPURCHASE AGREEMENT》,约定TGS以1534.4万欧元回购Altergon持有的TGS20%股份,科华国际为TGS回购股份事项向TGS提供必要的资金;如TGS未能按约定回购标的股份,则由科华国际向Altergon购买标的股份;同时,科华国际将所持有的TGS28%股份质押给Altergon,为TGS回购标的股份并于2024年12月31日前支付交易对价提供股份质押担保。


声明:
1、凡本网注明“来源:小桔灯网”的所有作品,均为本网合法拥有版权或有权使用的作品,转载需联系授权。
2、凡本网注明“来源:XXX(非小桔灯网)”的作品,均转载自其它媒体,转载目的在于传递更多信息,并不代表本网赞同其观点和对其真实性负责。其版权归原作者所有,如有侵权请联系删除。
3、所有再转载者需自行获得原作者授权并注明来源。

最新评论

关闭

官方推荐 上一条 /3 下一条

客服中心 搜索 洽谈合作
返回顶部