立即注册找回密码

QQ登录

只需一步,快速开始

微信登录

微信扫一扫,快速登录

搜索
小桔灯网 门户 资讯中心 市场观察 查看内容

肿瘤诊断的蓝海市场,哪些分子诊断公司涉足肿瘤诊断?

2024-6-26 14:08| 编辑: 沙糖桔| 查看: 1789| 评论: 0|来源: 药石漫谈

摘要: 根据国家癌症中心最新发布的2024年癌症数据

肿瘤诊断的蓝海市场,哪些分子诊断公司涉足肿瘤诊断?

根据国家癌症中心最新发布的2024年癌症数据,2022年我国新发癌症病例482.47万人,死亡病例257.42万人,按照死亡病例除以发病病例计算死亡率的话,死亡率达53.4%,这是一个比较恐怖的数据,另外从死亡病例的肿瘤来看,肝癌、结直肠癌死亡比例与发病比例接近1,为什么会出现如此情况?主要从临床反馈来看,主要是发现肝癌和结直肠癌,基本都是中晚期,存活率直线下降。如何降低癌症的死亡率或者提高癌症患者的生存率,癌症的早发现,早治疗将是不二的选择。肿瘤的诊断(肿瘤基因检测),覆盖从肿瘤早期筛查、辅助诊断、伴随诊断、疗效监测、复发预测等肿瘤精准治疗全流程都可以进行对应诊断,这也是分子诊断可以介入肿瘤诊断和治疗的路径,不同的企业可以根据自己的技术优势,选择肿瘤诊断的不同阶段,开发出适合临床的产品,从而切入肿瘤诊断市场。目前肿瘤诊断中的分子诊断技术基于两种诊断技术,一种是基于PCR技术,此技术已经是市场中应用的成熟技术,并且因新冠疫情的核酸检测,已经将其检测所需的PCR仪几乎遍布每一家有级别的医疗机构;另一种是基于NGS测序技术,NGS技术是具有更高样品检测通量且不限于已知基因组序列检测的技术,但是因此测序仪的价格等因素,目前市场的推广受到一定程度的限制。

根据咨询机构沙利文的相关报告显示,国内肿瘤分子诊断和检测市场规模由2018年的34亿元增长至2022年的75亿元,年复合增长率达21.8%。随着人们大健康意识的提高,结合国内癌症发病率的增加,以及分子诊断关键技术国产化率的提升,实现对肿瘤诊断覆盖面的进一步增加,分子诊断在肿瘤诊断的应用将获得持续发展的机遇。预计在2026年市场规模达228亿元,且2022年至2026年年复合增长率可达32.2%,待到2030年肿瘤诊断分子诊断的市场规模将达664亿元,年复合增长率持续在30%左右。

面对100亿以上的市场规模,并且市场处于蓝海市场的阶段,上市公司和新兴公司纷纷瞄准此市场,在此对相关公司情况进行一个简单的梳理。如基于NGS技术的华大基因,基于PCR技术的艾德生物;另外也是在肿瘤诊断不同的阶段,如新兴公司艾克伦就是针对于肿瘤早筛市场,而上市公司艾德生物则专注于肿瘤早筛和肿瘤伴随诊断。

艾德生物可以是分子诊断里面专注于自己的业务领域,即肿瘤伴随诊断以及肿瘤早筛。艾德生物积极利用分子诊断(PCR技术)在医院内展开对应的肿瘤伴随诊断业务,虽然与竞争对手进行的临床外送服务相竞争,但是面对当下临床监管越来越严格,尤其是临床样本外送服务,在上海市出台第一份相关规范性文件后,陆续有其他省份出台相关政策,这或许也会给艾德生物再次提升业绩的机遇。艾德生物具备肺癌、结直肠癌、卵巢癌、前列腺癌、乳腺癌、甲状腺癌、黑色 素瘤等癌种,以伴随诊断试剂为核心,打造了从上游的样本处理/核酸提取,到下游的自动报告和数据管理系统的肿瘤精准检测整体解决方案。在已经获批 IVD 产品基础上,公司按照 IVD 产品开发标准,储备了丰富的 LDT 产品线并正在进行注册报批(如指导卵巢癌/乳腺癌/前列腺癌/胰腺癌 PARP 抑制剂用药的 HRDHRR 产品,指导泛癌种靶向治疗检测的Classic Panel,满足泛癌种多组学检测需求的 Master Panel,以及多款分子分型、辅助诊断和肿瘤早测产品)。根据艾德生物2023年的年报显示,艾德生物2023年的营业收入已经超过10亿元,已经成为肿瘤诊断分子诊断技术的领头羊,并且也间接可以说明肿瘤诊断分子诊断的市场有潜力可挖。

北京艾克伦医疗科技有限公司成立于2015年,其基于PCR技术和其独特的肿瘤ctDNA甲基化检测分析计算软件,致力于肿瘤“液体活检”领域,专注于高发癌症的早筛和辅助诊断,目前可检测的高发癌症包括肺癌、乳腺癌、结直肠癌、胃癌等。根据国家药品监督管理局数据库搜索的数据显示,针对结肠癌的Septin9/SDC2/BCAT1基因甲基化检测试剂盒,肺癌相关的SHOX2/RASSF1A/PTGER4基因甲基化检测试剂盒,胃癌相关Reprimo/SDC2/TCF4基因甲基化检测试剂盒均已获得注册证,以上三款试剂盒都是基于PCR技术的DNA甲基化检测试剂盒。公司还储备了基因以上检测技术的乳腺癌基因甲基化检测试剂盒、肝癌和食管癌基因甲基化检测试剂盒,充分说明公司切入肿瘤诊断的早筛阶段市场。

上市公司凯普生物重点在癌症早筛阶段,其可以称为国内HPV检测第一股。2023年年报中也披露出相关的信息。公司是宫颈癌筛查--HPV检测的先行者、倡导者。公司针对宫颈癌HPV筛查开发出多款 HPV 检测产品,形成行业最齐全的产品组合,在临床 HPV检测及政府筛查工程中大规模应用,公司于报告期内获得我国第一张宫颈癌筛查预期用途注册证书。截至报告期末公司累计HPV使用量超 6,600 万人次。凯普生物是国内领先的分子诊断产品及服务一体化提供商,在肿瘤早筛、感染性、遗传性疾病领域自主研发、生产、销售包括肿瘤检测、妇幼健康、出生缺陷、传染病等系列检测产品。

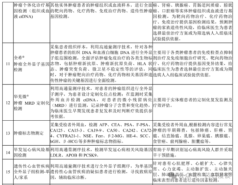
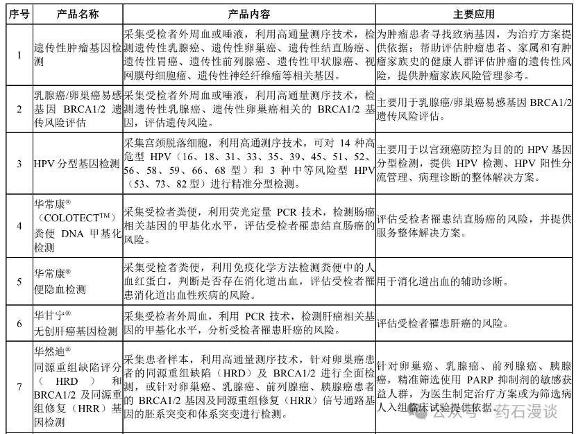
华大基因作为中国基因行业的奠基者,是全球屈指可数的科学技术服务提供商和精准医疗服务运营商。基因科技应用场景丰富,包括基因检测、基因诊断、基因治疗、基因合成等领域。目前应用市场集中在基因检测,核 心技术不仅包括测序(Sanger 测序、NGS 测序及单分子测序等),还包括 PCR、基因芯片、核酸质谱、光学图谱等技术, 在我国市场中用于进行基因检测的技术主要分为 PCR 技术、基因测序技术、FISH 技术和基因芯片技术四种。为各级医疗机构提供基于高通量测序、 PCR、酶联免疫、化学发光等技术平台的检测试剂,为国内外药厂提供高通量测序检测服务,参与临床前研究和临床试验 研究。主要服务包括:遗传性肿瘤基因检测、HPV 分型基因检测、DNA 甲基化检测、肿瘤标志物测定、肿瘤个体化诊疗 用药指导基因检测和肿瘤微小残留病灶(MRD)定制化检测等。

根据华大基因2023年报显示,2023年度,肿瘤与慢病防控业务实现营业收入5.25亿元,较2022年同期实现营业收入4.04亿元,同比增长30.07%2023 年度肿瘤业务中,受益于国际国内资质获得、突发公共卫生事件积累的销售渠道及大力推广,肠癌检测营业收入同比增长约88.95%,肿瘤复发监测业务营业收入同比增长约57.75%,肝癌检测营业收入同比增长约44.54%,遗传性肿瘤基因 检测营业收入同比增长约36.45%

实施精准医疗是防治肿瘤的关键,也是肿瘤防治手段的主要发展趋势之一,精准医疗为基础的肿瘤分子诊断市场在技术突破、政策利好等因素的多重助力下未来将会持续扩大市场规模。市场规模扩大的利好,需要企业根据自身的技术优势,确定进入肿瘤诊断的阶段市场,也就是特定的细分市场,如肿瘤早筛或伴随诊断等,在特定细分市场上,持续更新升级,并积极利用LDT政策,实现渠道建设和树立品牌,从而为企业后续发展奠定基础。

声明:
1、凡本网注明“来源:小桔灯网”的所有作品,均为本网合法拥有版权或有权使用的作品,转载需联系授权。
2、凡本网注明“来源:XXX(非小桔灯网)”的作品,均转载自其它媒体,转载目的在于传递更多信息,并不代表本网赞同其观点和对其真实性负责。其版权归原作者所有,如有侵权请联系删除。
3、所有再转载者需自行获得原作者授权并注明来源。

最新评论

关闭

官方推荐 上一条 /3 下一条

客服中心 搜索 洽谈合作
返回顶部