立即注册找回密码

QQ登录

只需一步,快速开始

微信登录

微信扫一扫,快速登录

搜索
小桔灯网 门户 资讯中心 共识指南 查看内容

受委托医学实验室选择指南(2024)

2024-6-26 14:25| 编辑: 沙糖桔| 查看: 1355| 评论: 0|来源: 国家卫健委

摘要: 该标准将于2024年11月1日起实施!







































































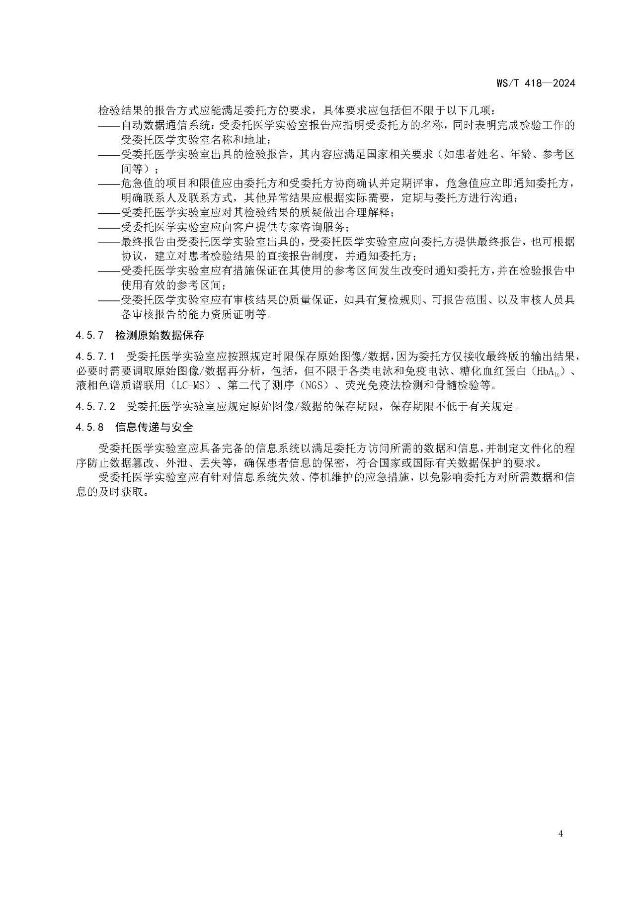
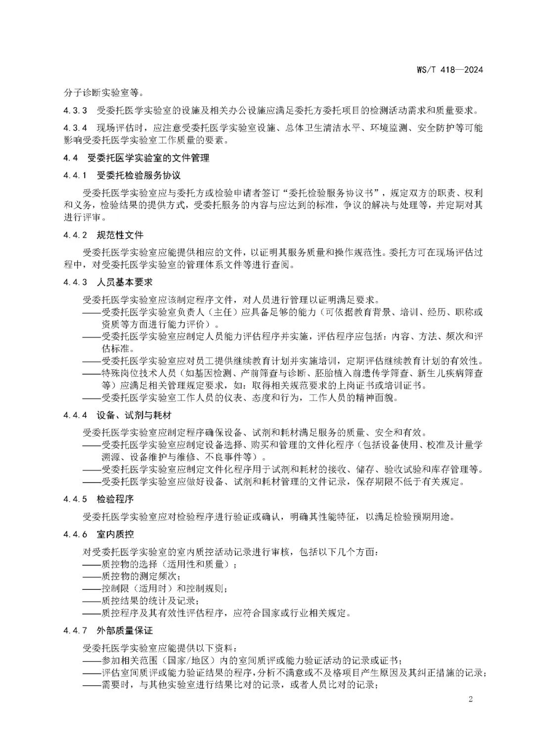
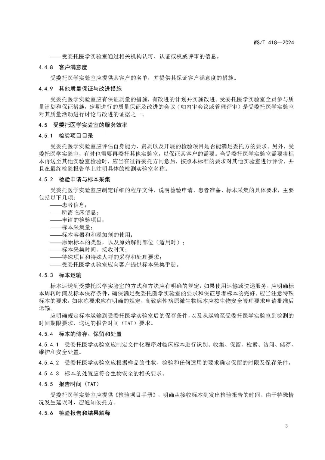
2024年5月,国家卫健委发布卫生行业标准《受委托医学实验室选择指南》 该标准将于2024年11月1日起实施!


本标准由国家卫生健康标准委员会临床检验标准专业委员会负责技术审查和技术咨询,由国家卫生健康委医疗管理服务指导中心负责协调性和格式审查,由国家卫生健康委员会医政司负责业务管理、法规司负责统筹管理。


本标准起草单位:北京医院/国家卫生健康委临床检验中心、北京医院、首都医科大学附属北京同仁医院、民航总医院、四川大学华西医院、福建省立医院、华中科技大学同济医学院附属同济医院、西安交通大学第一附属医院、山东大学第二医院。


本标准主要起草人:张传宝、谢志贤、汪静、刘向祎、王学晶、应斌武、陈发林、管青、王亚文、杜鲁涛。



-END-

声明:
1、凡本网注明“来源:小桔灯网”的所有作品,均为本网合法拥有版权或有权使用的作品,转载需联系授权。
2、凡本网注明“来源:XXX(非小桔灯网)”的作品,均转载自其它媒体,转载目的在于传递更多信息,并不代表本网赞同其观点和对其真实性负责。其版权归原作者所有,如有侵权请联系删除。
3、所有再转载者需自行获得原作者授权并注明来源。

最新评论

关闭

官方推荐 上一条 /3 下一条

客服中心 搜索 洽谈合作
返回顶部