立即注册找回密码

QQ登录

只需一步,快速开始

微信登录

微信扫一扫,快速登录

搜索
小桔灯网 门户 资讯中心 医界动态 查看内容

刚刚!中纪委点名医药腐败

2024-6-19 15:10| 编辑: 鹏哥| 查看: 1220| 评论: 0|来源: 赛柏蓝

摘要: 值得注意的是,在多次点名医药反腐中,中纪委提到“新型腐败”“隐性腐败”如何甄别以及“招标投标”等领域可能出现的问题。

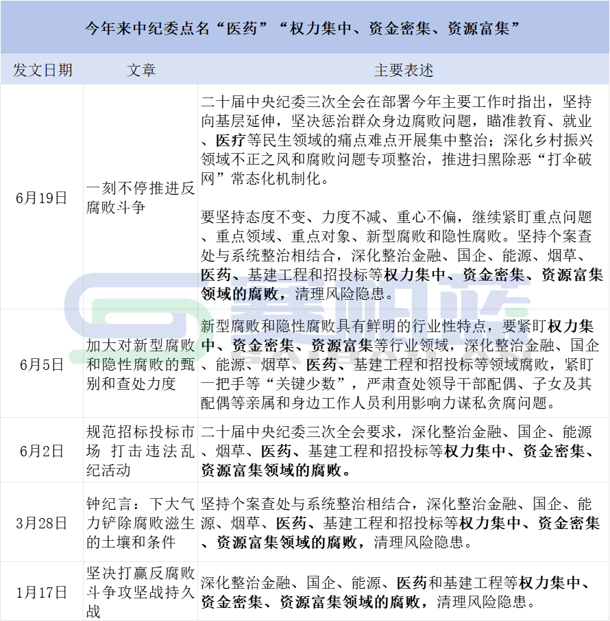
截至目前,今年中纪委至少5次点名医药腐败并将医药归类于“权力集中、资金密集、资源富集领域”。


01

中纪委再次点名医药腐败

拓展医药反腐的深度和广度


6月19日,中央纪委国家监委网站发布《本网评论丨一刻不停推进反腐败斗争》一文指出,坚持个案查处与系统整治相结合,深化整治金融、国企、能源、烟草、医药、基建工程和招投标等权力集中、资金密集、资源富集领域的腐败,清理风险隐患。

 

二十届中央纪委三次全会在部署今年主要工作时指出,坚持向基层延伸,坚决惩治群众身边腐败问题,瞄准教育、就业、医疗等民生领域的痛点难点开展集中整治。


据赛柏蓝不完全统计,截至目前,今年来中纪委至少5次点名医药腐败并将医药归类于“权力集中、资金密集、资源富集领域”。本月(6月),中纪委甚至3次点名医药腐败,医药反腐继续深化。

 

值得注意的是,在多次点名医药反腐中,中纪委提到“新型腐败”“隐性腐败”如何甄别以及“招标投标”等领域可能出现的问题。

随着医药反腐的深入,腐败行为也逐渐隐性变异,腐败分子从“台前”隐于“幕后”、从“现身”变为“隐身”、行权方式间接化、利益输送市场化、贿赂标的虚拟化、收益来源多样化、权钱关联割裂化。

 

因此,中纪委提出要继续坚持一体推进不敢腐、不能腐、不想腐,深化标本兼治、系统施治,不断拓展医药反腐的深度和广度。


02

多地、多部门跟进

集中整治医药领域不正之风和腐败问题

 

一方面,中纪委频繁点名医药腐败;另一方面,对在全国开展群众身边不正之风和腐败问题集中整治进行动员部署。

 

仅在6月19日,已经有多地明确发文集中整治群众身边不正之风和腐败问题——

 

从各地集中整治重点内容来看,主要是医疗卫生机构内“关键少数”和关键岗位的腐败问题及药品、器械、耗材“带金销售”等易发多发腐败问题;收受“红包”“回扣”问题;医保领域其他违纪违法的问题和行为。

 

从发文的单位看,涉及医保、卫健等部门,以专题部署会和公开举报方式的形式开展群众身边不正之风和腐败问题的集中整治工作。

 

与此同时,不少地方也给这次医药腐败集中整治画上了具体的时间点,一般是持续到今年10月底。

 

此外,全国大型医院巡查、国家飞检以及国家卫健委等十四部委联合开展的纠正医药购销领域和医疗服务中不正之风工作也在持续,医药反腐继续深化。

声明:
1、凡本网注明“来源:小桔灯网”的所有作品,均为本网合法拥有版权或有权使用的作品,转载需联系授权。
2、凡本网注明“来源:XXX(非小桔灯网)”的作品,均转载自其它媒体,转载目的在于传递更多信息,并不代表本网赞同其观点和对其真实性负责。其版权归原作者所有,如有侵权请联系删除。
3、所有再转载者需自行获得原作者授权并注明来源。

最新评论

关闭

官方推荐 上一条 /3 下一条

客服中心 搜索 洽谈合作
返回顶部