医药反腐深入 医院、药代面临“禁令”
近日,福建省卫健委发布关于印发《福建省医疗机构工作人员廉洁从业九项准则实施细则(试行)》的通知,目前该九项准则已经执行。 
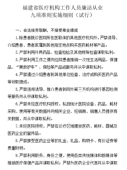
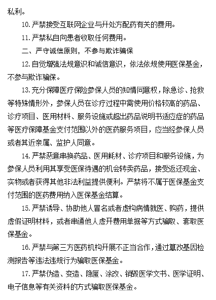
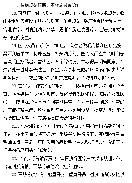
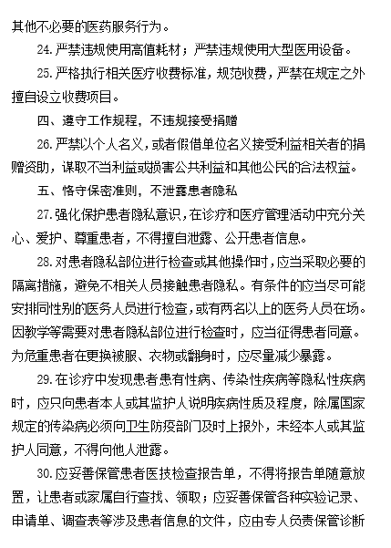
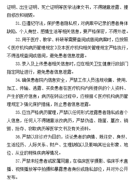
福建省的“九项准则”包括:合法按劳取酬,不接受商业提成;严守诚信原则,不参与欺诈骗保;依据规范行医,不实施过度诊疗;遵守工作规程,不违规接受捐赠;恪守保密准则,不泄露患者隐私;服从诊疗需要,不牟利转介患者;维护诊疗秩序,不破坏就医公平;共建和谐关系,不收受患方“红包”;恪守交往底线,不收受企业回扣。 2021年11月,国家卫健委、国家医保局、国家中医药局印发《医疗机构工作人员廉洁从业九项准则的通知》,据赛柏蓝不完全统计,目前已经有多个省份发布“九项准则”,“严禁”一词被高频提及。 以上海市为例,其提出了55条细则,“严禁”一词至少被提及54次;福建省的“九项准则”提出了59条细则,“严禁”至少被提及47次。 与此同时,针对重点领域、关键人员的规范和整治也越加细化明确。福建省的“九项准则”在多项中都对医疗机构、医务人员、医药代表作出了明确的规范。 例如,第一项第8条指出,严禁接受医药企业等的礼金、礼品、购物卡、有价证券等贵重财物; 第九项第52条指出,严格执行医药生产经营企业接待管理制度和医院内部接待医药代表流程,实行医药代表登记备案管理,接待应当符合“三定两有”(定接待时间、定接待地点、定接待人员,有接待流程、有接待记录)要求; 第九项第56条指出,严禁接受药品、医疗器械、医用卫生材料等医疗产品生产、经营企业或经销人员以任何名义、形式给予的回扣; 第九项第58条指出,严禁医疗机构工作人员在药品、医疗器械、医用卫生材料等医药产品采购、使用等环节中暗示、勒卡、索要、收受好处。 此外,福建省给“九项准则”划定了1年的有效期,其还要求各设区市和平潭综合实验区卫生健康行政部门、各省属医疗机构于2024年12月20日前,向省卫健委报送《九项准则实施细则(试行)》落实情况工作总结和下一步工作计划。 多部门发力
集中整治医药腐败
今年来,各部门医药反腐不断。6月6日,国务院办公厅发布的医改重点工作任务,其中第二十二项就提到“加强医药卫生领域综合监管”,扎实做好全国医药领域腐败问题集中整治工作,深化体制机制改革,加强廉政建设,持续推进全链条全要素全覆盖治理。 医药反腐聚焦医药领域生产、供应、销售、使用和报销等多个重点环节,如今,这场覆盖全链条全要素的医药领域腐败问题治理正在深化。 中纪委在《加大对新型腐败和隐性腐败的甄别和查处力度》中提到,新型腐败和隐性腐败具有鲜明的行业性特点,要紧盯权力集中、资金密集、资源富集等行业领域,深化整治金融、国企、能源、烟草、医药、基建工程和招投标等领域腐败,紧盯一把手等“关键少数”。 目前来看,多地发文明确集中整治群众身边不正之风和腐败问题。 例如,甘肃甘南卫生健康在6月7日发布《关于在全州卫生健康系统深入推进集中整治群众身边不正之风和腐败问题专项整治工作的公告》,整治重点集中在医药领域腐败问题和不正之风;形式主义、官僚主义问题方面;常态化扫黑除恶方面问题,一直持续到2024年10月底。 
一方面,各部门正聚焦重点问题持续发力,紧盯关键少数、关键岗位、关键环节,严查以权寻租、利益输送等不法行为;另一方面,还在集中整治“吃回扣”、收取红包、医疗诈骗等问题。 附:福建省医疗机构工作人员廉洁从业九项准则实施细则(试行)









|