立即注册找回密码

QQ登录

只需一步,快速开始

微信登录

微信扫一扫,快速登录

搜索
小桔灯网 门户 资讯中心 企业动态 查看内容

大气!IVD上市大企一口气拿出近8个亿!

2024-6-5 16:25| 编辑: 鹏哥| 查看: 1186| 评论: 0|来源: 企业公告

摘要: 资金可循环滚动使用,并授权公司董事长行使相关投资决策权,财务负责人办理具体相关事宜。

6月3日,利德曼发布《北京利德曼生化股份有限公司关于使用闲置募集资金进行现金管理的进展公告》及《北京利德曼生化股份有限公司关于使用闲置自有资金进行委托理财的进展公告》,具体内容如下:

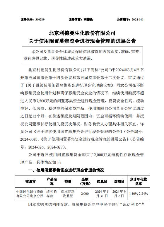
北京利德曼生化股份有限公司(以下简称“公司”)于2024年3月4日召开第五届董事会第十四次会议和第五届监事会第十二次会议,审议通过了《关于继续使用闲置募集资金进行现金管理的议案》,同意公司在不影响募集资金使用计划和确保募集资金安全的情况下,继续使用额度不超过人民币7,500万元的闲置募集资金进行现金管理,投资安全性高、流动性好、低风险、稳健性的保本型产品,使用期限自公司董事会审议通过之日起12个月,在前述额度及期限范围内,资金可循环滚动使用,并授权公司董事长行使相关投资决策权,财务负责人办理具体相关事宜。详见公司《关于继续使用闲置募集资金进行现金管理的公告》(公告编号:2024-008)、《关于使用闲置募集资金进行现金管理的进展公告》(公告编号:2024-026、2024-027)。

北京利德曼生化股份有限公司(以下简称“公司”)于2024年3月4日召开第五届董事会第十四次会议和第五届监事会第十二次会议,审议通过了《关于继续使用闲置自有资金进行委托理财的议案》,同意公司及子公司使用额度不超过人民币70,000万元的暂时闲置自有资金进行委托理财,用于购买银行、证券公司、信托公司、基金管理公司等金融机构发行的安全性高、流动性好、中低风险的现金管理类产品或理财产品等,上述额度自公司董事会审议通过之日起12个月内可循环滚动使用。内容详见公司在巨潮资讯网(www.cninfo.com.cn)披露的《关于继续使用闲置自有资金进行委托理财的公告》(公告编号:2024-009)、《关于使用闲置自有资金进行委托理财的进展公告》(公告编号:2024-025、2024-028、2024-038)。






声明:
1、凡本网注明“来源:小桔灯网”的所有作品,均为本网合法拥有版权或有权使用的作品,转载需联系授权。
2、凡本网注明“来源:XXX(非小桔灯网)”的作品,均转载自其它媒体,转载目的在于传递更多信息,并不代表本网赞同其观点和对其真实性负责。其版权归原作者所有,如有侵权请联系删除。
3、所有再转载者需自行获得原作者授权并注明来源。

最新评论

关闭

官方推荐 上一条 /3 下一条

客服中心 搜索 洽谈合作
返回顶部