立即注册找回密码

QQ登录

只需一步,快速开始

微信登录

微信扫一扫,快速登录

搜索
小桔灯网 门户 资讯中心 医界动态 查看内容

山东发布最新样本外送规范!若发现给临床回扣,立即停止合作! ...

2024-6-3 15:01| 编辑: 鹏哥| 查看: 2307| 评论: 0|来源: 测序录、山东省卫健委

摘要: 《管理规范》,对临床样本外送进行了更加详细的约束。

  近日,山东省出台《山东省医疗机构样本外送检测管理规范》,对临床样本外送进行了更加详细的约束。

(1)鼓励医联体内部开展样本外送检测服务,城市医疗集团或县域医共体的牵头医院应当具备向成员单位提供医学检验、病理诊断等服务能力,为区域内提供同质化、标准化服务。

(2)送检医疗机构确定开展基因检测时,应当充分遵循询证医学证据,选择最新诊疗规范、指南和专家共识等中明确提及、高度认可、对患者诊断和后续治疗有明确意义的检测项目。对于无明确指征、花费较高的检测项目要严格把控,避免过多诊疗。

(3)送检医疗机构应当根据诊疗需求向接收医疗机构提出检测申请,接收医疗机构在完成检测后应当及时提供检测报告。接收医疗机构不得在送检医疗机构内直接面向患者开展服务。

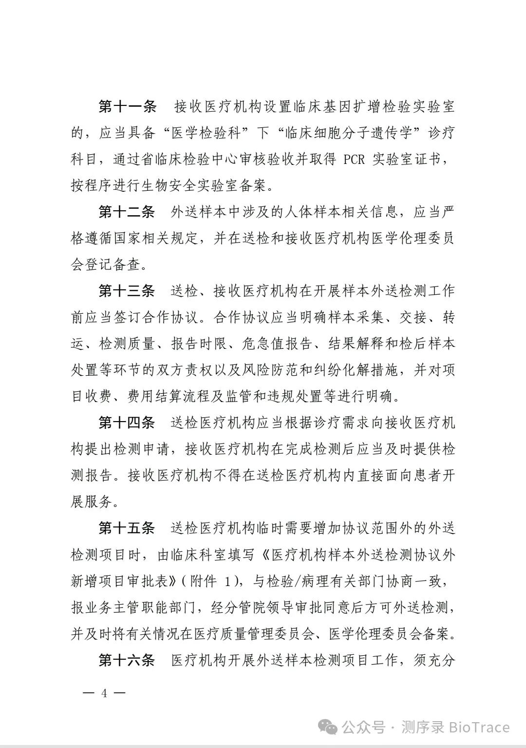
(4)送检医疗机构临时需要增加协议范围外的外送检测项目时,由临床科室填写《医疗机构样本外送检测协议外新增项目审批表》,与检验/病理有关部门协商一致,报业务主管职能部门,经分管院领导审批同意后方可外送检测。

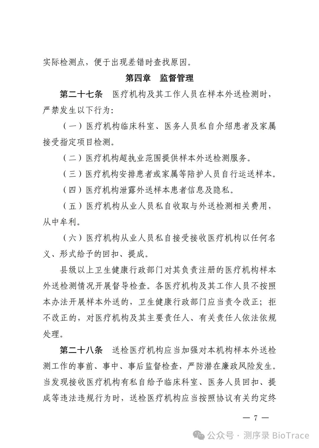
(5)送检医疗机构应当加强对本机构样本外送检测工作的事前、事中、事后监督检查,严防潜在廉政风险发生。当发现接收医疗机构有私自给予临床科室、医务人员回扣、提成等违法违规行为时,送检医疗机构应当按照协议有关约定终止合作。

附件:原文

 



声明:
1、凡本网注明“来源:小桔灯网”的所有作品,均为本网合法拥有版权或有权使用的作品,转载需联系授权。
2、凡本网注明“来源:XXX(非小桔灯网)”的作品,均转载自其它媒体,转载目的在于传递更多信息,并不代表本网赞同其观点和对其真实性负责。其版权归原作者所有,如有侵权请联系删除。
3、所有再转载者需自行获得原作者授权并注明来源。

最新评论

关闭

官方推荐 上一条 /3 下一条

客服中心 搜索 洽谈合作
返回顶部