立即注册找回密码

QQ登录

只需一步,快速开始

微信登录

微信扫一扫,快速登录

搜索
小桔灯网 门户 资讯中心 企业动态 查看内容

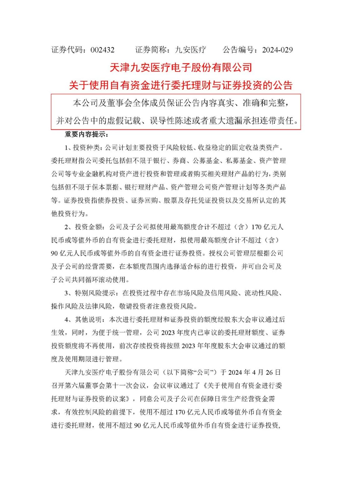
IVD上市企业,花260亿元投资理财!

2024-5-11 14:46| 编辑: 沙糖桔| 查看: 1338| 评论: 0|来源: IVD资讯

摘要: 花不完,根本花不完

整理自九安公告

账户上的钱,真的是太多了!
花不完,根本花不完

最近IVD企业大额度理财的消息不少,要说最豪气的,还得是九安。

4月28日,九安医疗公告,同意公司及子公司使用不超过170亿元人民币或等值外币自有资金进行委托理财,使用不超过90亿元人民币或等值外币自有资金进行证券投资,公司计划主要选择投资于风险较低、收益稳定的固定收益类资产

声明:
1、凡本网注明“来源:小桔灯网”的所有作品,均为本网合法拥有版权或有权使用的作品,转载需联系授权。
2、凡本网注明“来源:XXX(非小桔灯网)”的作品,均转载自其它媒体,转载目的在于传递更多信息,并不代表本网赞同其观点和对其真实性负责。其版权归原作者所有,如有侵权请联系删除。
3、所有再转载者需自行获得原作者授权并注明来源。

最新评论

关闭

官方推荐 上一条 /3 下一条

客服中心 搜索 洽谈合作
返回顶部