立即注册找回密码

QQ登录

只需一步,快速开始

微信登录

微信扫一扫,快速登录

搜索
小桔灯网 门户 资讯中心 企业动态 查看内容

圣湘,又出手了!

2024-5-9 15:20| 编辑: 沙糖桔| 查看: 1200| 评论: 0|来源: 圣湘生物

摘要: 加速促进产业研究、应用开发及商业转化。

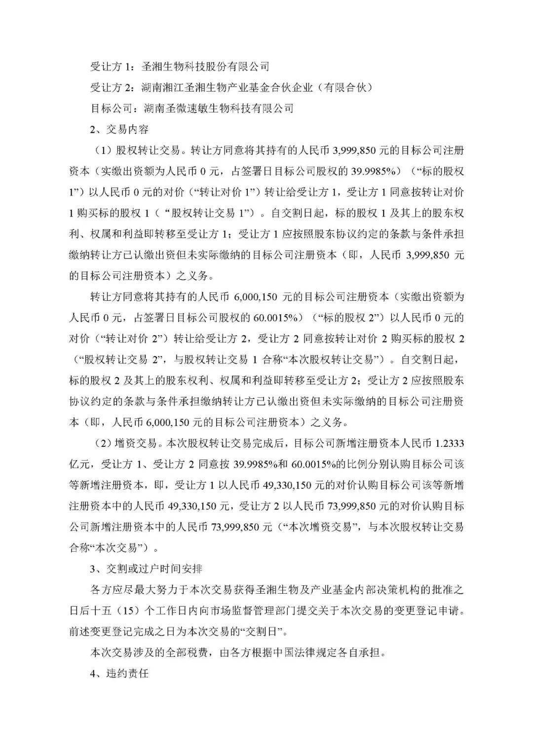
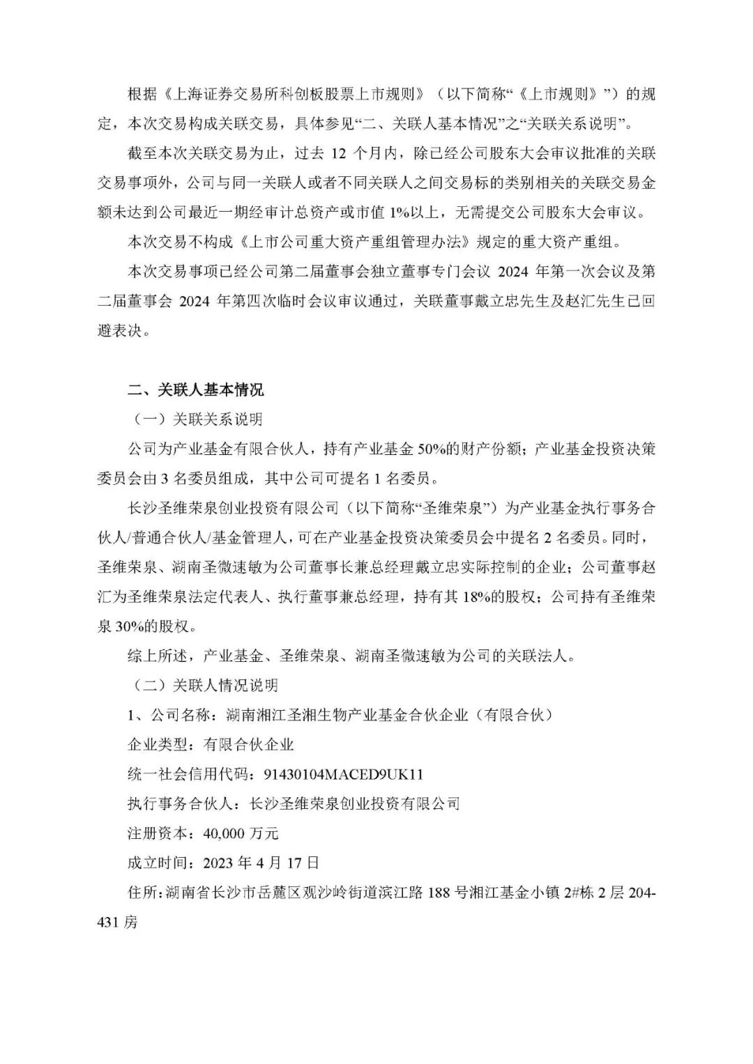
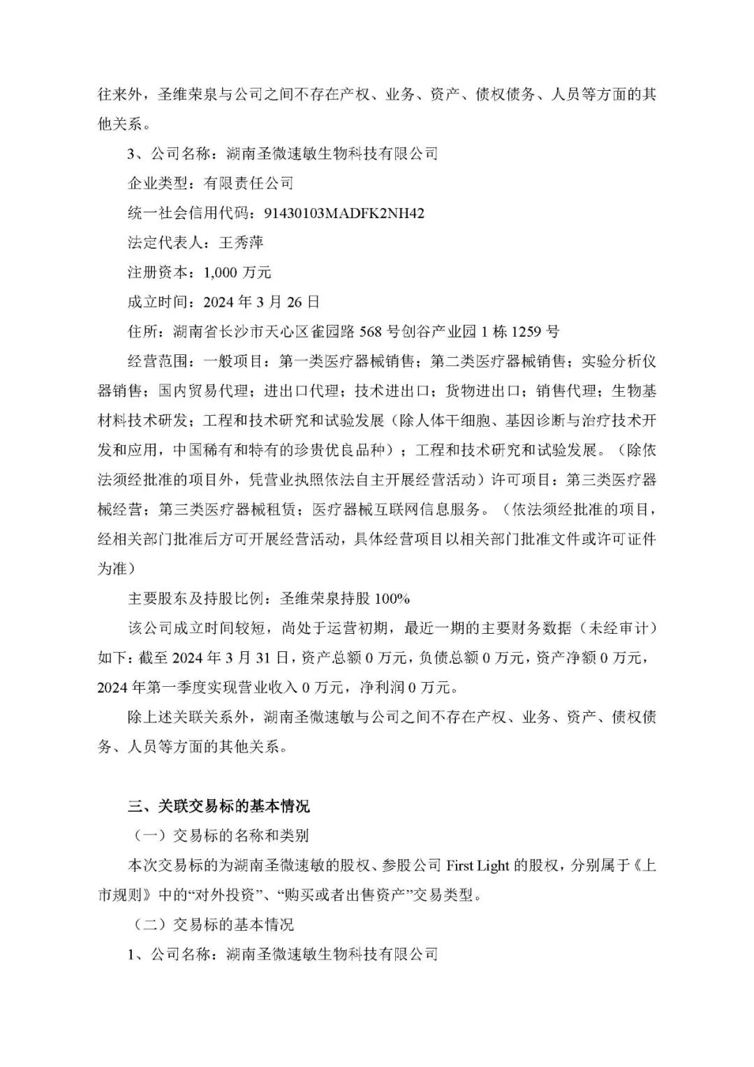
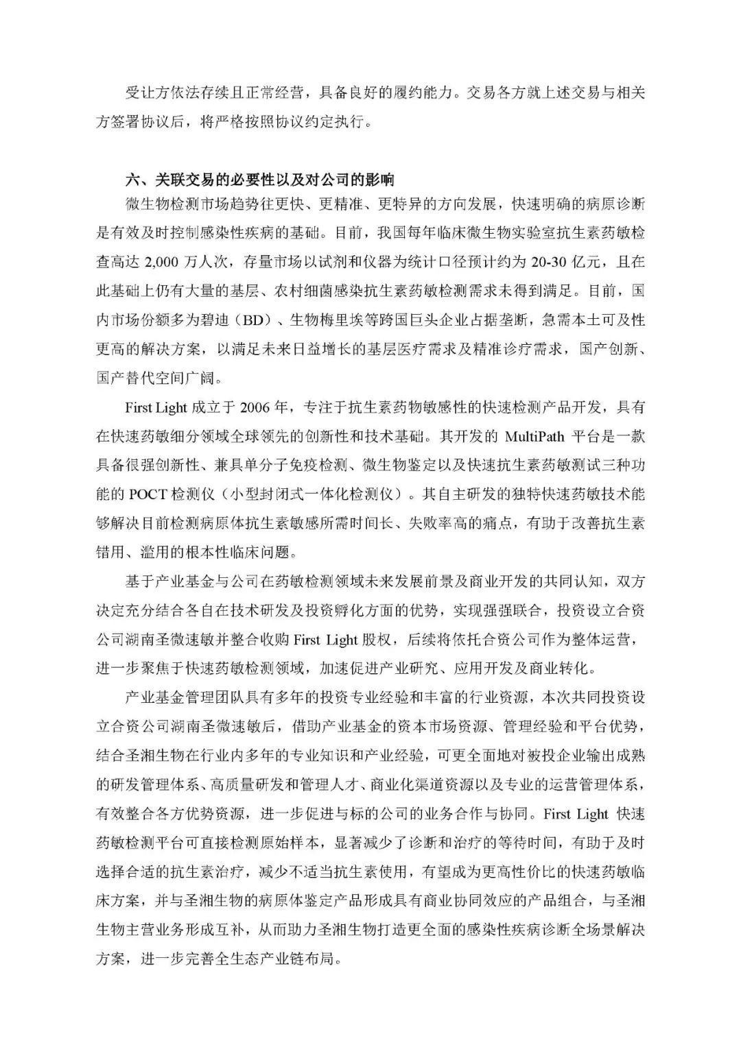
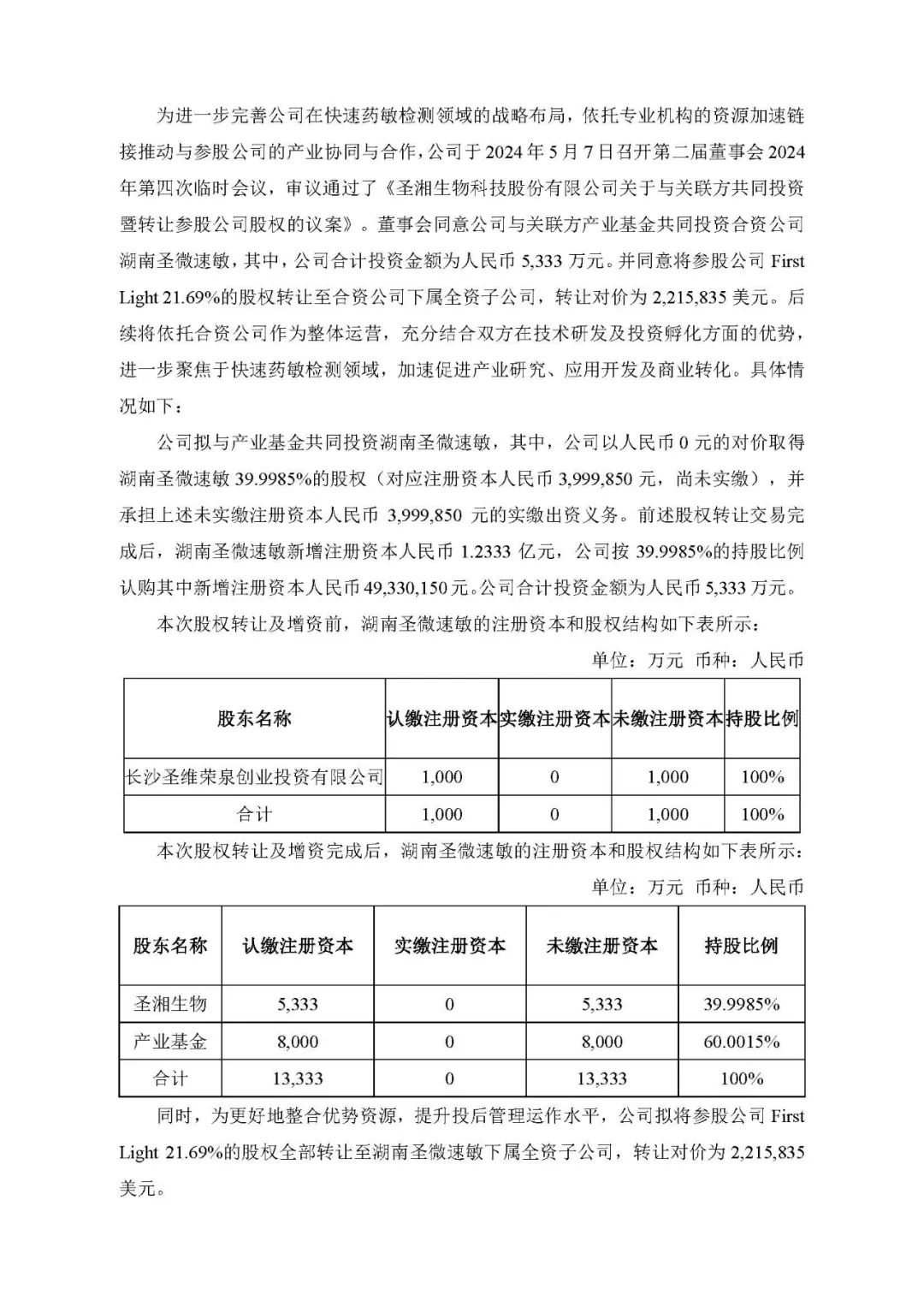
圣湘生物5月8日公告,公司拟与关联方湖南湘江圣湘生物产业基金合伙企业(有限合伙)共同投资合资公司湖南圣微速敏生物科技有限公司,其中,公司合计投资金额为5333万元。

同时,公司拟将参股公司FirstLight 21.69%的股权转让至合资公司下属全资子公司,转让对价为221.58万美元。后续将依托合资公司作为整体运营,进一步聚焦于快速药敏检测领域,加速促进产业研究、应用开发及商业转化。



声明:
1、凡本网注明“来源:小桔灯网”的所有作品,均为本网合法拥有版权或有权使用的作品,转载需联系授权。
2、凡本网注明“来源:XXX(非小桔灯网)”的作品,均转载自其它媒体,转载目的在于传递更多信息,并不代表本网赞同其观点和对其真实性负责。其版权归原作者所有,如有侵权请联系删除。
3、所有再转载者需自行获得原作者授权并注明来源。

最新评论

关闭

官方推荐 上一条 /3 下一条

客服中心 搜索 洽谈合作
返回顶部