立即注册找回密码

QQ登录

只需一步,快速开始

微信登录

微信扫一扫,快速登录

搜索
小桔灯网 门户 资讯中心 投融动态 查看内容

IPO、融资不停歇!杭州生物医药产业全面开花

2024-4-22 17:52| 编辑: 沙糖桔| 查看: 2042| 评论: 0|来源: 动脉网

摘要: 杭州的创新器械企业与生物医药企业崛起迅速。


谈起杭州,很多人都会想到它是我国民营经济最强的城市之一,也是互联网重镇,这里拥有一众新经济公司,以及一大批市场化的VC和产业CVC。


因此在传统印象中,拥有深厚互联网基因的杭州,一直在数字健康领域很强,这里汇聚了微医、丁香园、健海科技、微脉、卓健科技等明星企业。


但其实,近年“一路狂奔”的杭州已不止于数字健康,其在整体的医疗创新领域(生物医药、创新器械、医药流通、医疗服务、CXO等)已经处在全国前列。


空口无凭,用数据说话。2023年,杭州有4家医疗创新企业(安杰思医学、艾迪康、民生健康药业、阿诺医药)IPO,数量排全国所有城市第二位,仅次于上海。值得注意的是,这四家上市企业聚焦于创新器械、医学检验、生物医药等细分赛道,而并非数字健康。


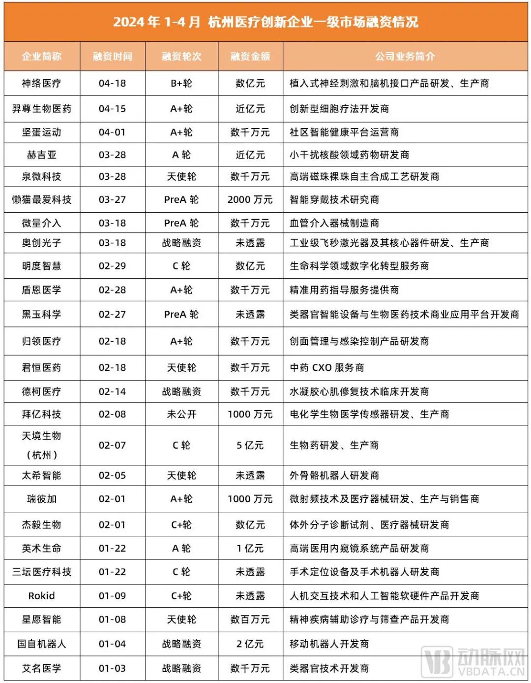
一级市场方面,据动脉橙数据库数据显示,2024年以来,杭州医疗创新企业融资事件数已有25起,创新器械占比约42%,生物医药占比约20%,数字健康占比约10%,其他占比约28%。可见,杭州的创新器械企业与生物医药企业崛起迅速。


(数据来源:动脉橙数据库 不完全统计)


此外,各细分赛道的知名企业也纷纷落地杭州。在医药领域,贝达药业、华东医药、歌礼、赛诺菲等企业在杭州扎根;在医疗器械领域,启明医疗、诺辉健康等均已落户;在医药外包服务领域,泰格医药将总部落在了杭州滨江区……


毫无疑问,现实此刻的杭州,已经摆脱数字健康强市的刻板印象,逐步迈向医疗创新全面发展的历史进程中。


全面崛起:捷报频传背后,是一场持续20年的创新征途


杭州在医疗创新领域受到了越来越多的关注。


“这几年在杭州,以生物医药、创新器械为代表的医疗创新企业得到了更多VC/PE的青睐。”一家人民币基金的投资总监丁萍(化名)告诉动脉网,“杭州浓厚的创业氛围和良好的营商环境正在加速帮助一批企业跑出来。”


她举例道,2022年年初,其所在机构投资了两家所处阶段差不多的生物医药企业,一家位于西部某城市,另一家位于杭州。两年过去了,杭州的这家企业已经取得了突破性进展,商业化也开始起步,而另一家企业进展很慢,其中有一个很大原因就受制于营商环境。


“比如同样是支持性政策,杭州不仅高效落地执行,还时常查漏补缺,所以企业能将精力聚焦于主业,抓紧研发。而另一地‘打折’执行利好政策,并对企业设置额外要求,导至企业要分出部分精力,忙与主业不太相关的事情。”


据了解,仅在2023年,杭州市市场监管局为协调解决各生物医药企业的大批难点痛点诉求和问题,开展了清单式走访,销号式管理,挨个排查市域范围内的在谈在办在审重大产业项目,列出了一份药品、医疗器械和化妆品企业重点服务企业名单。


佑嘉生物总经理王猛此前亦告诉动脉网,有关运营层面的很多问题,杭州有关部门往往能在当天解决的,一般都不会等到第二天。


在支持政策的力度上,杭州也频频加码。动脉网在《注册公司就打款,杭州生物医药政策力度有多大?》一文中提到,杭州在5年内实现了主要政策的“三级跳”,无论是对医疗创新企业的资助金额,还是在资助范围、资助对象上,都有大幅度跃升。


正是基于上述因素,杭州医疗创新产业捷报频传:自2021年至今,杭州医疗创新企业的IPO数量、企业融资事件数已经在全国城市中处于第一梯队。


另外,杭州也在生物医药的前沿阵地发力,目前拥有之江、良渚、西湖和湘湖4家实验室,16家在杭省重点实验室,以及浙大智能创新药物研究院等多家创新科研平台,全市生物医药制造业产值已超1100亿元,医疗器械产值也超420亿元。


从成绩来看,这几年杭州的医疗创新企业发展颇为迅速,但一个鲜为人知的事实是,杭州对医疗创新的重视,其实由来已久。早在2000年时,杭州便提出了“两港”建设——一个是“信息港”,另一个便是“新药港”。


(图片来源:浙江政务服务网)


“很多人不知道,杭州第一家上市公司是一家药企——天目药业,它也是中国中药制剂第一股,于1993年在上交所上市。”上述投资人丁萍表示,杭州一直想建设成为浙江省乃至全国重要的生物医药产业聚集区。


为此,杭州市财政自2004年始,每年会安排产业发展资金,以持续加大对生物医药产业的投入。


后来的故事想必每个人都知道。“信息港”先于“新药港”起飞,率先成为驱动杭州经济发展的“主引擎”,数字健康也趁着这波东风成为杭州重要的产业名片。


在这个过程中,杭州没有放弃医疗创新产业。2018年7月,杭州市再次明确提出大力发展以生物医药为重点的战略性新兴产业,打造国内领先的生物医药研发及产业化高地。


与此同时,国家在2018年正加速深化药品及医疗器械审评审批制度,为医疗器械和生物医药的大发展打开一道窗口,一系列顶层设计得以落地。


时与势皆已具备,杭州逾20年的医疗创新征途,终于到了“梦想”照进现实的时候。


支撑要素:协同创新,密集的产业园区成为优质的创业土壤


与互联网为代表的信息产业相比,生物医药产业的培育是一个更长周期、更为艰难的命题。


面对这一产业特点,杭州从政产学研资等多个维度,构建了紧密合作的创新生态,逐渐形成了生物医药产业“一核四园多点”的格局。根据官方表述,核心区是钱塘区的杭州医药港,滨江、萧山、余杭、临平等地构成“四园”,建德等地则是“多点”。


如何让各地既有自身的差异化,又紧密协同?杭州给出了自己的解法。


具体来说,作为“核心”的钱塘区主要布局生物医药全产业链,该地拥有成立6年的杭州医药港,集聚近1700家生物医药企业,主要分布在创新药物、医疗器械、数字医疗、产业链配套服务业、医美及大健康等五大赛道,默沙东、雅培、强生等全球十大知名药企中的7家也在此落户。根据规划,到2025年,杭州医药港将实现生物医药产业主营业务收入达1000亿元,累计企业4000家。


(图片来源:仲量联行JLL知乎号)


“四园”之一的高新区(滨江)深耕智慧健康、高端医疗器械、创新药等特色领域;萧山区重点发展创新药、现代中药、高端CRO/CDMO(研发生产外包服务)、数字化医疗等领域;余杭区聚焦创新药、互联网+健康服务等领域;临平区重点发展生物技术药、小分子创新药、高端医疗器械等。


“在杭州,医疗创新企业可以根据自身定位,选择到合适的区落地,并与上下游相关企业产生聚合效应。”投资人丁萍表示。


在这个逻辑里面,有一个更值得注意的细节是,作为企业聚集、成长的载体,颗粒度更细的生物医药园区在杭州的密度很高,成为医疗创新企业成长的重要支撑条件,这里面包括杭州医药港小镇、杭州东湖高新生物医药产业园、天和高科技产业园、杭州市高科技企业孵化园区、正泰中自科技园等,以及今年3月正式开园的杭州临空生物医药园。


(资料来源:火石数链 动脉网制图)


在特色的打造上,各个园区有所不同。以天和高科技产业园为例,其是国内首家以体外诊断产品(IVD)为特色,集众创空间、孵化器、加速器、产业园为孵化生态链的生物医药与智慧健康专业科技园,目前入驻企业包括尚健生物、糖吉医疗、利孚泰生物科技、实朴检测、联泽生物、百世伽等。


又比如最近开园的杭州临空生物医药园,据官方介绍,园区会突出出海服务、CXO服务订单政策、审批绿色通道等功能,打造有特色、有链主、有生态的“离世界最近”的生物医药园,预计于2027年吸引100家以上生物医药生态企业和研发机构入驻园区,区域产业规模达到千亿元级。


除了由政府主导的园区外,杭州也吸引到跨国制药巨头前来合作,比如阿斯利康与杭州市政府合作共建的杭州国际生命科学创新园在2020年揭牌,以数字医疗与肺癌等肿瘤治疗相关领域为特色,至今运营已超3年。


“我记得是从2015年后,在政策的支持下,各地的生物医药园区起来得非常快,但各地的园区运维情况参差不一。杭州本地的园区总体还算不错,既有差异,又有协同,这为医疗创新企业的发展提供了足够的推动力。”曾担任某生命科学加速器副总裁的行业人士曾严告诉动脉网。


不难发现,受益于生物医药园区差异化的布局和整个生态的完善,杭州的医疗创新土壤愈加肥沃。而这,也正成为杭州继数字健康后,在生物医药、创新器械、医药商业等领域全面发展的关键所在。


奔向未来:在更为激烈的产业竞争中,纵深突围


站在全球来看,生物医药产业正变得越来越重要,竞争也愈发激烈,各国或各地区频频出台相关政策,以谋求当地的生物医药产业取得更为长足的发展。


但难题在于,生物医药产业兼具知识密集、人才密集、资金密集等典型特征,对创新要素和创新环境高度依赖。


因此,要在这场激烈的产业竞争中纵深突围,既要引进、培育优秀的医疗创新企业,也要重视人才的培养,更要有与产业长期成长的耐心,以及合作共荣的开放心态。


围绕此,杭州动作频频,不遗余力深耕生物医药产业。比如为了招引人才,杭州在东京、巴黎等海外城市设立8个招才引智点,并在波士顿设立3000万美金的海外生物医药基金,以及在硅谷建立杭州协同创新中心。


在推动区域合作上,长三角G60科创走廊生物医药产业联盟在杭州医药港成立,产业总部设立在杭州医药港,包括杭州、苏州、芜湖、合肥、金华等在内的九座城市以抱团的方式,打破行政区划的壁垒,让科创要素如资金、技术等实现自由流通和高效配置。至此,在长三角,形成了一条以杭州医药港为重要轴心节点的万亿级生物医药产业带。


当然,眼下杭州生物医药产业也仍有进步空间,比如在生物园区方面,上海有张江,苏州有BioBAY,而提到杭州,尚无有与前二者并列的园区。根据赛迪顾问发布的2023生物医药产业园区百强榜,杭州只有杭州高新技术产业开发区入围,排在全国第九。


针对此,2023年8月,《杭州市生物医药产业实验室级生产及相关产业环评制度改革方案》印发。杭州在浙江省率先开展“生物医药产业实验室级生产”环评制度方向的改革,以解决生物医药产业规划用地制约、对标国内先进产业园区仍有差距、医药制造业建设项目环评改革不够深入等痛点、堵点、难点等问题。


不过,由于医疗创新的复杂性与多样性,生物医药产业的发展非一日之功,而是一场经年累月的“马拉松”:一是因为医疗创新往往涉及高风险的科技研发和临床试验,需要大量资金支持;二是医疗领域的技术和政策都在不断演进和发展,新技术的出现和应用需要时间来被验证和推广。


因此,在这场长跑中,除需地方政府的支持外,更需行业内创新公司、科研院所、风投机构的共同努力,最终形成一个使创新得以良性循环的生态。


* 参考资料:

1:《中共杭州市委办公厅 杭州市人民政府办公厅关于印发〈杭州“新药港”发展规划纲要〉的通知》——浙江政务服务网

2:《大步迈向千亿级!杭州18年“新药港”之梦照进现实》——浙江日报

3:《杭州生物医药产业如何突破万亿规模,强势晋级?》——仲量联行JLL

4:《杭州生物医药产业园区:创新驱动下的医药产业新高地》——火石数链


*封面图片来源:123rf



声明:动脉网所刊载内容之知识产权为动脉网及相关权利人专属所有或持有。未经许可,禁止进行转载、摘编、复制及建立镜像等任何使用。

声明:
1、凡本网注明“来源:小桔灯网”的所有作品,均为本网合法拥有版权或有权使用的作品,转载需联系授权。
2、凡本网注明“来源:XXX(非小桔灯网)”的作品,均转载自其它媒体,转载目的在于传递更多信息,并不代表本网赞同其观点和对其真实性负责。其版权归原作者所有,如有侵权请联系删除。
3、所有再转载者需自行获得原作者授权并注明来源。

最新评论

关闭

官方推荐 上一条 /3 下一条

客服中心 搜索 洽谈合作
返回顶部