立即注册找回密码

QQ登录

只需一步,快速开始

微信登录

微信扫一扫,快速登录

搜索
小桔灯网 门户 资讯中心 国内新闻 查看内容

热点!国家科技奖初评结果公布,多家IVD企业研究项目上榜

2024-4-10 17:19| 编辑: 沙糖桔| 查看: 1783| 评论: 0|来源: MIR医学仪器与试剂

摘要: 4月8日,科技部发布《2023年度国家科学技术奖初评》结果



4月8日,科技部发布《2023年度国家科学技术奖初评》结果,初评通过的59项国家自然科学奖项目、52项国家技术发明奖通用项目、132项国家科学技术进步奖通用项目,在国家科技管理信息系统公共服务平台公布。
















多年来,“三大奖”(国家自然科学奖、国家科技进步奖、国家技术发明奖)评选结果备受瞩目,体现我国科研实力。然而,因2021—2022年暂停申报,2023年评选尤为艰难,堪称国奖史上最具挑战性的一年。


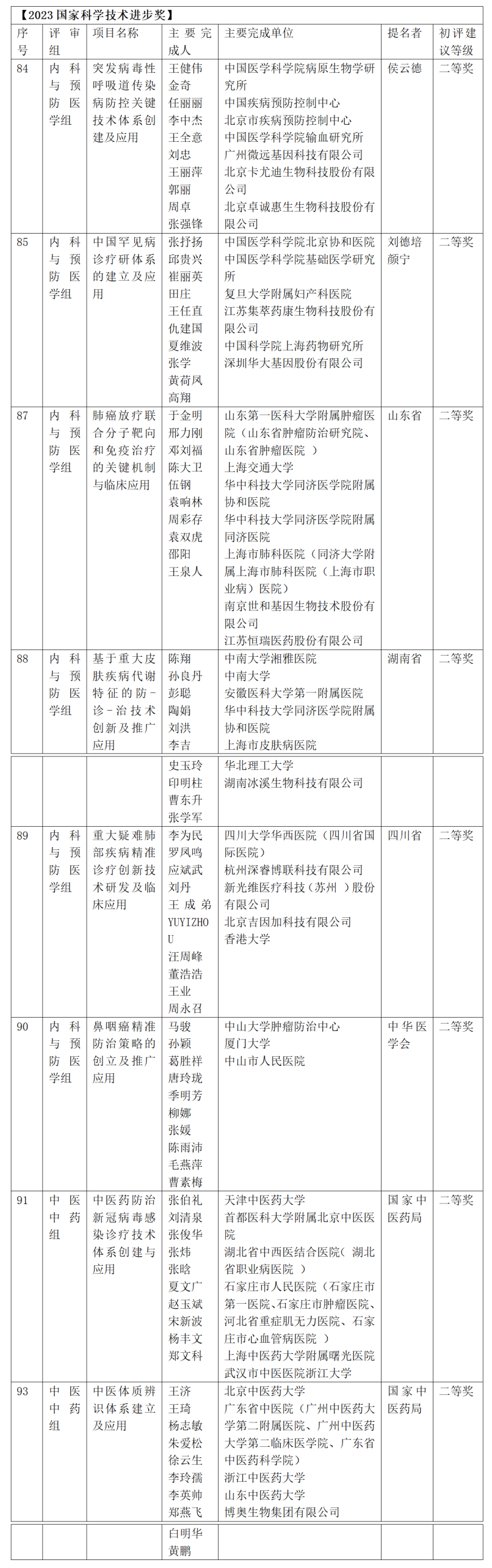
其中,国家科学技术进步奖是每个研发人员最想获得的鼓励,也是每个IVD企业能在研发上持续投入的最好的肯定。微远基因、卡尤迪生物、华大基因、世和基因、吉因加科技、博奥生物等多家体外诊断企业科研成果上榜:


2023国家科学技术进步奖




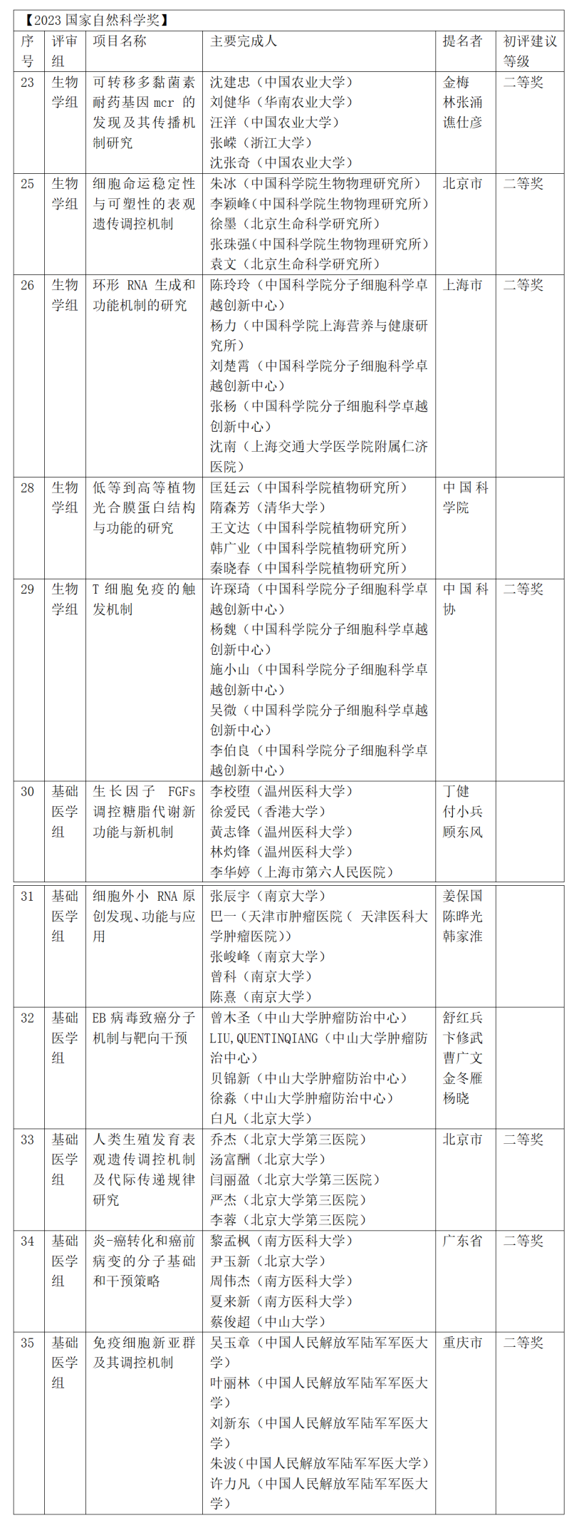
国家自然科学奖则注重基础研究和理论创新,该奖项深深激励着临床人员从日常实践中敏锐捕捉问题,紧密围绕国家战略需求,深入挖掘临床现象背后所隐藏的关键科学问题。它倡导临床人员与基础研究人员开展更为深入、广泛的交流与合作,携手设计和实施具有创新性和实用性的研究项目,共同探索疾病的深层次机理,开发更为精准、高效的诊断方法和治疗方案。


在初评通过的59项国家自然科学奖项目中,有11项将对临床诊断与检验医学技术发展产生关联影响,占比近20%。名单如下:


2023国家自然科学奖




国家自然科学奖有力推动了基础研究向临床应用的顺畅转化,打通了科研与医疗实践之间的“最后一公里”,为我国医学科技的持续进步和人民健康福祉的提升作出了不可磨灭的贡献。

声明:
1、凡本网注明“来源:小桔灯网”的所有作品,均为本网合法拥有版权或有权使用的作品,转载需联系授权。
2、凡本网注明“来源:XXX(非小桔灯网)”的作品,均转载自其它媒体,转载目的在于传递更多信息,并不代表本网赞同其观点和对其真实性负责。其版权归原作者所有,如有侵权请联系删除。
3、所有再转载者需自行获得原作者授权并注明来源。

最新评论

关闭

官方推荐 上一条 /3 下一条

客服中心 搜索 洽谈合作
返回顶部