立即注册找回密码

QQ登录

只需一步,快速开始

微信登录

微信扫一扫,快速登录

搜索
小桔灯网 门户 资讯中心 国内新闻 查看内容

英诺特,大赚!

2024-4-2 13:58| 编辑: 鹏哥| 查看: 1297| 评论: 0|来源: 英诺特公告

摘要: 英诺特今年一季度的利润都接近去年全年的利润了,大年开局非常精彩。

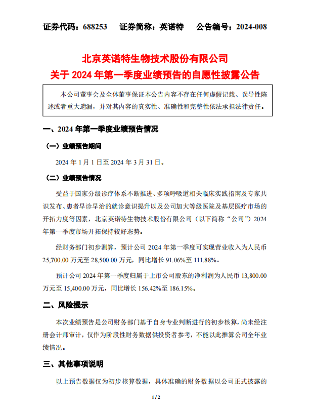
3月31日,英诺特披露一季度业绩预告经财务部门初步测算预计公司2024年第一季度可实现营业收入为2.57亿元至2.85亿元同比增长91.06%至111.88%预计公司2024年第一季度归属于上市公司股东的净利润为1.38亿元至1.54亿元同比增长156.42%至186.15%


受益于国家分级诊疗体系不断推进多项呼吸道相关临床实践指南及专家共识发布患者早诊早治的就诊意识提升以及公司加大等级医院及基层医疗市场的开拓力度等因素公司2024年第一季度市场开拓保持较好态势。


2月22日英诺特发布业绩快报公司2023年1-12月实现营业收入4.78亿元同比增长7.03%归属于上市公司股东的净利润1.75亿元同比增长15.95%。


英诺特今年一季度的利润都接近去年全年的利润了,大年开局非常精彩。


具体公告内容如下:


图片
图片

声明:
1、凡本网注明“来源:小桔灯网”的所有作品,均为本网合法拥有版权或有权使用的作品,转载需联系授权。
2、凡本网注明“来源:XXX(非小桔灯网)”的作品,均转载自其它媒体,转载目的在于传递更多信息,并不代表本网赞同其观点和对其真实性负责。其版权归原作者所有,如有侵权请联系删除。
3、所有再转载者需自行获得原作者授权并注明来源。

最新评论

关闭

官方推荐 上一条 /3 下一条

客服中心 搜索 洽谈合作
返回顶部