立即注册找回密码

QQ登录

只需一步,快速开始

微信登录

微信扫一扫,快速登录

搜索
小桔灯网 门户 资讯中心 国内新闻 查看内容

IVD大企7个亿买理财!

2024-4-1 15:40| 编辑: 鹏哥| 查看: 1195| 评论: 0|来源: 利德曼公告 整理:IVD风

摘要: 根据利德曼最新公布的2023年业绩报告显示,其总营收为4.62亿,归母净利润为0.15亿。
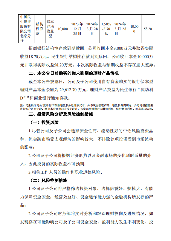
3月28日晚,利德曼发布公告称,公司及子公司将使用额度不超过人民币7亿元的暂时闲置自有资金进行委托理财,用于购买银行、证券公司、信托公司、基金管理公司等金融机构发行的安全性高、流动性好、中低风险的现金管理类产品或理财产品等。

根据利德曼最新公布的2023年业绩报告显示,其总营收为4.62亿,归母净利润为0.15亿。

具体公告内容如下:


图片

图片

图片

声明:
1、凡本网注明“来源:小桔灯网”的所有作品,均为本网合法拥有版权或有权使用的作品,转载需联系授权。
2、凡本网注明“来源:XXX(非小桔灯网)”的作品,均转载自其它媒体,转载目的在于传递更多信息,并不代表本网赞同其观点和对其真实性负责。其版权归原作者所有,如有侵权请联系删除。
3、所有再转载者需自行获得原作者授权并注明来源。

最新评论

关闭

官方推荐 上一条 /3 下一条

客服中心 搜索 洽谈合作
返回顶部