立即注册找回密码

QQ登录

只需一步,快速开始

微信登录

微信扫一扫,快速登录

搜索
小桔灯网 门户 资讯中心 共识指南 查看内容

流式专家共识 | 血液和肿瘤13篇,自身免疫3篇,传染7篇,生殖5篇,儿童10篇…… ...

2024-3-25 14:34| 编辑: 沙糖桔| 查看: 1943| 评论: 0|来源: 榕嘉生物

摘要: 在血液系统疾病诊断和免疫表型分析领域,流式细胞术的应用尤为显著

导读

随着流式细胞术的持续深化与日趋成熟,它已经在众多医学检测项目中崭露头角并取得举足轻重的地位。目前流式细胞术在临床检验中的应用范围广泛,主要涉及淋巴细胞亚群、细胞因子、造血干细胞计数、免疫分型、血液肿瘤微小残留等多个领域,为临床诊断、治疗和监测提供了便捷、高效且可靠的新辅助手段。在血液系统疾病诊断和免疫表型分析领域,流式细胞术的应用尤为显著,始终占据着重要的地位,因此,它已成为临床医学领域不可或缺的核心技术之一。


与此同时,相关的临床实践指南(简称“指南”)和专家共识(简称“共识”)的数量随着流式细胞术的飞速发展也不断增长,其关注度日益上升。本文将以表格形式呈现截止至发稿日期与流式细胞术相关的临床实践指南和专家共识。





点击图片查看更清晰


为帮助各位小伙伴阅读及共同学习,现将指南/共识按照不同的应用领域整理分类,共分为血液疾病和肿瘤、自身免疫、传染性疾病、辅助生殖、儿科疾病、危重急症、细胞治疗和健康管理


1

血液疾病和肿瘤篇


点击图片查看更清晰


2023年国内首部血液肿瘤患者患者淋巴细胞亚群检测专家共识,首次将流式细胞术检测的TBNK和Treg结合起来从而评估患者的免疫功能。归纳并总结两个流式检测项目对于血液肿瘤筛查、复发转移预警及预后评估等给出相关监测方案。


此外FCM在微小残留白血病检测也有重要作用。MRL是白血病复发的根源,因此检测MRL有十分重要的意义: ①指导临床治疗②预测白血病复发③评价自体骨髓移植的净化效果。




2

自身免疫篇



点击图片查看更清晰

自身免疫性疾病的显著活动大部分与浆母细胞及短寿浆细胞所分泌的抗体相关。通过使用流式细胞仪对患者外周血中的浆细胞及其表面免疫标志进行分析,对于疾病的诊断、预后预测以及治疗监测均具有一定的指导意义。如外周血浆母细胞水平和系统性红斑狼疮病情变化有良好的相关性。FCM还可以预测和评估靶向药物疗效和疾病复发评估。


中枢神经系统自身免疫性疾病是以自身免疫细胞、自身抗体及其他免疫分子直接或间接攻击神经系统(包括神经元、胶质细胞、髓鞘)为主要致病机制的自身免疫性疾病。其中CNS炎性脱髓鞘疾病、自身免疫性脑炎(AE)是较为常见的中枢神经系统自身免疫性疾病,这一类疾病的早期鉴别诊断、疾病进展监测以及疗效预后评估等很大程度上依赖于实验室辅助检查。在2023年发布的《中枢神经系统自身免疫性疾病相关抗体检测专家共识2022》中就提到相关抗体的检测建议采用CBA的方法进行检测,其敏感度和特异性远高于酶联免疫吸附测定法和间接免疫荧光法。


3

传染性疾病篇




点击图片查看更清晰


艾滋病,即获得性免疫缺陷综合征,其病原体为人类免疫缺陷病毒,亦称艾滋病病毒。AIDS 是影响公众健康的重要公共卫生问题之一。CD4+ T 淋巴细胞是 HIV 感染最主要的靶细胞,HIV感染人体后,出现 CD4+ T 淋巴细胞进行性减少, CD4+ /CD8+ T 淋巴细胞比值倒置,细胞免疫功能受损。目前 CD4+T 淋巴细胞亚群常用的检测方法为流式细胞术,可直接获得 CD4+ T 淋巴细胞数绝对值,或通过白细胞分类计数后换算为 CD4+ T 淋巴细胞绝对数。CD4+T 淋巴细胞计数的临床意义: 了解机体免疫状态和病程进展、确定疾病分期、判断治疗效果和HIV 感染者的并发症。


结核病是严重危害人类健康的慢性传染病,但结核病不仅是一种细菌感染性疾病,也是一种免疫性疾病,其发生、发展及转归与机体的抗结核免疫功能状态密切相关。其中,机体固有免疫和适应性免疫发挥了重要的抗结核作用。固有免疫细胞主要包括单核细胞、巨噬细胞、NK细胞等;其在抵抗MTB侵袭,清除巨噬细胞内的MTB方面发挥抗结核防御作用。适应性免疫中,T细胞(包括CD4+和CD8+细胞)介导的细胞免疫应答及其产生的 Th1型细胞因子(如IFN-γ和IL-2)发挥主要的抗结核作用;而B细胞和抗体介导的体液免疫应答发挥辅助的抗结核作用。因此,通过检测结核病患者免疫细胞的数量和免疫功能,评价其免疫功能状态,可为临床制定免疫干预措施提供依据。



点击图片查看更清晰




4

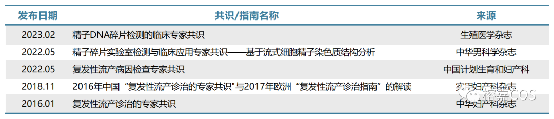
辅助生殖篇



点击图片查看更清晰


随着现代工作生活节奏的加快,都市女性在压力下的健康问题日渐明显,包括月经失调、卵巢早衰和不孕不育等。复发性流产(RSA)是指连续两次或两次以上的自然流产,复发风险与流产次数相关。RSA的病因包括母体免疫、易栓症和生殖道解剖异常等,其中免疫因素是最重要的病因,但仍有约35-44%的RSA患者原因不明。


Treg细胞通过对抗免疫反应中的自身抗体,在免疫系统自身耐受性的维护中发挥着主导作用。当妊娠期Treg细胞缺乏时,会导至母体排斥胎儿而引发妊娠终止。FCM检测显示,RSA妇女外周血Treg细胞表达量减少,抑制能力降低。


其次,如果男方精子质量不好,受精卵质量也就不好,从而也会导至胚胎发育不良而使女方流产。因此除了对精子质量进行常规检测外还要引入一个新指标精子DNA碎片率(DFI)即断裂成单链的DNA碎片占整个精子DNA的比例。如果患者精子DNA损伤严重,不仅会影响精子的质量,造成卵子受精失败而降低怀孕几率(男性不育),而且还会影响胚胎质量,导至胚胎发育不良而形成流产。


5

儿童篇



点击图片查看更清晰


PID是免疫功能不全的疾病,由先天性或遗传性因素导至。典型表现是婴儿或儿童期频繁反复发生特殊感染,常见为抗体缺陷为主的免疫缺陷病和联合免疫缺陷病。淋巴细胞亚群分析是早期诊断的重要手段,可评估免疫状态。


2019年发布的《流式细胞术分析外周血淋巴细胞亚群在儿科的临床应用专家共识》中对临床中应用流式细胞术来评估儿童的免疫状况、疾病诊断和治疗、报告结果解读等都具有一定的指导意义。



淋巴细胞亚群的变化与临床疾病往往是一对多或多对一的,需结合临床和其他辅助检查结果,对临床价值做出判断。以先天性(原发性)免疫缺陷为例,典型变化如下:

点击图片查看更清晰



6

危重症篇



点击图片查看更清晰


脓毒症(Sepsis)是宿主对感染反应失调所致危及生命的器官功能障碍。在脓毒症的发生发展过程中,始终存在着同时导至炎症反应亢进和免疫功能抑制的双重因素。脓毒症状态下获得性免疫功能障碍可表现为T细胞数量下降及细胞亚群异常改变、Treg比例增加和抑制活性增强、Th17 和 Treg平衡失调,B细胞功能受损和免疫球蛋白水平低下等。



mHLA-DR 定量检测作为脓毒症患者天然免疫功能监测的首选指标,同时结合监测中性粒细胞的杀菌功能、NK 细胞计数和分泌功能补体水平以全面了解患者是否有天然免疫的抑制。


另外,感染性休克是急诊科常见的急危重症。当病原微生物入侵时,机体免疫系统被激活,固有免疫发挥效应,同时启动获得性免疫反应。如果感染在可控制的范围内时,免疫系统能够有效发挥防御作用,反之如果免疫反应过度,也会对机体造成损伤。因此在治疗感染性休克时,应正确评价个体的免疫状态,为进一步治疗提供依据。



7

细胞治疗篇



点击图片查看更清晰


细胞免疫治疗,作为近年来肿瘤治疗领域引人注目的一项重大突破,在其进行的每个阶段,流式细胞术都发挥了至关重要的作用。该技术在靶点筛选、CAR-T细胞产品成分鉴定、毒性评估、微小残留病(MRD)检测、免疫功能评价和免疫微环境研究等诸多环节,都起到了至关重要的作用。2022年8月中华检验医学杂志发表的《流式细胞术在嵌合抗原受体-T细胞免疫治疗相关检验中的应用专家共识》就明确了指出了流式在CAR-T细胞免疫治疗的相关检测项目与应用。如靶点的筛查应用、MRD相关检测应用以及免疫功能相关应用。




8

健康管理和质量控制篇



点击图片查看更清晰


目前 TBNK淋巴细胞检测已成熟运用于临床多种疾病的诊疗,为其在健康管理中的应用提供了理论依据。在健康管理中开展 TBNK淋巴细 胞检测,有助于监测机体免疫状态,评估机体健康风险,分析疾病的发病机制,预测疾病进展风险,有效满足不同人群的健康管理需求。2023年发布的《TBNK淋巴细胞检测在健康管理中的应用专家共识》中就总结了TBNK淋巴细胞检测用于健康管理人群的疾病风 险评估和疾病管理的临床研究证据,重点归纳了应用TBNK淋巴细胞检测进行健康管理的随访路径,并介绍了相应的免疫调节措施。通过多学科合作,共同推进健康管理的创新服务模式,早日实现“未病先防,已病防变”的健康管理核心理念。


同时,针对流式细胞术的检测试剂,检测方法也有相关的指南和要求规定。如国家市场监督管理总局发布的细胞计数通用要求,细胞纯度测定要求,中华人民共和国卫生部发布的《流式细胞术检测外周血淋巴细胞亚群指南》等。都是为了规范化流式细胞术的相关操作和质量控制,为临床的精准检测打好坚实的基础。


声明:
1、凡本网注明“来源:小桔灯网”的所有作品,均为本网合法拥有版权或有权使用的作品,转载需联系授权。
2、凡本网注明“来源:XXX(非小桔灯网)”的作品,均转载自其它媒体,转载目的在于传递更多信息,并不代表本网赞同其观点和对其真实性负责。其版权归原作者所有,如有侵权请联系删除。
3、所有再转载者需自行获得原作者授权并注明来源。

最新评论

关闭

官方推荐 上一条 /3 下一条

客服中心 搜索 洽谈合作
返回顶部