立即注册找回密码

QQ登录

只需一步,快速开始

微信登录

微信扫一扫,快速登录

搜索
小桔灯网 门户 资讯中心 国内新闻 查看内容

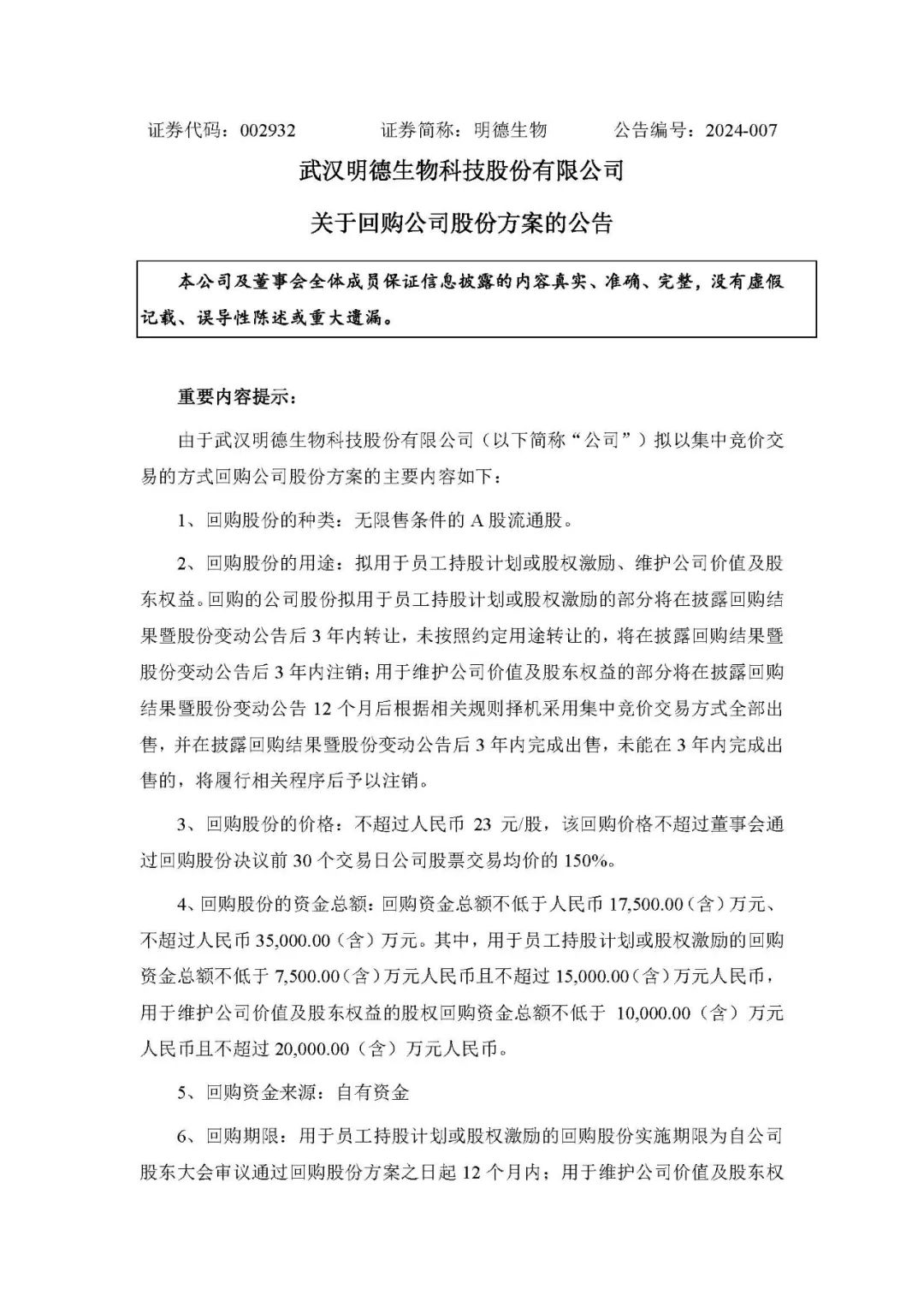
明德生物:拟以1.75亿元-3.5亿元回购股份

2024-3-4 16:14| 编辑: 鹏哥| 查看: 1139| 评论: 0

摘要: 明德生物3月1日晚间发布公告称,公司于 2024 年 3月 1 日召开第四届董事会第十二次审议通过了《关于回购公司股份方案的议案》。本次回购的股份拟用于员工持股计划或股权激励、维护公司价值及股东权益。回购资金总额 ...

明德生物3月1日晚间发布公告称,公司于 2024 年 3月 1 日召开第四届董事会第十二次审议通过了《关于回购公司股份方案的议案》。本次回购的股份拟用于员工持股计划或股权激励、维护公司价值及股东权益。回购资金总额不低于人民币17500(含)万元、不超过人民币35000(含)万元。






声明:
1、凡本网注明“来源:小桔灯网”的所有作品,均为本网合法拥有版权或有权使用的作品,转载需联系授权。
2、凡本网注明“来源:XXX(非小桔灯网)”的作品,均转载自其它媒体,转载目的在于传递更多信息,并不代表本网赞同其观点和对其真实性负责。其版权归原作者所有,如有侵权请联系删除。
3、所有再转载者需自行获得原作者授权并注明来源。

最新评论

关闭

官方推荐 上一条 /3 下一条

客服中心 搜索 洽谈合作
返回顶部