新产业第一、康华第二、亚辉龙第三!甲功集采申报结果发布! ...
2024-2-7 09:32|
编辑: 沙糖桔|
查看: 3105|
评论: 0|来源: 甘肃省医疗保障局
摘要: 关于公示甲状腺功能检测试剂集中带量采购企业产品申报结果等事宜的通知
2月6日,甘肃省医保局发布通知,关于公示甲状腺功能检测试剂集中带量采购企业产品申报结果等事宜的通知,公示时间为2024年2月6日至2024年2月26日。
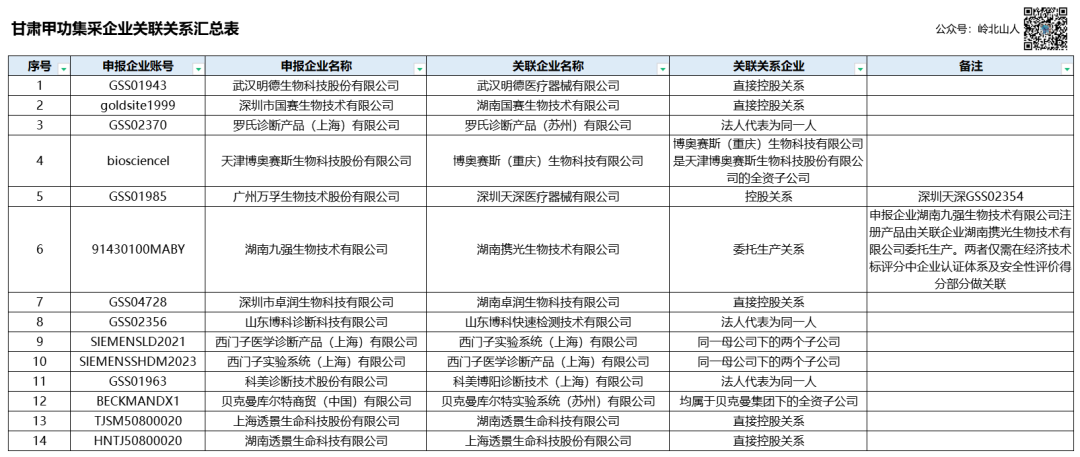
 根据甘肃省医疗保障局《甘肃省甲状腺功能检测试剂集中带量采购文件(GS-IVDDLCG2024-1)》,按照甘肃省药品和医用耗材集中采购工作领导小组办公室工作安排,现将甲状腺功能检测试剂集中带量采购企业申报、产品信息维护、企业关联关系申报、最高有效申报价和经济技术标评分结果予以公示,并将有关事宜通知如下。截至2024年1月26日申报截止,有82家企业573个注册证产品进行申报。经专家论证,74家企业567个产品符合采购要求,6个产品不符合要求(见附件1);有14家企业申报了关联关系(见附件2)。企业可登录甘肃省国家医疗保障信息平台药品和医用耗材招采管理子系统,在“耗材招标管理”模块下“带量采购管理”菜单查询最高有效申报价及经济技术标评分。公示时间:2024年2月6日至2024年2月26日公示期接受申诉质疑,企业登录甘肃省国家医疗保障信息平台药品和医用耗材招采管理子系统,在在“耗材招标管理”模块下“带量采购管理-申诉质疑”菜单中按系统提示提交申诉或质疑,不接受纸质或电子邮件申诉质疑,未按要求提交的不予受理,造成企业损失自行承担后果。上午08:30-12:00,下午14:30-18:00省公共资源交易中心:0931-2909192、2909260本次集中带量采购品种,是指按医疗器械管理的用于人体样本体外检测的甲状腺功能检测试剂(化学发光法),按检测项目的注册证名称包括有:品种大于或等于2种的联合诊断试剂不在本次采购品种范围之内。 三、申报企业(通过审核的74家企业的567个品种)

|
声明:
1、凡本网注明“来源:小桔灯网”的所有作品,均为本网合法拥有版权或有权使用的作品,转载需联系授权。
2、凡本网注明“来源:XXX(非小桔灯网)”的作品,均转载自其它媒体,转载目的在于传递更多信息,并不代表本网赞同其观点和对其真实性负责。其版权归原作者所有,如有侵权请联系删除。
3、所有再转载者需自行获得原作者授权并注明来源。