立即注册找回密码

QQ登录

只需一步,快速开始

微信登录

微信扫一扫,快速登录

搜索
小桔灯网 门户 资讯中心 国内新闻 查看内容

达安基因净利润缩水98%

2024-1-31 17:43| 编辑: 沙糖桔| 查看: 1805| 评论: 0|来源: 企业公告

摘要: 达安基因1月31日发布业绩预告

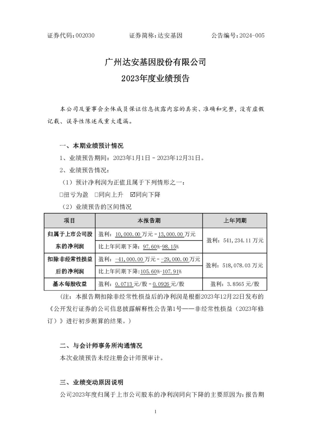
达安基因1月31日发布业绩预告,预计2023年归属于上市公司股东的净利润1亿元~1.3亿元,同比下降97.6%~98.15%;基本每股收益0.0713元~0.0926元。公司2023年度归属于上市公司股东的净利润同向下降的主要原因为:报告期内,市场需求减少,公司营业收入减少,归属于上市公司股东的净利润同向下降。报告期内,非经常性损益主要为其他非流动金融资产公允价值变动损益。


2023年1至6月份,达安基因的营业收入构成为:生物制品业占比96.84%,金融服务占比3.16%。


达安基因的董事长是薛哲强,男,35岁,学历背景为硕士;总经理是黄珞,女,43岁,学历背景为硕士。





声明:
1、凡本网注明“来源:小桔灯网”的所有作品,均为本网合法拥有版权或有权使用的作品,转载需联系授权。
2、凡本网注明“来源:XXX(非小桔灯网)”的作品,均转载自其它媒体,转载目的在于传递更多信息,并不代表本网赞同其观点和对其真实性负责。其版权归原作者所有,如有侵权请联系删除。
3、所有再转载者需自行获得原作者授权并注明来源。

最新评论

关闭

官方推荐 上一条 /3 下一条

客服中心 搜索 洽谈合作
返回顶部