立即注册找回密码

QQ登录

只需一步,快速开始

微信登录

微信扫一扫,快速登录

搜索
小桔灯网 门户 资讯中心 国内新闻 查看内容

国家下令:采购国产医疗设备,全额退税!

2024-1-31 15:41| 编辑: 鹏哥| 查看: 1920| 评论: 0

摘要: 又一国家级新规出台,利好国产医疗设备!!国税总局放大招!大批企业机构优先采购国产设备前不久,国家税务总局发布了关于修订《研发机构采购国产设备增值税退税管理办法》的公告(以下简称《办法》),并明确自2024 ...


又一国家级新规出台,利好国产医疗设备!!


国税总局放大招!

大批企业机构优先采购国产设备

前不久,国家税务总局发布了关于修订《研发机构采购国产设备增值税退税管理办法》的公告(以下简称《办法》),并明确自2024年1月1日起实施。



《办法》明确提出:为鼓励科学研究和技术开发,促进科技进步,2027年12月31日前,继续对内资研发机构和外资研发中心采购国产设备全额退还增值税。


研发机构采购国产设备退税的申报期限,为采购国产设备之日(以发票开具日期为准)次月1日起至次年4月30日前的各增值税纳税申报期。


据此前国家税务总局发布的《研发机构采购国产设备增值税退税管理办法》了解,以下机构采购国产设备,将退还增值税。



采购国产医疗器械

全额退税!


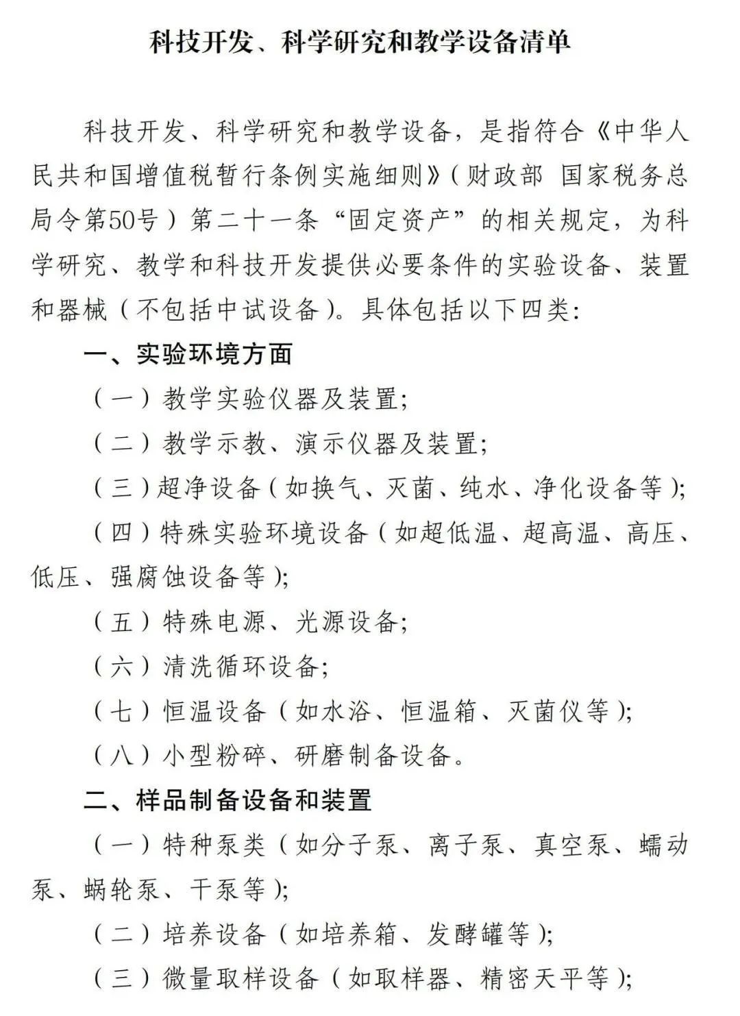
涉及全额退还增值税的相关设备清单,也在财政部、商务部、税务总局三部门去年8月印发的《关于研发机构采购设备增值税政策的公告》中做了详细公布。

其中有不少国产医疗器械产品,同样可以全额退税。


多地发文:

2024年,进口限制继续!


除了针对国产医疗设备全额退税,自去年以来,全国范围内进一步限制进口、支持国产的政策就开始密集发布,并形成一个小高潮!


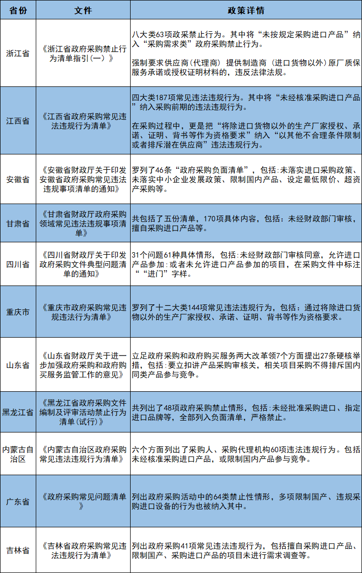
包括浙江、广东、黑龙江、吉林等多省接连发布通知,着重强调应当采购本国产品,把政府采购中限制国产设备、违规采购进口等行为,纳入负面清单严格禁止。



进入2024年,据联盟菌观察,各地限制进口、支持国产的浪潮仍在持续发酵!


23年11月,山东省发布了《山东省政府集中采购目录及标准(2024年版)》,于2024年1月1日正式施行。



新版目录特强调,将加强进口产品采购管理:政府采购应当采购本国货物、工程和服务;确需采购进口产品的,严格按照进口产品采购管理有关规定执行。


不只是山东省,西藏自治区、深圳市也发布了2024年集中采购目录,同样提出严格管理进口产品采购,鼓励采购本国产品依旧是主流。



西藏

西藏财政厅发布《西藏自治区2023—2024年度政府集中采购目录及采购限额标准》,明确:政府采购应当采购本国货物、工程和服务。

深圳

深圳市财政局印发的《深圳市2023—2024年政府集中采购目录及限额标准》也强调,政府采购应当采购本国货物、工程和服务;确需采购进口产品的,应严格履行审核程序须提前开展需求调查,填报《政府采购进口产品申请表》,针对进口产品的必要性、不可替代性、采购同类国产产品对工作的实质性影响等方面进行说明。


可以看到,一面是国家出台政策,为机构采购国产医疗设备全额退税另一方面,各地对进口开启严格准入与审核,强有力地抑制公立医疗机构盲目采购进口医疗设备的倾向。


在此之下,风向往哪转已然明了。政策环境对于国产的倾斜和支持力度加大,将持续利好大批优秀国产设备进院,利好一批国产医疗设备制造商“站起来、强起来”


声明:
1、凡本网注明“来源:小桔灯网”的所有作品,均为本网合法拥有版权或有权使用的作品,转载需联系授权。
2、凡本网注明“来源:XXX(非小桔灯网)”的作品,均转载自其它媒体,转载目的在于传递更多信息,并不代表本网赞同其观点和对其真实性负责。其版权归原作者所有,如有侵权请联系删除。
3、所有再转载者需自行获得原作者授权并注明来源。

最新评论

关闭

官方推荐 上一条 /3 下一条

客服中心 搜索 洽谈合作
返回顶部