立即注册找回密码

QQ登录

只需一步,快速开始

微信登录

微信扫一扫,快速登录

搜索
小桔灯网 门户 资讯中心 产品杂谈 查看内容

首款!外泌体检测产品获批!

2024-1-25 15:48| 编辑: 沙糖桔| 查看: 2613| 评论: 0|来源: MIR医学仪器与试剂

摘要: 这是全球第一款基于外泌体技术的卵巢癌体外诊断产品



















近日,由思路迪诊断研发推出的外泌体卵巢癌检测试剂盒[注册名:人外泌体CA125、HE4、C5a检测试剂盒(化学发光法),商品名:泌思优TM]获中国国家药品监督管理局批准上市。


这是全球第一款基于外泌体技术的卵巢癌体外诊断产品,总体灵敏度超过95%。



从公开的数据得知,“泌思优TM”通过体外测定人血清外泌体中的CA125、HE4和C5a浓度(其中外泌体C5a为思路迪诊断依托外泌体技术原创的卵巢癌生物标志物),并经给定的公式计算后得到受试者罹患上皮性卵巢恶性肿瘤的评估分值(OCS),适用于临床上发现有盆腔肿块的妇女患者,并为其肿块的良、恶性鉴别提供辅助诊断信息。


在四个临床中心先后开展的注册临床研究数据显示,产品在卵巢癌诊断中总体敏感性为95.5%,在上皮性卵巢癌和附件良性包块的鉴别诊断中特异性达到90.2%;在I期卵巢癌中诊断的敏感性89.7%,整体性能上还是非常不错的。


卵巢癌是死亡率最高的妇科肿瘤

根据2022年国家癌症中心发布的最新肿瘤数据显示,我国卵巢癌患者每年新发病例数为5.72万,死亡病例数为2.72万,且发病率呈逐年上升趋势。卵巢癌早期诊断困难,一旦确诊多为晚期,让多数患者错过了最佳治疗时期,是死亡率最高的妇科肿瘤。从癌种的范围和市场容量来看,该产品比较适合走高收费精准检测的途径,因为从发病率来看,卵巢癌虽然致死率高,但是新发病人数比较少,得找到这部分目标人群的待检人群(盆腔有肿块的妇女患者)。从发病率来看,做普筛阳性率可能会有点低,所以走精准检测的路子会快些。


基于外泌体的检测技术正盛

外泌体检测技术是液体活检中的一类,液体活检是以血液等体液为标本进行取样和分析的体外诊断技术,通过检测肿瘤释放到血液中的循环肿瘤细胞(CTCs)、循环肿瘤DNA(ctDNA)、细胞外囊泡(EVs,主要指外泌体)和循环无细胞RNA(cfRNA)这四种主要标志物的数量,进行肿瘤筛查及辅助治疗。


2019年3月,Pierre Arsène在英国成立了Mursla公司,致力于利用外泌体生物学提供下一代多组学液体活检解决方案。


2022年,Mursla获得罗氏诊断有限公司的指导,通过 MedCity 的“合作创新:伦敦诊断”计划,开展了一项用于肝癌监测的新型液体活检前瞻性试点研究。


外泌体靶标及检测技术

外泌体携带大量特异性蛋白质、脂质、核酸和代谢物等


1、蛋白质类标志物


外泌体蛋白质水平的分析技术主要有蛋白免疫印迹、ELISA、纳米流式细胞术、免疫电镜、串联质谱法等,其中免疫印迹法和ELISA最为常用,但许多低丰度的蛋白质无法检出。质谱分析逐渐成为外泌体蛋白质组学检测的重要技术。研究表明外泌体蛋白可作为疾病诊断及预后的潜在生物标志物。


2、脂质类标志物


外泌体脂质检测方法以质谱分析为主。Skotland等采用高通量质谱定量分析方法发现前列腺癌患者尿液外泌体中有9种脂质的表达水平显著升高,其中磷脂酰丝氨酸和乳糖基神经酰胺检测的敏感性为93%,特异性为100%。


3、代谢物标志物


外泌体中小分子代谢物逐渐被关注。研究者通过靶向超高效液相色谱-串联质谱技术发现尿液外泌体中葡萄糖醛酸、D-核糖-5-磷酸和异丁酰基-L-肉碱等代谢指标对前列腺癌的诊断及预后具有一定指导作用。


4、核酸类标志物


外泌体标志物研究主要集中于非编码RNA,相关技术包括高通量的基因芯片和二代测序技术,可实现外泌体非编码RNA表达谱分析,大力推动了低丰度LncRNA和circRNA的研究。


4.1 qRT-PCR技术


该技术广泛应用于外泌体RNA的检测。Ji等采用qRT-PCR技术筛选出的血清外泌体miR-374a-5p可作为高灵敏度、高稳定性的早期胃癌诊断标志物,ROC曲线下面积为0.919。


4.2 数字PCR


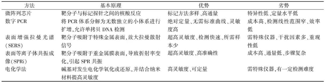
该技术是一种核酸分子绝对定量技术,无需标准曲线,对LncRNA和circRNA也能实现高精度的靶标定量,有效弥补qRT-PCR技术灵敏度不够、步骤繁琐及假阳性率高等问题(表2)。


表2 核酸分子分析新技术


4.3 目前正在逐步开发应用更灵敏的自动化外泌体核酸分析技术


He等基于全内反射荧光成像原理开发了一种单囊泡成像分析方法,该法将分裂式DNA酶和荧光淬灭底物共同包装至外泌体,产生靶向miRNA的催化裂解反应和放大的荧光信号,从而直接观察血清外泌体并对其包裹的miRNA进行原位定量和分析。Wu等根据表面等离子体共振成像(SPRi)原理设计出一种新型生物传感器,通过Au-on-Ag异质结构和新型DNA纳米材料之间的协同作用超灵敏地检测出非小细胞肺癌相关外泌体miRNA,可用于早期诊断。Yang等将等离子体共振瑞利散射光谱法和暗场显微镜融合,开发了一款新型集成微流控装置,能从非小细胞肺癌患者尿液中分离并检测相关外泌体,发现早期肺癌患者。


参考文献:王君怡1,2,李荣1,许文荣1,2,江佳佳1,2(1.江苏大学附属澳洋医院澳洋肿瘤研究院;2.江苏大学医学院),外泌体分子标志物检验技术进展及临床应用


END


来源:上海科技、思路迪、临床检验杂志等。

声明:
1、凡本网注明“来源:小桔灯网”的所有作品,均为本网合法拥有版权或有权使用的作品,转载需联系授权。
2、凡本网注明“来源:XXX(非小桔灯网)”的作品,均转载自其它媒体,转载目的在于传递更多信息,并不代表本网赞同其观点和对其真实性负责。其版权归原作者所有,如有侵权请联系删除。
3、所有再转载者需自行获得原作者授权并注明来源。

最新评论

关闭

官方推荐 上一条 /3 下一条

客服中心 搜索 洽谈合作
返回顶部