立即注册找回密码

QQ登录

只需一步,快速开始

微信登录

微信扫一扫,快速登录

搜索
小桔灯网 门户 资讯中心 企业动态 查看内容

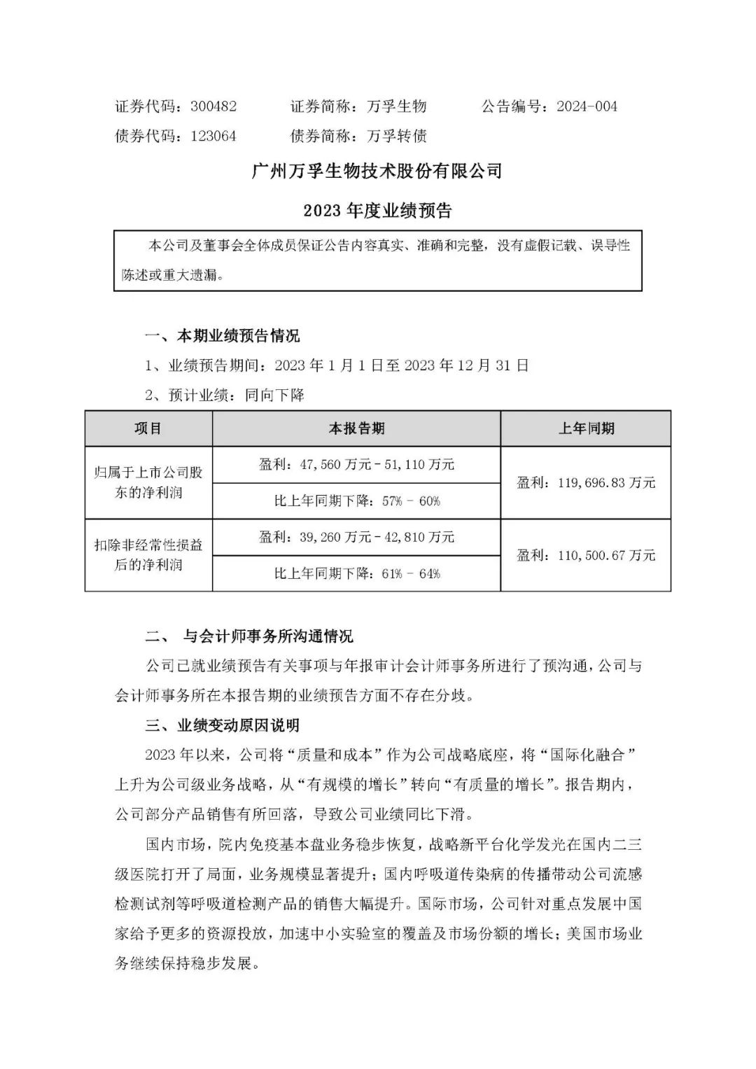
万孚,发布2023全年业绩预告,净利润同比下降60.00%至57.00%

2024-1-16 16:06| 编辑: 沙糖桔| 查看: 1679| 评论: 0|来源: IVD学习笔记

摘要: 1月12日,上市公司万孚生物发布全年业绩预告

1月12日上市公司万孚生物发布全年业绩预告公司预计2023年1-12月业绩大幅下降归属于上市公司股东的净利润为4.76亿-5.11亿净利润同比下降60.00%至57.00%


公司基于以下原因作出上述预测


2023年以来公司将质量和成本作为公司战略底座国际化融合上升为公司级业务战略有规模的增长转向有质量的增长


报告期内公司部分产品销售有所回落导至公司业绩同比下滑国内市场院内免疫基本盘业务稳步恢复战略新平台化学发光在国内二三级医院打开了局面业务规模显著提升国内呼吸道传染病的传播带动公司流感检测试剂等呼吸道检测产品的销售大幅提升国际市场公司针对重点发展中国家给予更多的资源投放加速中小实验室的覆盖及市场份额的增长美国市场业务继续保持稳步发展报告期内预计公司的非经常性损益对净利润的影响金额约为8,300万元。





信息来源:万孚生物

声明:
1、凡本网注明“来源:小桔灯网”的所有作品,均为本网合法拥有版权或有权使用的作品,转载需联系授权。
2、凡本网注明“来源:XXX(非小桔灯网)”的作品,均转载自其它媒体,转载目的在于传递更多信息,并不代表本网赞同其观点和对其真实性负责。其版权归原作者所有,如有侵权请联系删除。
3、所有再转载者需自行获得原作者授权并注明来源。

最新评论

关闭

官方推荐 上一条 /3 下一条

客服中心 搜索 洽谈合作
返回顶部