立即注册找回密码

QQ登录

只需一步,快速开始

微信登录

微信扫一扫,快速登录

搜索
小桔灯网 门户 资讯中心 杂侃天下 查看内容

新版CNAS发布,正式纳入床旁检验(POCT)!

2024-1-12 16:30| 编辑: 沙糖桔| 查看: 4553| 评论: 0|来源: IVD Daily | 作者:冷残影

摘要: 通知要求文件于12月1日起正式实施!


23年八月中国合格评定国家认可委员会发布了关于发布CNAS-CL02-A001:2023《医学实验室质量和能力认可准则的应用要求》和CNAS-EL-14:2023《医学实验室认可受理要求的说明》的通知。通知要求文件于12月1日起正式实施!

医学实验室对于患者医疗至关重要,其在伦理和监管范畴内开展活动,并明确医疗服务提供者对患者的责任。这些活动及时开展以满足所有患者及负责患者医疗的人员的需求,包括:检验申请的安排,患者准备,患者识别,样品采集、运送、患者样品的处理,选择符合预期用途的检验,样品检验,样品储存,以及后续的解释、报告和建议。可能还包括向患者提供结果、安排急诊检测和通知危急结果。

医学实验室质量和能力认可准则(CNAS CL02:2023)于2023年6月发布,本准则包括医学实验室为应对风险和改进机遇而策划和采取措施的要求。该方式的优点包括:提高管理体系的有效性,减少无效结果的概率,减少对患者、实验室员工、公众和环境的潜在危害。本准则为第四版,取代CNAS-CL02:2012(第三版)。
风险管理的要求与ISO 22367的原则一致。
实验室安全要求与ISO 15190的原则一致。
样品采集和运送要求与ISO 20658一致。
本准则包含即时检验(POCT)的要求。
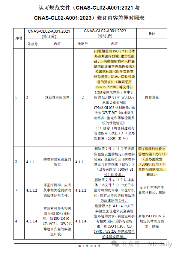
认可规范文件(CNAS-CL02-A001:2021与CNAS-CL02-A001:2023)修订内容差异对照表:

新版ISO15189:2022医学实验室-质量和能力标准的简介

医学实验室通过ISO15189认可建立检测质量及技术管理体系,提高实验室质量管理水平,从而及时向患者和医护人员提供准确的检验结果,并指导多方面的运作。通过ISO15189认可可提高医学实验室质量管理水平。新标准以风险管理为基础,以患者为中心,鼓励医学实验室持续改进。在标准文件的要求中,处处体现确保患者风险是医学实验室质量管理设计和流程核心的精神。
  • 新标准编写框架上与修订后的ISO9001:2015一致,遵循了类似结构,并在附件中与ISO9001:2015进行了比较
  • 章节结构方面由原来的5章改为8章,
  • 纳入新的引用文件涉及安全、风险、MU、溯源、EQA、RM、POCT等。
  • 术语方面保留了14个术语,修改3个,新增13个,删除了11个
  • 通用要求更加具体并强化
  •  结构和管理要求中取消了“质量主管”的称谓;不再要求必须编制“质量手册;强调“风险管理”相关要求。
  • 资源要求方面区分了设备校准和项目校准;将床旁检验(POCT)纳入了标准
  •  过程要求增加了“连续性和应急准备计划”条款,针对实验室遇到紧急情况时的措施和要求,以确保实验室能够恢复正常工作
  • 通过策划和实施应对风险的措施,强化对患者福利的关注,最终目的是保证患者的健康和安全


重要变化
1、章节结构的变化
与ISO15189∶2012相比,ISO 15189:2022的结构发生很大变化,除第1章范围、第2章规范性引用文件和第3章术语定义外,其余章节条款均重新进行了编排。总章节从原来的五章改为八章。

2、规范性引用文件
  • 增加引用ISO 17511《体外诊断医疗器械 建立校准品、正确度控制物和人样品赋值的计量学溯源性要求》及GB/T《医学实验室 样品采集、运送、接收和处理的要求》(等同采用ISO/TS 20658);
  • 删除原文件第2章中引用的GB 19781和WS 233;原第2章引用的CNAS-GL028删除,修改为WS/T 807《临床微生物培养、鉴定和药敏检测系统的性能验证》
  • 删除《病理科建设与管理指南(试行)》(卫办医政发〔2009〕31号)

3、术语方面的变化

4、通用要求更具体并强化
4.1公正性和4.2保密性作为ISO对合格评定类标准的固定格式要求,新版这两项内容的要求更加具体并强化;4.3与患者相关的要求专门明确了9项具体与患者诊疗相关的要求。
5、结构和管理要求方面加入风险管理
主要变化包括概述“实验室主任”的职责而不再罗列具体要求;取消了“质量主管”的称谓,但仍规定其相关职责;不再要求必须编制“质量手册;强调“风险管理”相关要求,强化了风险管理在整理组织管理中的作用。
6、区分了设备校准和项目校准将床旁检验(POCT)纳入了标准
资源要求方面将6.5.2设备和方法的计量学溯源和6.5.3测量结果的计量学溯源进行了区分,区分了设备校准和项目校准;服务协议方面纳入了POCT的要求。原来的POCT是一个独立的标准,但是新版修订以后,POCT的要求直接纳入到ISO15189的标准里。专业对由实验室提供支持的POCT活动的协议进行了规定,并有多学科组织的POCT委员会管理此类服务协议。此外,新标准发布后,ISO 22870《医学实验室POCT的要求》将废止
7、 过程要求
不再要求评估不符合的程度,室间质评要求增加包括POCT检验方法,对实验室投诉更加具体明确,新增加“连续性和应急准备计划”条款:
针对实验室遇到紧急情况时的措施和计划,以确保实验室能够恢复正常工作,包括:制定紧急情况的应对计划;
向实验室人员提供信息和培训;
对实际的紧急情况进行响应;
采取措施防止或降低紧急情况的后果
8、管理体系要求中特别强调风险管理
标准中有5.6和8.5两个单独条款规定风险管理要求,有近20处提及风险管理相关要求,在5.6风险管理中强调“风险管理”相关要求,强化了风险管理在整体组织管理中的作用。新增8.5“风险和改进措施”条款,再次突出风险管理的要求,取消“预防措施”要素,相关要求融入风险评估过程。要求更具体明确,包括:风险和改进机会识别:1)防止或降低不利影响和潜在故障;2)利用机会改进;3)确保管理体系达到预期结果;4)降低患者照护风险;5)达到试验室目的和目标。
 关于发布CNAS-CL02-A001:2023《医学实验室质量和能力认可准则的应用要求》和CNAS-EL-14:2023《医学实验室认可受理要求的说明》的通知.pdf
CNAS-CL02:2023《医学实验室质量和能力认可准则》.pdf
认可规范文件(CNAS-CL02-A0012021与CNAS-CL02-A0012023)修订内容差异对照表.pdf
认可规范文件(CNAS-EL-14_2021 与 CNAS-EL-14_2023)修订__内容差异对照表.pdf

声明:
1、凡本网注明“来源:小桔灯网”的所有作品,均为本网合法拥有版权或有权使用的作品,转载需联系授权。
2、凡本网注明“来源:XXX(非小桔灯网)”的作品,均转载自其它媒体,转载目的在于传递更多信息,并不代表本网赞同其观点和对其真实性负责。其版权归原作者所有,如有侵权请联系删除。
3、所有再转载者需自行获得原作者授权并注明来源。

最新评论

关闭

官方推荐 上一条 /3 下一条

客服中心 搜索 洽谈合作
返回顶部