立即注册找回密码

QQ登录

只需一步,快速开始

微信登录

微信扫一扫,快速登录

搜索
小桔灯网 门户 资讯中心 共识指南 查看内容

指南与共识 | 成人呼吸道感染病原诊断核酸检测技术临床应用(2023) ...

2023-12-14 15:44| 编辑: 沙糖桔| 查看: 2482| 评论: 0|来源: 协和检验医学杂志

摘要: 核酸检测技术的发展和临床应用大幅提高了呼吸道病原体的诊断能力



























































近期,由中国医学科学院北京协和医院检验科徐英春教授、上海交通大学附属瑞金医院呼吸与危重症医学科瞿介明教授为通信作者发布了《成人呼吸道感染病原诊断核酸检测技术临床应用专家共识(2023)》。



该共识参考国内外指南及文献,分析了了实时荧光聚合酶链反应技术、等温扩增技术、数字PCR技术、核酸即时检测技术病原体高通量测序技术的临床应用场景、技术特点和性能验证要求,以及该类技术在成人急性上呼吸道感染、气管支气管炎、社区获得性肺炎、医院获得性肺炎/呼吸机相关性肺炎、慢性阻塞性肺疾病急性加重、肺结核和免疫功能受损人群呼吸道感染中的应用,以供临床参考借鉴。


共识指出:“呼吸道感染性疾病在临床中极为常见,病原体的快速检测和精准诊断是其有效治疗的前提。传统微生物学及免疫学技术对呼吸道病原体的检测灵敏度偏低,核酸检测技术的发展和临床应用大幅提高了呼吸道病原体的诊断能力


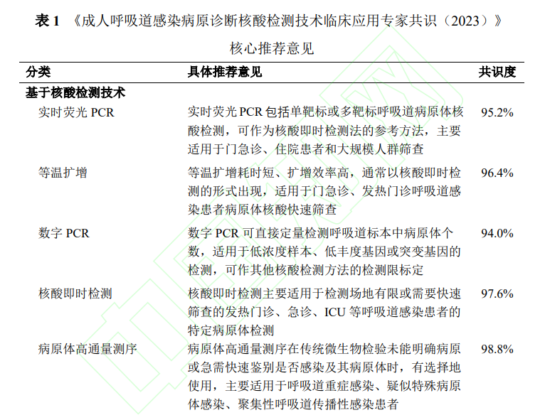
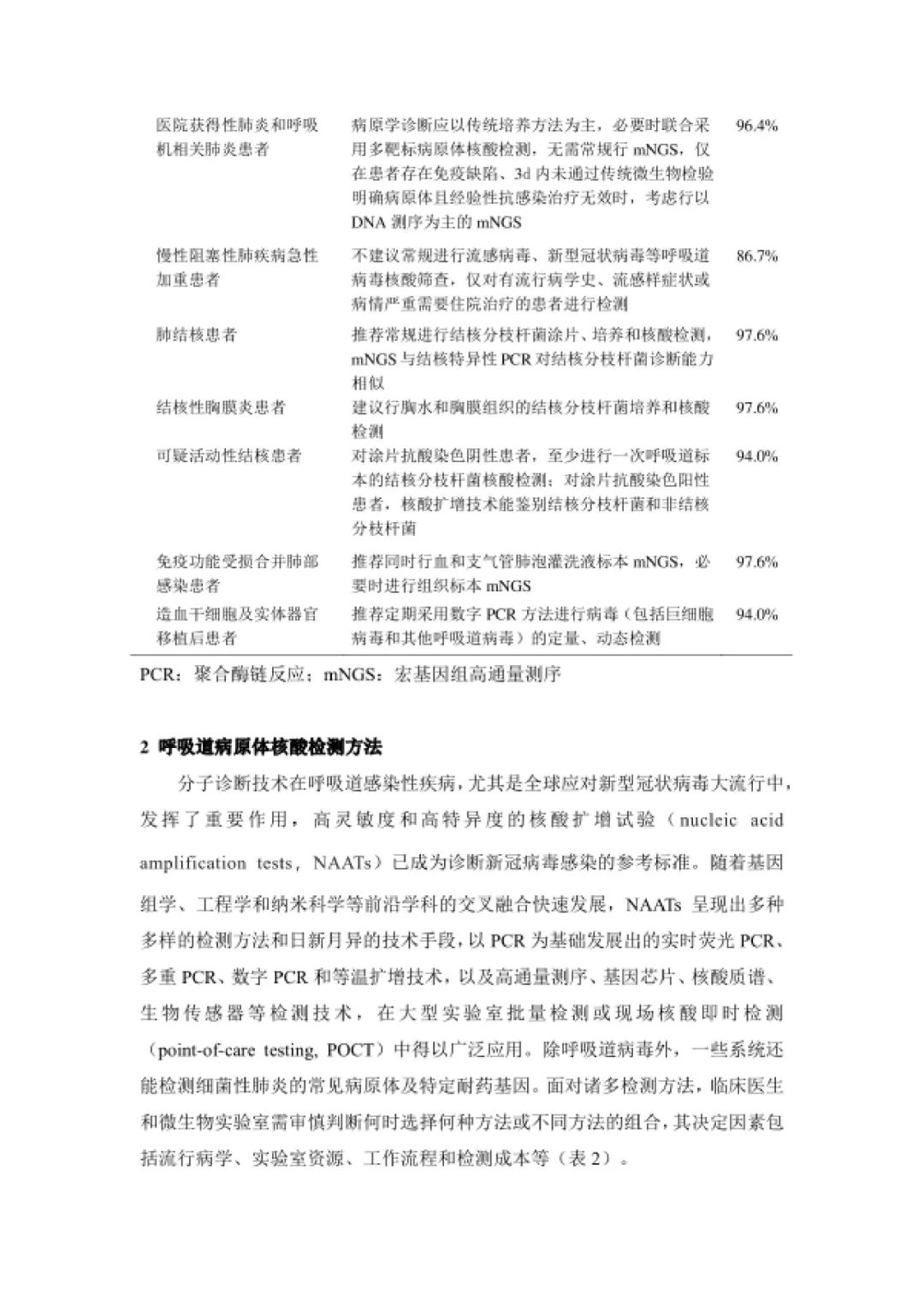
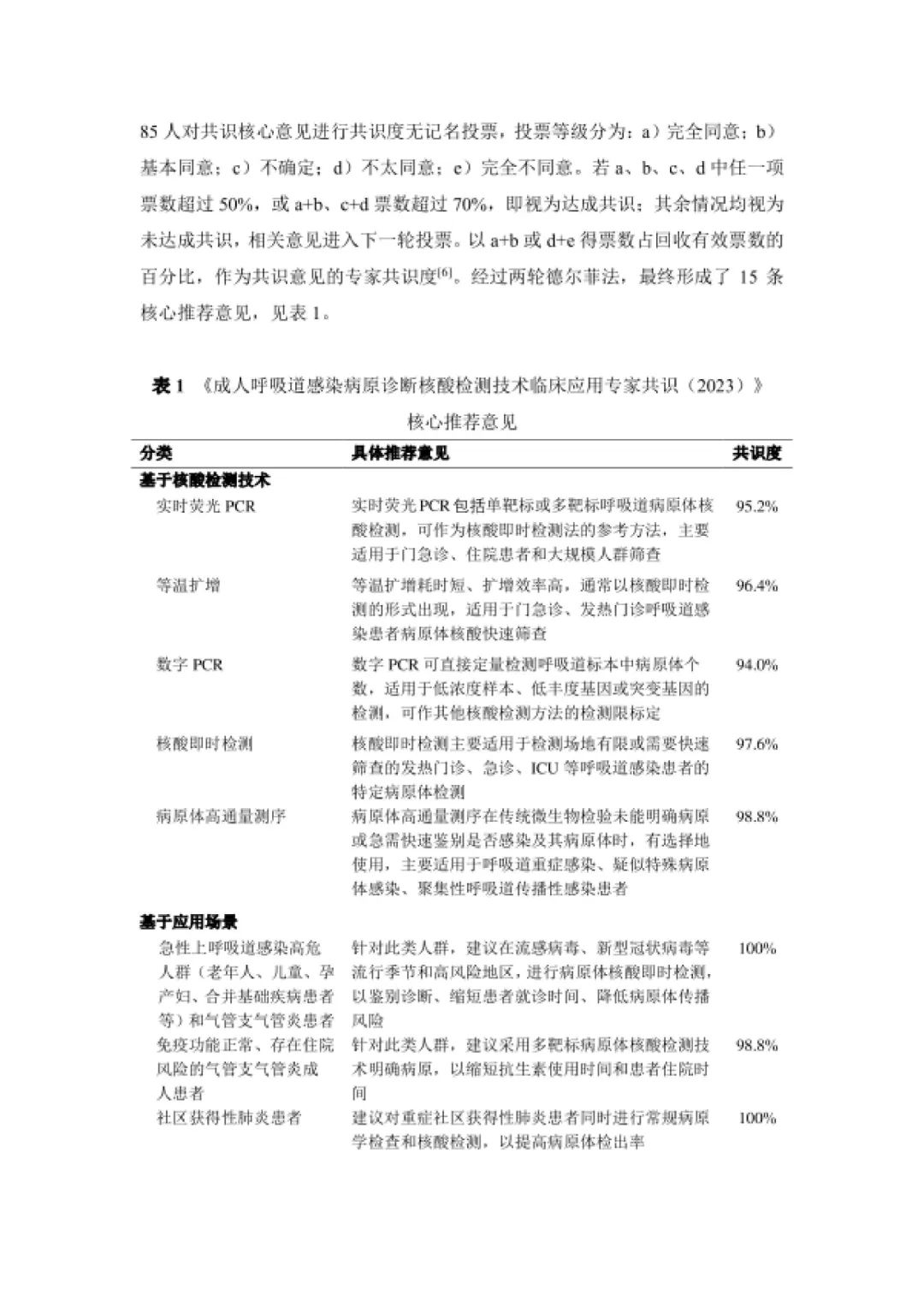
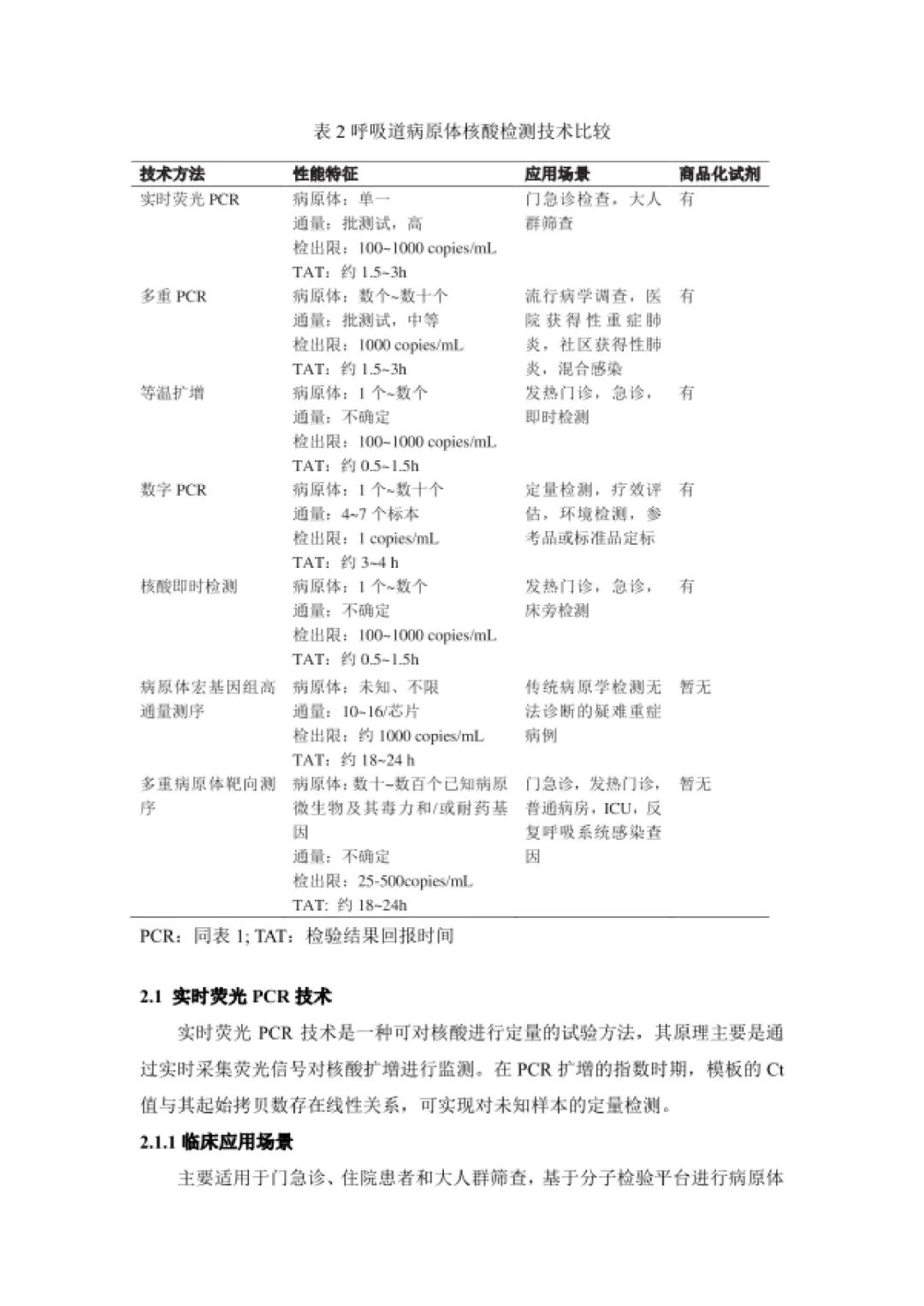
共识核心推荐意见,见下表。








呼吸道病原体核酸检测方法

分子诊断技术在呼吸道感染性疾病, 尤其是全球应对新型冠状病毒大流行中,发挥了重要作用,高灵敏度和高特异度的核酸扩增试验(nucleic   acid    amplification  tests ,NAATs)已成为诊断新冠病毒感染的参考标准。随着基因组学、工程学和纳米科学等前沿学科的交叉融合快速发展,NAATs呈现出多种多样的检测方法和日新月异的技术手段,以 PCR为基础发展出的实时荧光PCR、多重PCR、数字PCR和等温扩增技术,以及高通量测序、基因芯片、核酸质谱、生物传感器等检测技术,在大型实验室批量检测或现场核酸即时检测(point-of-care testing, POCT)中得以广泛应用。


1 实时荧光 PCR 技术

实时荧光 PCR 技术是一种可对核酸进行定量的试验方法,其原理主要是通过实时采集荧光信号对核酸扩增进行监测。在PCR扩增的指数时期,模板的Ct值与其起始拷贝数存在线性关系,可实现对未知样本的定量检测。

2 等温扩增技术

相较传统 PCR 变温技术,等温扩增技术通常不需要改变反应温度,该技术方案多、技术原理差异较大,且各具优势,但基本原理仍是以特异性酶和引物进行扩增。等温扩增技术大多为指数扩增,目前多为定性检测[9]。

3 数字 PCR 技术

数字PCR是一种不依赖于核酸外标的核酸绝对定量技术[12] 。其原理是通过微流控技术,将目标核酸和 PCR 反应液分布在多个反应单元内进行 PCR 扩增,以液滴形式进行检测的方式也被称为微滴数字 PCR 。该技术通过检测扩增后每个反应单元的荧光信号强度,判断含有目标核酸的反应单元个数,基于泊松分布计算起始样本中的目标核酸分子数,实现对核酸浓度的绝对定量。

4 核酸即时检测技术

核酸即时检测为 POCT 技术中涉及核酸检测的一大类技术的总称, 是核酸提取技术和分子扩增技术(包括实时荧光 PCR 、巢式 PCR、等温扩增、数字PCR等技术)的融和。其最大特点是将核酸的提取、扩增、检测均置于一个反应装置中,通过特定设备对扩增信号检测,完成对靶标核酸的筛查。目前核酸POCT主要以全自动封闭管理系统为主。

5 病原体高通量测序技术

病原体高通量测序技术是采用高通量测序技术对临床标本中的核酸进行测序,通过与微生物参考基因组比对获取标本中的微生物物种组成、物种丰度等信息[15]。目前该技术主要分为三类:无偏倚检测的 mNGS、检测多重病原体及其耐药基因或毒力基因的tNGS 和获取某一种或多种病原体全基因组数据的高通量测序技术(whole-genome sequencing ,WGS)。







共识全文


注:参考文献略


-END-

声明:
1、凡本网注明“来源:小桔灯网”的所有作品,均为本网合法拥有版权或有权使用的作品,转载需联系授权。
2、凡本网注明“来源:XXX(非小桔灯网)”的作品,均转载自其它媒体,转载目的在于传递更多信息,并不代表本网赞同其观点和对其真实性负责。其版权归原作者所有,如有侵权请联系删除。
3、所有再转载者需自行获得原作者授权并注明来源。

最新评论

关闭

官方推荐 上一条 /3 下一条

客服中心 搜索 洽谈合作
返回顶部