立即注册找回密码

QQ登录

只需一步,快速开始

微信登录

微信扫一扫,快速登录

搜索
小桔灯网 门户 资讯中心 法规政策 查看内容

黄工20个IVD分析框架(第2版)

2023-12-13 09:13| 编辑: mango524| 查看: 5221| 评论: 0|来源: IVD研究社|作者:黄工1994

摘要: IVD产业,则是指从事这些体外诊断仪器、试剂、标准品、耗材和质控品,研发、生产、销售、服务和应用的企业。


去年11月,给一些猎头朋友,做直播交流,为此特地做了一个PPT:《黄工20个IVD分析框架(第1版)》。在10多个IVD和医疗器械公众号转发,累计有5万左右阅读量。到现在一年多了,这一年里,有了很多新的认识、观察和思考。黄工想将2023这一年,所见所闻、所思所想,更新到原有的分析框架上,让其更加完善、更加丰富、更加具体,展示一个黄工看到的IVD产业。



IVD,英文In Vitro Diagnostic,简称体外诊断。根据国家药监局相关文件,体外诊断的定义是:对人体样品进行收集、制备和对样品进行检测的试剂、仪器和系统,通过它们对疾病或人体的状态,包括人体健康状况进行的诊断,为诊断、治疗、监测、预防疾病及其并发症提供信息。


△图1:IVD概念流程图示


从图1看,IVD的概念外延是挺丰富的。用一些采样器具(如:采血针、采样拭子、采血管、采集器等),从人体中获取血液、体液、组织等标本。若是在医院,一般会进入检验科、病理科等科室,上机检测获取信息,辅助临床诊断。若是在临床科室、家庭、院外等场景,还会使用小型化手持式仪器、试纸、检测试剂卡盒等进行检测。另外,还有一些与药企相关的伴随诊断,公检法领域人体基因分型等等,都与IVD相关联。


而IVD产业,则是指从事这些体外诊断仪器、试剂、标准品、耗材和质控品,研发、生产、销售、服务和应用的企业。从更广的角度讲,IVD产业是指在人体外,对人体的血液、体液和组织,进行检测而获取临床诊断信息的产品和服务。根据《体外诊断医疗器械制造商提供的信息(标示)第1部分:术语、定义、和通用要求》(GB/T 29791.1—2013),体外诊断医疗器械,是指单独或组合使用,被制造商预期用于人体标本体外检验的器械,检验单纯或主要以提供诊断、监测或相容性信息为目的,器械包括试剂、校准物、控制物质、样品容器、软件及相关的仪器或装置或其它物品。如图2。


△图2:IVD产业链流程图

我们知道,IVD产品属于医疗器械一部分,受到国家药监局监管。那么,IVD从研发生产到流通使用各个环节,都是有相关法规制度约束的。国内IVD行业,主要监管部门包括:国家发改委、国家科技部、国家工信部、国家商务部、海关总署、国家知识产权局、国家医保局、国家证监会、国家卫健委、国家市场总局、国家民政部等12个部委。各部委下设司局,为不完全列举。仅展示一些,可能对IVD行业、企业影响很大的。


△图3:IVD行业监管部门架构图


从图3:监管部门架构图看,IVD监管体系相当庞大。国家发改委,负责制定、实施产业政策,发布相关产业规划。比如当前对IVD产业影响较深的有:“十三五”时期的《国家科技创新规划》《医药工业发展规划指南》《医疗器械科技创新专项规划》,“十四五”时期的《生物经济发展规划》《医药工业发展规划》《医疗装备产业发展规划》《国家临床专科能力建设规划》《优质高效医疗卫生服务体系建设实施方案》《全民医疗保障规划》等。


国家科技部,主管科研成果转化等等,一些高校、医院的科研成果,经与IVD企业合作进行成果转化和应用。国家工信部,会涉及“专精特新”企业、“瞪羚”企业的评选与扶持,相关政策的出台和落地等。国家商务部、海关总署,会涉及IVD产品的出海,以及一些外资IVD产品的进口,海外原材料和零部件的采购通关等。国家知识产权局,会涉及IVD技术专利,如发明专利、实用新型专利、外观专利等的注册申报审批。国家和地方的医保局,会涉及IVD产品入院的集采和招投标等。


国家证监会,会涉及IVD企业的IPO和挂牌,以及上市后的监管。根据中国证监会颁布的《上市公司行业分类指引》(2012 年修订),IVD行业属于C制造业,其中的C27 医药制造业和 C35 专用设备制造业。根据《国民经济行业分类》(GB/T4754-2017),IVD行业为医药制造业中的医疗仪器设备及器械制造行业(分类代码 C358)。根据《战略性新兴产业重点产品和服务指导目录》(国家发展和改革委员会公告 2017 年第 1号),IVD属于战略性新兴产业中的生物医学工程产业(医用检查检验仪器及服务)。


另外,一些IVD企业还有原料和生物试剂业务,它们属于《国民经济行业分类》国家标准(GB/T4754-2017),“研究和试验发展”(分类代码:M73)中的“自然科学研究和试验发展”行业(分类代码:M7310);以及中国证监会的《上市公司行业分类指引》(201210月修订),“科学研究和技术服务业”中的“研究和试验发展”行业(分类代码:M73)。


国家卫健委,主管医院等医疗机构的临床应用端,就是IVD进入医院后的临床使用全过程的相关问题,更多由卫健委来抓。而国家市场总局及旗下的国家药监局,更多涉及IVD产品的研发、注册、生产、流通的环节,从政策制定、产品审批、后续监管等各方面进行监督。而国家民政部,主要涉及一些行业协会和学会等社会团体。行业协会,主要由行业内生产、经营、流通、服务企业组成。而学会,更多偏向学术、临床端,主要由医院及医生组成,涉及IVD仪器、试剂在临床端的医学应用问题。


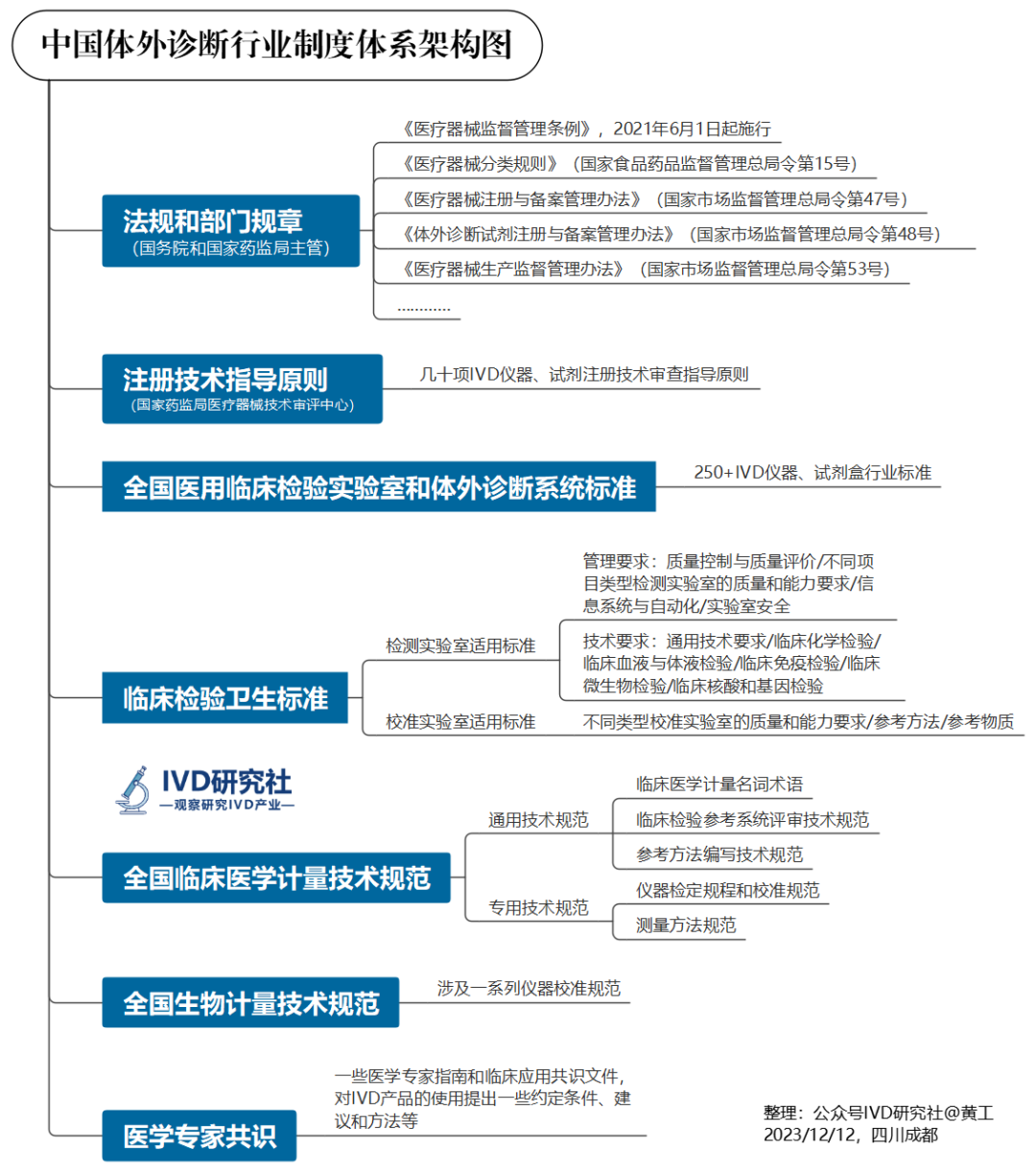
有了监管部门,还需要有制度体系来约束保障行业有序运行。以下制度的主管部门,就是图3所述的。从行业整体运行,到产品的研发、注册、生产、流通、使用,各个环节都有相应制度约束。IVD行业所涉及的制度,多达几千个文件,粗略估计有几百万字。又是一个庞大复杂的制度系统。短短一篇文章很难说清。


△图4:IVD行业制度体系架构图


IVD行业的主体,就是研发生产IVD仪器、IVD试剂的企业。从2023年初统计的情况看,IVD企业总计有2000多家。IVD产业集群,主要分布在珠三角、长三角、京津冀。尤以广东最多,超过400家,产业、资本、技术、人才等都非常活跃。其次是江苏325家,北京、上海都是271家,浙江210家。以上几个省份的IVD企业,数量均在200家以上,引领着中国IVD产业的发展。


△图5:IVD生产型企业省份分布图


IVD产品的分类方法,主要有3种:

(1)按临床诊断领域分,可分为生化诊断、免疫诊断、分子诊断、血液体液诊断、即时检验(POCT)、微生物诊断、病理诊断7大类。

(2)按产品的风险等级分,可分为一类、二类、三类。一类风险最低、二类适中、三类最高。

(3)按产品系统的组成分,可分为仪器、试剂、质控品、校准品。


△图6:IVD产品分类


从底层技术学科来看,仪器偏工科,试剂偏理科。根据《中华人民共和国学科分类与代码简表(国家标准GBT_13745-2009) 》,国家共设62个一级学科、676个二级学科或学科群、2382个三级学科。仪器研发,总体需要工学人才。试剂研发,总体需要理学人才。图7所列,是IVD研发涉及的一级学科。具体看:

  • 仪器研发,主要涉及:电子技术、计算机技术、传感器技术、信号处理技术、机械制造与自动化、光学工程、自动控制、流体力学、自动化、软件工程、生物医学工程、统计学、材料学、通信工程、精密仪器、管理科学、机电工程、工业设计等专业。
  • 试剂研发,主要涉及:细胞生物学、病毒学、基因工程学、发酵工程学、免疫学、分子生物学、临床检验学、微生物学、生物化学、血液学、基因组学、植物学、药学、酶学、生物信息学、有机化学和材料学、遗传学等专业。


△图7:IVD仪器和试剂研发底层学科差异


从技术方向上看,两者差异很大。图8是图7的进一步延展,更加细化和具体。

△图8:IVD仪器和试剂研发技术方向差异


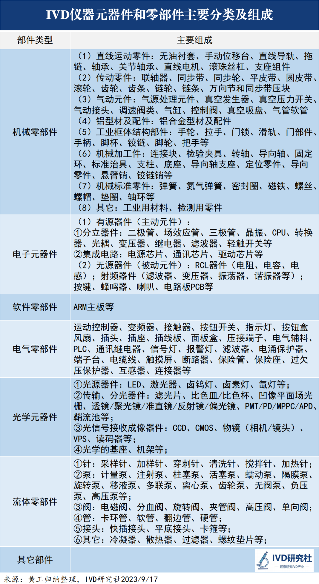
有了方向,要生产出成品,还得依靠坚实优质的供应商支持。关于IVD仪器零部件和IVD试剂原材料,黄工也做了一些基础研究。主要内容在以下3篇文章中,累计阅读量达到2万人次。《重大利好!超180亿的IVD仪器关键元器件和零部件市场》、《254家中国IVD仪器零部件供应商名录全球IVD原料产业分布及430家供应商名录》。这3篇文章,对IVD仪器和试剂的原材料,做了概念解释、分类和应用,统计整理部分主要供应商及产品信息。一些分类及组成,如图9。


△图9:IVD仪器零部件和试剂原料主要构成


有了方向,有了产品,还得知道如何注册。从医疗器械分类目录看,IVD仪器和IVD试剂,大体有如下分类。IVD仪器分类,是根据《医疗器械分类目录(2017年第104号)》。而试剂分类,则是根据《体外诊断试剂分类规则(2021年第129号)》。根据试剂分类规则,试剂按个人风险或公共健康管理风险,可分成三类。第三类等级最高。另外今年3月,国家药监局官网发布,《体外诊断试剂分类目录(修订草案)》(征求意见稿)。该草案所展示的试剂分类达2045种。其中,Ⅲ类试剂402种,占比19.66%;Ⅱ类试剂759种,占比37.11%;I类试剂885种,占比43.27%。如图10。


△图10:IVD仪器和IVD试剂主要分类


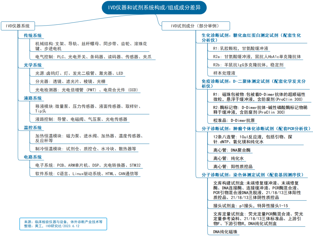
IVD仪器和试剂的构造和组成,大概分成以下部分(图11)。仪器属于固体,设计、生产、组装环境要考虑,温湿度、洁净度、照度、辐射、防静电、振动、电磁干扰等因素。运输过程,需要使用硬质木箱包装,长拖车进行运输,保证无损。IVD仪器重量,少则几十KG,多则几百上千KG。涉及的元器件、零部件,也达几千上万个,迈瑞太行流水线有6万个。试剂属于液体,需要瓶瓶罐罐盛放,也有保质期和温度要求。运输过程,要用到冷藏冷链车。生产厂房要符合生产质量规范,洁净无菌、防止静电等等。生产试剂用的工艺用水一般为纯化水,需要经过过滤装置过滤。


△图11:IVD仪器和IVD试剂系统构成


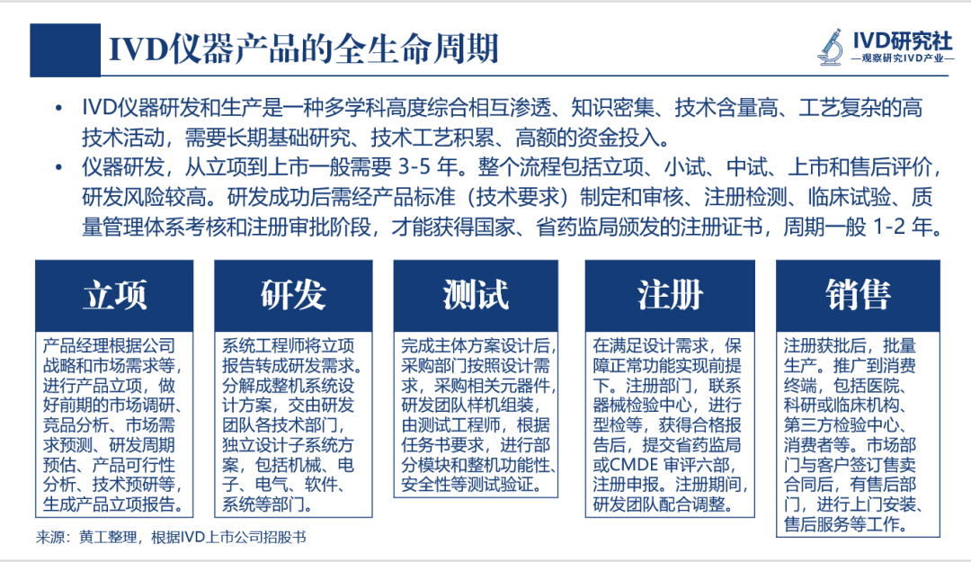
了解了系统构成,下一步就该注册产品了。一、二、三类,是根据产品风险等级划分,一类、二类到省药监局备案注册,三类到国家药监局(NMPA),医疗器械技术审评中心(CMDE)注册,即审评六部。这是《医疗器械监督管理条例》规定的。IVD仪器注册,三类至少3年,二类2年左右,一类1年左右。仪器上市周期,因产品和项目复杂程度,差异较大。若是大公司,前期有成熟产品线、技术平台和研发团队,研发推进会快一些。消耗时间较多的,是注册阶段。型检、整改、发补等,会来回折腾,如图12。


△图12:IVD仪器产品的全生命周期流程图


△图13:IVD试剂产品的全生命周期流程图


试剂注册周期,三类3~5年,二类2~3年,一类1年左右。试剂上市周期,最消耗时间的,是型检和临床。型检一般由注册部门负责。IVD大型企业,有自检资质的可以自主进行。三类试剂有些送到北京检验所,依托第三方验证。需将仪器和试剂打包送检。三类试剂临床试验,一般也需8-10个月,至少需要入组上千个病例。像一些小众疾病,若一家医院病例不够,还需反复协调,和更多医院增加入组。当然也有捷径。国家药监局制定了创新医疗器械特别审批程序,为一些技术创新性产品、急需上市产品,开通绿色通道,极大缩短上市周期。如图13。


注册获批后,产品进入生产阶段。IVD仪器和IVD试剂的生产,是有很大差别的。IVD仪器生产,一般要经历:生产领料,对仪器元件、零部件等物料,进行质量检查。然后进行组件装配,机架安装、布线、布管,再进行整机组装。组装完成后,对仪器功能进行检查调试,再对仪器进行整机测试、性能测试、老化测试等等。测试通过后,进行外壳安装、整机检查,全部合格后打包入库,等待出货。而IVD试剂,比如生化试剂生产,包括各种工作溶液的配置、分装及包装等步骤,并通过产品的半成品检验和成品检验两个质控过程,保证期质量符合规定。而化学发光试剂生产,包括包被反应板、标记物制备、各种溶液的配置、冻干、分包装等步骤,并通过产品的半成品检验和成品检验两个质控过程,来保证其质量符合规定。


IVD产品系统(IVD仪器+IVD试剂+质控品+校准品),生产出来后要进入医院消费使用。一般来讲,IVD检验项目,主要有5个学科方向36个大类项目,每个大类项目下,又进一步细分成小类和亚项。总计项目有几百到几千项不等,不同等级医院开放的检验项目数量有所差异。


△图14:临床检验中心规定的检验项目分类


有了产品,还是要到展会上,展示一番。和终端用户,比如临床科室医生、检验科医生等,做一些面对面交流。也和一些经销商、代理商,做些新产品的介绍,让其更多地代理自家的产品,综合打包销售进入医院。所以,我们还需要关注一些国际国内的大型展会。还有一些学术性质的论坛,很多很多。


△图15:一些代表性的IVD国际展会


当企业发展得越来越好,就会谋求资本的助力,或者扩张并购,或者IPO上市。在年初的时候,黄工对国内主要投资IVD产业的VC/PE机构,做了一些梳理。还对过去3年获得融资的IVD项目进行统计。感兴趣可以看:IVD资本版图:起底超500家VC/PE》。该文章的数据,基于黄工整理的《IVD融资项目列表:2020~2022》。


△图15:一些代表性的IVD相关VC/PE机构


经过投资并购,很多IVD企业满足上市条件,就会谋求到二级市场IPO。对目前在国内二级市场上市的IVD相关企业,做了整理。见图17。

△图16:我国多层次资本市场分布图


△图17:近百家IVD相关上市企业名录


要做到这些,还需要依靠强有力的组织推进。包括整体的IVD企业组织架构,以及IVD仪器研发组织架构、IVD试剂研发组织架构等。黄工整理了78家IVD上市和准上市企业的研发架构,感兴趣可以看看:

78家IVD企业研发架构大盘点(上篇)

78家IVD企业研发架构大盘点(下篇)


△图18:代表性IVD上市企业组织架构

△图19:三种IVD仪器研发组织架构模式


△图20:三种IVD试剂研发组织架构模式


以上,即是黄工2023这一年来,对整个IVD产业的新认识、新理解、新观察。整理汇总成:《20个IVD分析框架(第2版)》。文中如有任何信息错漏,欢迎留言指正。期待评论区交流互动。也欢迎加黄工微信交流:hhm6867。


声明:本文所引用的图片、文字,版权归原作者所有。本文内容来源于公开资料,IVD研究社不保证其准确性与完整性。IVD研究社对使用本文内容造成的任何损失不负任何责任,请仔细辨析。本文涉及一些医疗相关内容,阅读者如有相关问题请到专业医疗机构诊治,文中内容不作为医疗建议。

声明:
1、凡本网注明“来源:小桔灯网”的所有作品,均为本网合法拥有版权或有权使用的作品,转载需联系授权。
2、凡本网注明“来源:XXX(非小桔灯网)”的作品,均转载自其它媒体,转载目的在于传递更多信息,并不代表本网赞同其观点和对其真实性负责。其版权归原作者所有,如有侵权请联系删除。
3、所有再转载者需自行获得原作者授权并注明来源。

最新评论

关闭

官方推荐 上一条 /3 下一条

客服中心 搜索 洽谈合作
返回顶部