立即注册找回密码

QQ登录

只需一步,快速开始

微信登录

微信扫一扫,快速登录

搜索
小桔灯网 门户 资讯中心 注册认证 查看内容

WHO PQ(二)┃ “ WHO PQ的IVD审评流程是什么?”

2023-11-21 15:11| 编辑: 沙糖桔| 查看: 3353| 评论: 0|来源: 同泽合信 | 作者:小悦

摘要: 这篇文章小编接着聊WHO PQ的IVD审评流程。




上一篇WHO PQ(一)文章中,小编和大家一起研究了当前什么IVD产品可以申请PQ,哪些国内IVD产品已进入PQ清单,哪些项目申请最多,哪些项目是当前热门,未来哪些项目可能被纳入成为新的PQ项目……要而言之,PQ IVD天地广阔,国内企业大有可为。这篇文章小编接着聊WHO PQ的IVD审评流程





1988年,世界卫生组织WHO发现适用欧洲和美国人群的艾滋病毒检测方法,在非洲人群中使用时其性能大大降低。为此WHO首次创建了一项 “检测试剂盒性能评估”计划,目的是为非洲采购产品提供决策依据。后来这一行动计划持续进行并扩展至其他疾病和地区。
2010年这项行动正式被WHO PQ IVD预认证取代,WHO PQ IVD预认证通过标准化的流程对IVD产品进行全面审评,评估结果帮助联合国机构、国际采购或资助机构以及世卫成员国,采购符合全球质量、安全和性能标准的IVD产品。


如何理解PQ 标准化审评流程呢?小编整理了相关信息,从5个问题出发和大家一起拆解WHO PQ IVD的标准化审评流程:
1. 谁可以申请(Who)?
2. 申请和审评流程?(How)?
3. 审评什么(What)?
4. 仅做国内临床行不行(Where)?
5. 周期多久(When)?


start


01
谁可以申请




WHO PQ仅接受IVD生产企业的申请,并且申报产品在申请时应为“已上市”产品。“已上市”的含义是指该产品已被某国家/地区监管机构批准,企业可在相应市场上销售该产品。
部分企业会从其他生产企业购买已上市产品,进行重新贴牌然后投放市场(OEM)。WHO PQ不接受这类IVD产品的申请。
02
申请和评审流程




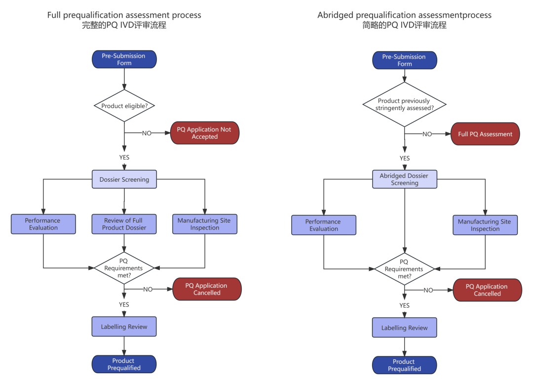
WHO PQ IVD有两种审评路径:完整PQ审评(Full prequalification assessment)和简略PQ审评(Abridged prequalification assessment)。

简略审评流程仅适用于已在“严格监管机构(Stringent Regulatory Authority )”注册的产品(或申请产品与严格监管产品无实质区别)。与完整审评流程相比,简略流程省略了对产品文档的审评。下图展示了这两条路径的流程图:

对于一个走完整审评流程的IVD产品而言,其PQ申请及审评流程一般包括以下6步:
1. “递交申请”:企业填写预提交表格,通过电子邮件递交申请;
2. “安排会议”:WHO与企业安排一次沟通会议,提供建议和指导;
3. “资格评估”:WHO评估申请的产品是否符合资格;
4. “立卷审查”:WHO邀请企业提交完整的产品文档,并审查其完整性;
5. “全面审查”:WHO审查产品文档,同时进行实验室性能评估和生产现场检查;
6. “最终决定”:基于以上所有信息,决定申请产品是否符合PQ要求。
03
审评什么




完整PQ审评流程会对以下四个部分内容进行全面审查(下表所示):

产品文档包含产品信息、设计和制造信息、产品性能规范以及相关验证和确认研究信息、标签信息、商业史、监管历史、有关质量管理体系的信息。WHO通过审查上述信息,以评估:支持产品安全性和性能的证据;评估产品的设计和制造;确定生产企业的质量管理体系 (QSM) 是否达到足够的标准以保证对生产场所进行检查。

生产现场检查的目的在于评估是否符合质量管理标准ISO13485:2016,并重点关注所实施的流程和程序是否适合向世卫组织成员国可靠供应产品。

产品标签作为预提交表格、产品档案、性能评估和生产场地检查的一部分进行审查。WHO PQ审查使用说明书IFU的清晰度、正确性、与产品和技术文件中提交信息的一致性,是否符合ISO 指南和要求,以及对WHO成员国目标用户群体的适用性。

值得关注的是,尽管“产品文档”里已包含对产品性能的研究内容,WHO PQ IVD仍然设置了一个独立的“Performance evaluation”(实验室性能评估)审查内容,且该评估应在WHO认可和列出的实验室独立进行。WHO认为设置一个独立的“Performance evaluation”审评至关重要,这样能够验证申报产品在预期使用环境下重要的性能及操作特征,同时对于企业提交的性能研究数据也做了很好的补充。

04
仅做国内临床行不行




很多企业按照NMPA申报要求,完成了多家国内中心的临床试验。大家非常关心国内的临床证据,能否支持申报PQ?是否还需要在海外开展临床?这个问题需要结合具体适应症和WHO相关规定来加以分析,下面小编即以HPV产品(宫颈癌筛查相关用途)和结核核酸检测产品为例,和大家讨论。

WHO PQ要求用于宫颈癌筛查的高危HPV检测产品,其临床性能研究应至少包括2个不同地理位置的筛查人群,对于“地理位置”WHO未给出明确定义。如何理解“不同地理位置”,这是一个难题。但是以中国的幅员辽阔,我们显然有更多的可能性。参考凯杰已通过PQ的CareHPV产品公开报告,小编看到,其临床性能研究分别在中国北京、南京和广州的3家中心进行。从结果倒推来看,北京、南京加上广州就可满足HPV PQ的“2个不同地理位置”要求。

同样看地理位置这一项,结核病的PQ要求和HPV也有区别。WHO要求结核核酸检测类产品的临床性能研究应分布在3个不同的地理位置,且覆盖1个以上的WHO region。WHO region有明确定义(见下图),中国属于西太平洋region。意味着结核产品申请PQ,还应在西太平洋以外的区域选择国家/地区开展临床。

抛开地理位置要求,在其他要求上,PQ也并不总与国内注册标准一致。按照国内上市要求标准设计的研究,可能不一定完全满足PQ要求。最后回到“仅国内临床行不行”这个问题,小编的收获是具体问题还得具体分析,以乐观的态度总结一下就是“不一定不行”。
05
周期多久




最后一个问题,小编依然针对PQ IVD的“完整审评流程”来做介绍。

完整审评的周期因产品类型而异,但一般来说,会分成3个阶段前两个阶段(Pre-submission form和Dossier screening),最长审评天数分别是60天和90天。

第三个阶段周期较长,包括文档审查、生产场所检查、性能评估、标签审查以及通知企业决定的时间。这一阶段的最长审评天数与企业选择如何进行“实验室性能评估”有关:

· 如果企业选择自行委托实验室,最长周期为270天。

· 如果企业选择由WHO委托实验室,最长周期为350天。

小编合计,三个阶段的时间加在一起,WHO PQ IVD最长审评时间为420天(约1年2个月)或500天(约1年5个月)。这不包括企业响应WHO审评,补充资料和/或回复问题的时间。

WHO提供过一个快速PQ审评的公式:快速进入PQ审评=提交质量良好的文档+整个过程中对PQ的问题作出及时、完整、高质量的答复如果企业认真践行这个公式,将会提高WHO审评效率,加快审评速度,同时缩短企业响应时间,1-2年拿下IVD PQ的目标完全有可能实现。

这一期的内容就聊到这里,下一期小编准备继续聊聊“WHO PQ能够带来哪些获益敬请关注。


END



关于我们


同泽合信(北京)医药科技有限公司作为科技部认定的“国家高新技术企业”,是一家专注于体外诊断(IVD)领域的法规咨询与临床技术服务合同研究组织(CRO)。我们致力于通过解决注册战略规划、重大项目实施等最关键的问题,帮助客户实现上市前阶段的实质性突破,获得长远的市场发展。

公司始终坚持“信用与服务第一”,在监管政策咨询、注册申报、型式检验、研发设计优化、临床试验、临床核查、质量体系建立、模拟检查、法规培训等全产业链上的各个关键节点提供完整解决方案,鼎力为国内外客户提供高效率、高品质的专业化服务。








声明:
1、凡本网注明“来源:小桔灯网”的所有作品,均为本网合法拥有版权或有权使用的作品,转载需联系授权。
2、凡本网注明“来源:XXX(非小桔灯网)”的作品,均转载自其它媒体,转载目的在于传递更多信息,并不代表本网赞同其观点和对其真实性负责。其版权归原作者所有,如有侵权请联系删除。
3、所有再转载者需自行获得原作者授权并注明来源。

最新评论

关闭

官方推荐 上一条 /3 下一条

客服中心 搜索 洽谈合作
返回顶部