立即注册找回密码

QQ登录

只需一步,快速开始

微信登录

微信扫一扫,快速登录

搜索
小桔灯网 门户 资讯中心 专栏文章 oryza专栏 查看内容

细说医疗器械/ IVD 技术要求

2023-11-13 11:09| 编辑: 沙糖桔| 查看: 3210| 评论: 0|来源: 小桔灯网 | 作者:奔跑的骆驼

摘要: 在形成技术要求的过程中,我们经常会有一些疑问

在形成技术要求的过程中,我们经常会有一些疑问,比如性能指标中是否必须纳入“稳定性”指标?公司内部如何分工撰写技术要求?如何解决这些疑问,形成一份合法合规又能真正体现产品技术指标的技术要求,本文小编带各位朋友细细梳理相关内容,希望可以对大家有所启发。

技术要求的演变史

回溯自1996年首次发布医疗器械产品注册管理办法以来的法规,产品技术要求的演变经历了产品标准→注册产品标准→产品技术要求三个阶段。相关文件摘要如下表:

2014年6月,国务院颁布《医疗器械监督管理条例》(国务院令第650号),取消注册产品标准,明确产品技术要求的法律地位,改变了原有医疗器械国家标准、行业标准和注册产品标准组成的三级标准体系,医疗器械标准体系随之发生了变化。

图 医疗器械标准体系的变化比较


产品标准是一种规范性文件,是指规定产品设计、材料、制造工艺、性能、检验方法、包装、运输等方面的规定,以保证产品质量符合国家法律法规和技术标准的要求。产品标准是制定行业标准、地方标准和国家标准的基础。

产品技术要求则是产品设计人员或技术人员在产品开发的过程中制定的技术规范,主要包括产品的技术特点、性能指标、检验方法、生产工艺等方面的要求。产品技术要求是产品标准制定的基础,也是制造过程中的重要依据。

产品标准与产品技术要求都是指导和规范产品制造的要求,但它们有不同的侧重点和作用。


对比如下

图 产品注册标准和技术要求的比较


技术要求的作用

产品技术要求主要包括医疗器械成品可进行客观判定的功能性、安全性指标和检测方法在医疗器械产品注册、生产、销售及监督管理各环节发挥了重要的作用,主要体现在以下五个方面。


产品性能及质量的具体体现

产品技术要求是产品性能及质量的衡量标准。科学合理的产品技术要求能减少生产成本,提高企业经济效益。

产品技术要求至少应符合强制性国家或行业标准,制定能反馈产品技术性能和质量特征的要求。

医疗器械生产企业应当严格按照技术要求组织生产,保证出厂的产品符合经注册或备案的产品技术要求。


产品升级发展的重要见证

产品技术要求是产品变更、迭代输出的重要文件。每一版本的产品技术要求记录了产品的发展,每一个技术指标的变更体现了产品的提升过程。


产品监管的重要依据

《条例》明确了产品技术要求的法律地位,第一类医疗器械产品备案和申请第二类、第三类医疗器械产品注册,应当提交产品技术要求等资料。产品技术要求是产品设计开发重要的输出文件和技术指标,是产品上市前技术审评的主要依据,贯穿着产品设计开发、产品质量控制、注册检验、注册审评等环节。

产品性能不仅注册时要满足产品技术要求,在产品组织生产和销售、使用等环节,仍然要保证产品质量,满足产品技术要求。在监督抽查中或质量仲裁时,产品技术要求是药品监督管理部门的重要检验和判定依据。严谨、高质量的产品技术要求可为注册人降低上市后部分不可控的风险。


宣传广告的技术参考

产品技术要求是产品广告语、宣传语的主要技术参考,申请的广告内容应以注册或备案时的产品技术要求为准。医疗器械广告的内容应当真实、合法,不得含有虚假或者引人误解的内容,经过省、自治区、直辖市人民政府确定的广告审查机关对广告内容进行审查,并取得医疗器械广告批准文号,才可以发布。


市场竞争实力的重要体现

在销售和招标中,产品技术要求也起着至关重要的作用,一份条款清晰、指标严格、书写规范严谨的产品技术要求代表产品的高质量水平,能增强产品的市场竞争力。


技术要求的编制

准备工作

技术要求的准备工作包括法规和指导原则;明确编制依据,掌握行业技术动态;明确分工协作三个部分;

(1)技术要求相关的法规,最主要与技术要求的编写和命名相关,部分罗列如下:

(2)行业技术动态包括相关的法规、行业共识、国际标准、国家标准、行业标准、同类已上市产品的产品技术要求等文件。

产品技术要求中的文字、数字、公式、单位、符号、图表等应符合相关标准化要求,部分如下:

▸ GB/T 15835-2011 出版物上数字用法

▸ GB/T 15834―2011 标点符号用法

▸ GB 3101-1993有关量、单位和符号的一般原则

▸ GB 3100-1993国际单位制及其应用

▸ GB 3102各种量和单位符合(1-13)


(3)明确编制主体,制定编制流程

产品技术要求编制是一项严谨的工作,切勿生搬硬套,张冠李戴。编制需要以临床应用为基础,以技术水平及市场定位为导向,以大量的实验技术、生产实践经验、检测手段和大量的调查研究数据为依据。因此需要注册人多部门结合,共同完成产品技术要求的输出。如研发部输出性能参数与方法,市场部负责把控市场导向,质量部参与验证,形成总稿,经评审后输出。下图提供编制产品技术要求的一般流程,以供参考。


组成要素

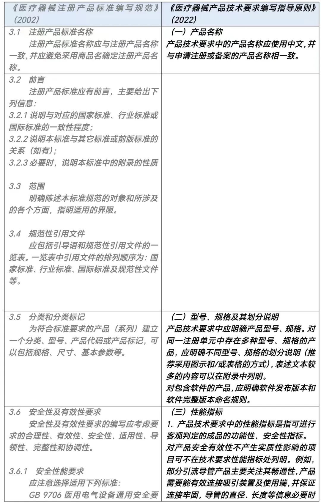
(1)产品名称

体外诊断试剂的命名应当遵循以下原则:

体外诊断试剂的产品名称一般由三部分组成。第一部分:被测物质的名称;第二部分:用途,如测定试剂盒、质控品等;第三部分:方法或者原理,如磁微粒化学发光免疫分析法、荧光PCR法、荧光原位杂交法等,本部分应当在括号中列出。

如果被测物组分较多或者有其他特殊情况,可以采用与产品相关的适应症名称或者其他替代名称。

第一类产品和校准品、质控品,依据其预期用途进行命名。

(2)型号、规格及其划分说明

产品技术要求中应明确产品型号、规格。对同一注册单元中存在多种型号、规格的产品,应明确不同型号、规格的划分说明(推荐采用图示和/或表格的方式),表述文本较多的内容可以在附录中列明。

对包含软件的产品,应明确软件发布版本和软件完整版本命名规则。

 (3)性能指标

产品技术要求中的性能指标是指可进行客观判定的成品的功能性、安全性指标。

可进行客观判定的指标通常是指可量化或可客观描述的指标。例如,该指标可直接通过一个确定的且可验证其特性值的试验方法进行检验,并直接获得数据结果。


以下内容不建议在技术要求性能指标中规定

(一)研究性及评价性内容

研究性内容一般是为了研究产品特点而开展的试验、分析的组合,通常为在产品设计开发阶段为了确定产品某一特定属性而开展的验证性活动。

例如,医疗器械货架有效期是指保证医疗器械终产品正常发挥预期功能的期限,产品设计开发阶段需完成产品货架有效期研究。(此建议也适用于体外诊断试剂的产品技术要求,“稳定性”可不纳入体外诊断试剂产品技术要求的性能指标中。)

评价性内容一般是指对产品所规定目标的适宜性、充分性和/或有效性的评价。这种评价既可采用多个试验组合进行综合评价,也可以采用其他方式(如历史数据、已上市产品信息等)进行评定。

例如,生物相容性研究(包括材料介导热原)一般认为属于评价性项目,可以采用多个生物学试验组合进行综合评价,也可以采用历史数据、已上市产品信息等多种数据,利用比对方式进行评价,还可以采用化学分析的方法结合毒理学数据进行判定。

再如,医用电器环境要求是评价产品在各种工作环境和模拟贮存、运输环境下的适应性,一般认为属于稳定性评价项目。可以制定不同的气候环境条件和机械环境条件来进行试验,或通过对关键部件的试验来评价整机的情况,也可以通过已上市同类产品比对方式进行判断。

其他评价性项目还包括病毒灭活效果评价、免疫原性评价等内容。

(二)非成品相关内容

技术要求规定的是成品相关性能,原材料、半成品性能指标及特征一般不建议在技术要求中体现。例如,某些原材料的力学性能、化学性能等。

 (三)对产品安全有效性不产生实质性影响的项目可不在技术要求性能指标处列明

例如,部分引流导管产品主要关注其畅通性,产品需要能有效连接吸引装置及使用端,并保证连接牢固,导管的直径、长度等信息必要时可作为产品描述性信息在技术要求附录体现,而不作为产品性能指标。其他如产品工程图等则不需要在技术要求中列明。

但某些产品的尺寸信息会对其安全有效性产生重要影响,宜在技术要求性能指标中规定,例如血管支架产品的长度、外径,骨科植入物的尺寸公差等。

(4)检验方法

检验方法是用于验证产品是否符合规定要求的方法,检验方法的制定应与相应的性能指标相适应。应优先考虑采用适用的已建立标准方法的检验方法,必要时,应当进行方法学验证,以确保检验方法的可重现性和可操作性。

通常情况下,检验方法宜包括试验步骤和结果的表述(如计算方法等)。必要时,还可增加试验原理、样品的制备和保存、仪器等确保结果可重现的所有条件、步骤等内容。

对于体外诊断试剂类产品,检验方法中还应明确说明采用的参考品/标准品、样本制备方法、试验次数、计算方法。

 (5)附录

对于第三类体外诊断试剂类产品,产品技术要求中应以附录形式明确主要原材料、生产工艺要求。


技术要求的常见问题

➢ 产品技术要求的名称



产品技术要求名称与注册申报时的产品名称不一致;

容易使用加治疗含义的修饰词、加注商标等;

IVD类的命名不注重“测定”与“测试”的区别;


➢ 产品型号、规格及其划分说明



产品技术要求名称与注册申报时的型号规格表述不一致;

产品技术要求上的型号规格没涵盖所有产品的规格型号;

产品的型号规格划分规则混乱等;


➢ 性能指标



性能指标未能客观判定产品的功能性和安全性;

技术指标的范围表达不确切;

物理量符号使用不规范,没能区分符号的大小写以及正体字符或斜体字符;

单位组合以及单位符号使用不规范;


➢ 术语



直接采用相关标准和指导原则中的术语或其他公认术语也做了重复列明


➢ 附录



缺少法规要求的内容。附录内容与产品技术要求性能与检验方法关联的内容前后矛盾。


➢ 引用标准的现行有效性



法规要求体外诊断试剂应当符合适用的强制性标准;新的体外诊断试剂强制性标准或者国家标准品发布实施,申请延续注册的体外诊断试剂不能达到新要求不予延续注册;


未能引用和符合现行有效的强制性标准也是常见问题之一。


附:审评中心关于相关情形的解释

(1)已注册医疗器械(体外诊断试剂)产品技术要求引用的强制性标准内容发生变化,何种情形下无需办理变更注册

医疗器械(体外诊断试剂)注册证有效期内有新的强制性标准发布实施,已注册产品的注册证及其附件载明事项均不发生变化,即符合新的强制性标准,具体包括以下两种情形:

(一)申报产品有适用的强制性标准

产品技术要求引用强制性标准的形式为“直接引用强制性标准条款具体内容”、“标准编号”或者“标准编号+年代号”。强制性标准更新,标准编号和/或年代号发生变化,涉及产品技术要求引用的强制性标准条款内容未发生变化。

(二)申报产品无适用的强制性标准

产品技术要求参考引用了某个强制性标准的条款内容,强制性标准更新,标准编号和/或年代号发生变化,涉及产品技术要求参考引用的强制性标准条款内容未发生变化;或者涉及产品技术要求参考引用的强制性标准条款内容发生变化,但产品技术要求仍参考引用更新前的强制性标准条款内容。

上述两种情形下,产品技术要求不发生变化或者仅更新引用的标准编号和/或年代号,无需办理变更注册。

按照医疗器械管理的体外诊断试剂,涉及国家标准品换代更新的情形,参照上述要求办理。

(2)主要原材料的生产商变化,什么时候不可按注册变更进行申报

2019年7月的“中国器审”微信公众号《体外诊断试剂产品技术要求附录中主要原材料的供应商该如何填写?》强调了供应商应为原材料的生产商,而不是经销商或代理商,相应的注册变更情形中主要原材料的供应商的变更是指原材料的生产商发生变化的情形。需要指出的是,并非所有主要原材料生产商的变化都可以按注册变更进行申报,比如生产商变化导至抗原抗体发生实质变化、引物探针序列变化等,属于产品设计发生重大改变,以上变化应按首次注册进行申报。


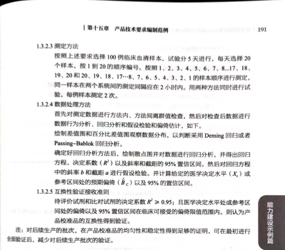
编制范例

向上滑动阅览


参考文献:医疗器械注册人自检能力建设参考

声明:
1、凡本网注明“来源:小桔灯网”的所有作品,均为本网合法拥有版权或有权使用的作品,转载需联系授权。
2、凡本网注明“来源:XXX(非小桔灯网)”的作品,均转载自其它媒体,转载目的在于传递更多信息,并不代表本网赞同其观点和对其真实性负责。其版权归原作者所有,如有侵权请联系删除。
3、所有再转载者需自行获得原作者授权并注明来源。

最新评论

关闭

官方推荐 上一条 /3 下一条

客服中心 搜索 洽谈合作
返回顶部