上海LDT迎来关键进展
2023-11-9 14:48|
编辑: 沙糖桔|
查看: 1994|
评论: 0|来源: 网络
摘要: 上海发布LDT现场核查要点、LDT使用行为检查要点
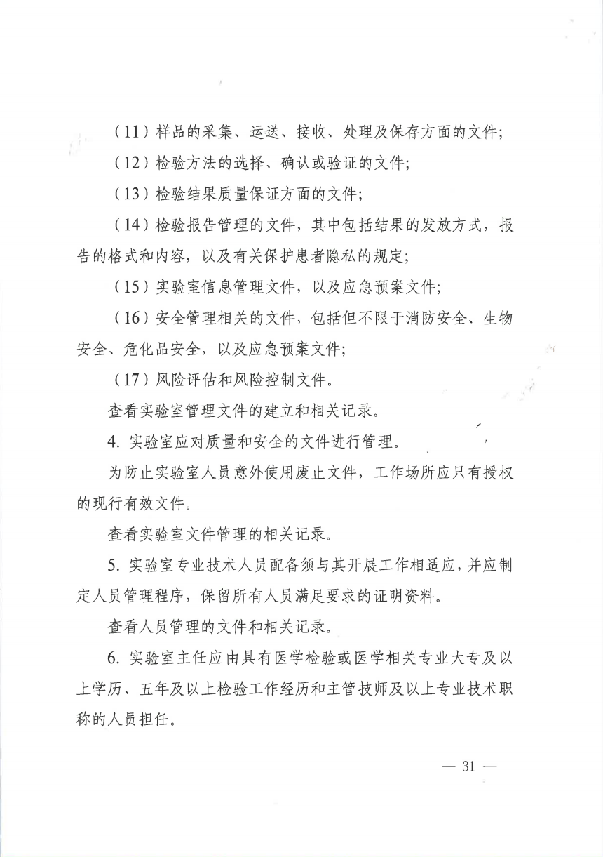
以下内容来自“基因江湖围炉夜话"群,感谢群友分享。相关资料仅供大家学习参考。后续详细解读,请关注公众号。01 年初,北京、上海陆续发布了《关于医疗机构自行研制使用体外诊断试剂试点实施方案的通知》,北京、上海一共10家医院入选试点。
 按上海《试点》程序,LDT实施过程主要有以下步骤:(1)报送试点品种: 试点医院报送试点品种→市药监→国家药监→会同国家卫健委组织专家论证→发布指导目录(2)备案管理 试点医院对纳入指导目录的项目申请备案→市药监→会同市卫健委审核评估→予以备案,提供备案号试点医院报送试点品种→市药监→国家药监→会同国家卫健委组织专家论证→发布指导目录11月8日获取的LDT最新进展(围炉夜话群友提供,供参考):瑞金医院申报33项纳入25项,儿童医学中心申报12项纳入10项,中山医院申请20项、肿瘤医院申请18项,两院合计纳入24项。后续国家药监局和国家卫健委会发布入选结果和入选、落选原因。上海发布LDT现场核查要点、LDT使用行为检查要点











































|
声明:
1、凡本网注明“来源:小桔灯网”的所有作品,均为本网合法拥有版权或有权使用的作品,转载需联系授权。
2、凡本网注明“来源:XXX(非小桔灯网)”的作品,均转载自其它媒体,转载目的在于传递更多信息,并不代表本网赞同其观点和对其真实性负责。其版权归原作者所有,如有侵权请联系删除。
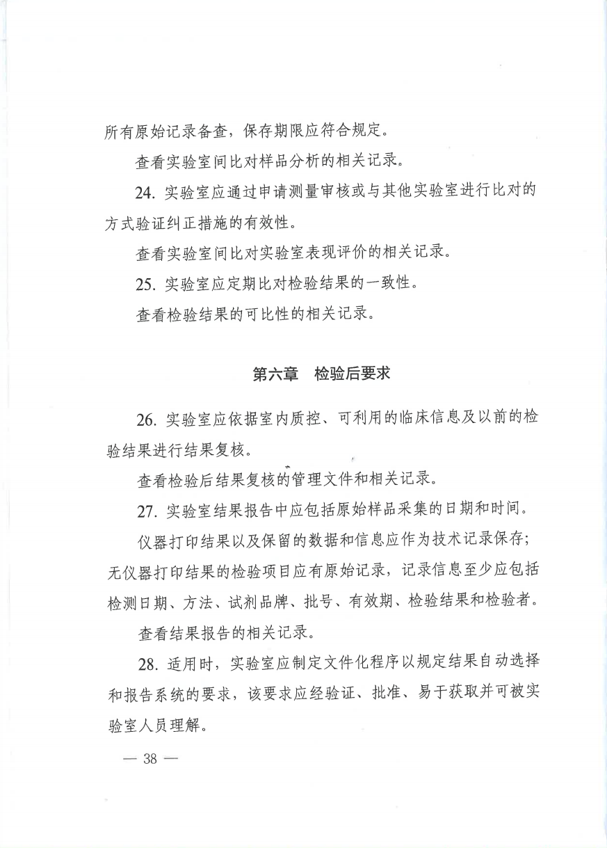
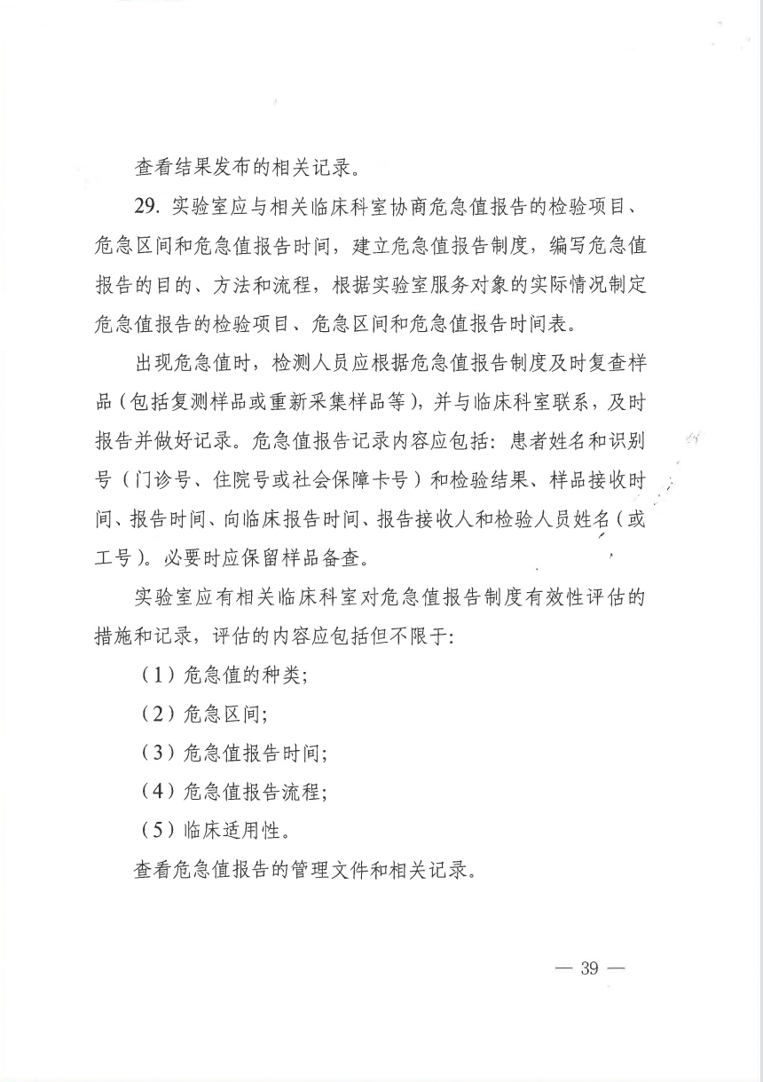
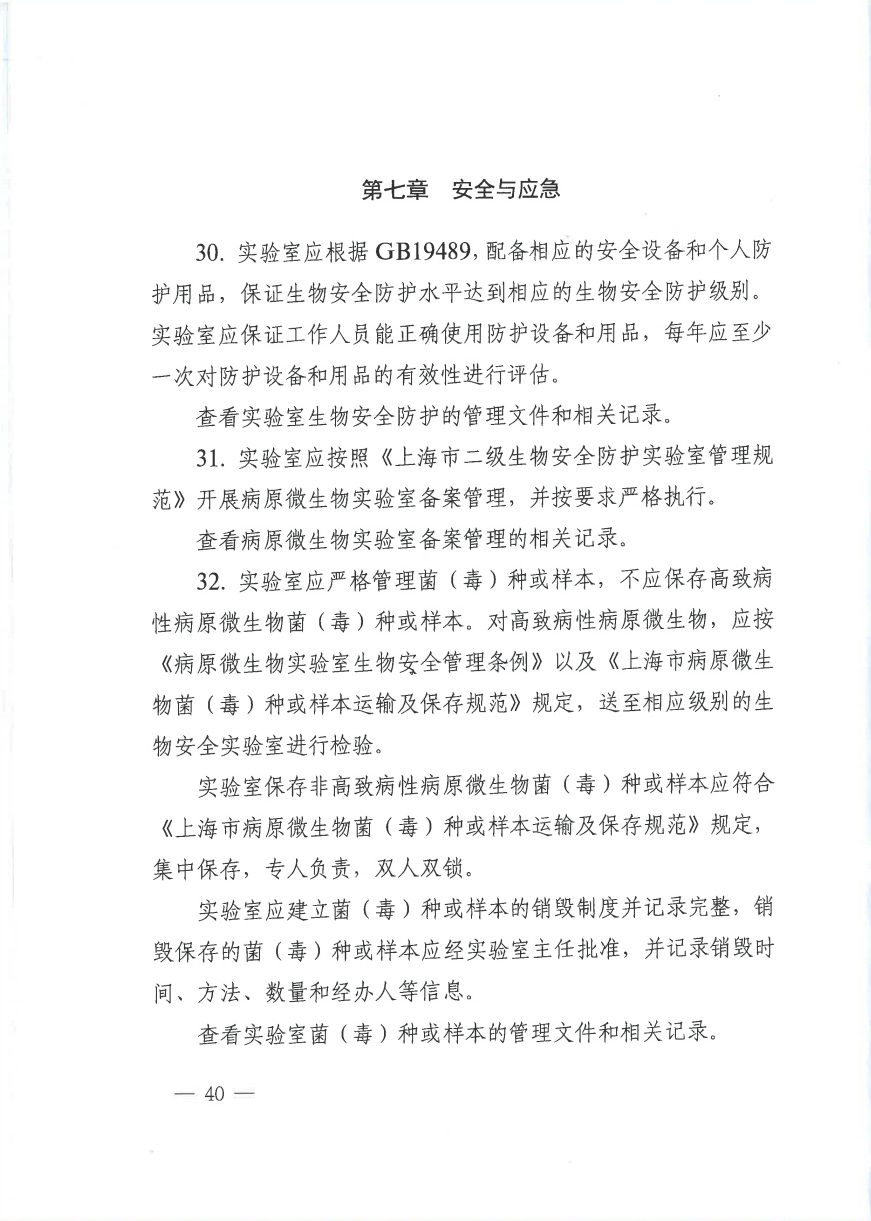
3、所有再转载者需自行获得原作者授权并注明来源。