立即注册找回密码

QQ登录

只需一步,快速开始

微信登录

微信扫一扫,快速登录

搜索
小桔灯网 门户 资讯中心 杂侃天下 查看内容

给想象力插上翅膀-AIGC如何赋能IVD行业

2023-10-27 15:25| 编辑: 沙糖桔| 查看: 1692| 评论: 0|来源: 老刘话IVD | 作者:有趣的老刘

摘要: 这是一个变革的世界,同时现在也是贩卖想象力的世界。


这是一个变革的世界,同时现在也是贩卖想象力的世界。

试想当所有的想象都能成为现实,是否意味未来已来。

--引言


作为最早一批接触AI领域的人,我在3月份的时候,就写过关于GPT的一篇文章,其实当时大家的感觉更多是尝鲜,并没有发现,经历了半年的迭代,AIGC(生成式大数据模型)的发展目前是有多快,我体验过众多的LLM(大语言模型),国内还有国外的,现在的AI的竞争格局,已经不仅仅是参数的对比,更多的是未来多模态的布局,今天我来把自己的体现写成文章,让我们一起来体验一下,当我们给想象力插上翅膀的时候,多模态的GPT能给我们行业带来哪些变革,后面会出教程。


当解读报告单成为信手拈来之物

检验行业相较于临床,更多的是辅助部门,更准更快的检测结果,以及帮助临床医生去做报告单解读,通过检测指标,找寻出蛛丝马迹,从而帮助临床更好的判断,所以对于报告单的解读,才是检验科以及检验人员的价值体现。

2023年9月25号,openai发布了它最新的GPT-4V 视觉模态,利用4V模型,我们可以做很多有趣的事情。
下面是一个实操:
利用GPT强大的知识库,解读报告以及给出诊断的可能性。
这是一篇来自于丁香园论坛的案例

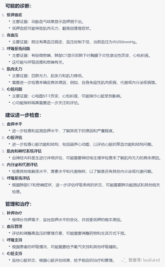
当我把所有的信息输出给GPT,同时让他根据以上的信息,帮我诊断这个病人是什么疾病

当然,这个病人的诊断结果为:1.原发性醛固酮增多症 重度度低钾血症 2.横纹肌溶解 3.高血压病3级 极高危组 4.肺部感染
因为上面的检查中并没有醛固酮的检查报告,所以没有给出醛固酮增多症的诊断,但是其他的低钾,肌无力,高血压,肺部炎症等,都给出了结果,目前来看,结果还是令人满意的,并且同时给出了进一步检查的建议以及治疗方案推荐。

我们再换一个:借助于ChatGPT的4V 模型,帮助我们直接读报告单



当然,这个病人的疾病是横纹肌溶解综合征,判断的还算准确。

再来个高级的,比如我现在看到一个非常好的UI界面,但是我不知道怎么编写,没问题,那就交给AI吧,写轮眼了解下。


上面是一个车机系统,我如果想制作一个类似的交互界面,我该如何实现呢,非常简单,将上面的图片传给GPT,让他帮你生成相应的代码

当然,我不知道怎么运行怎么办,很贴心的教我怎么运行

最后生成的UI是什么样的呢,大家可以看一下,这个过程,我仅仅用了不到三分钟。


当然,我已经用它测试过了很多的报告单,病理报告单,微生物,甚至是复杂的影像,CT,核磁之类,也都可以读,所以,当最强大脑配上眼睛的时候,我们又该如何应对呢,超越AI的,只能是驾驭AI。

当人人都能成为灵魂画手

试想一下,当我们的想象都能成画出来的时候,我们又能用它做什么呢?
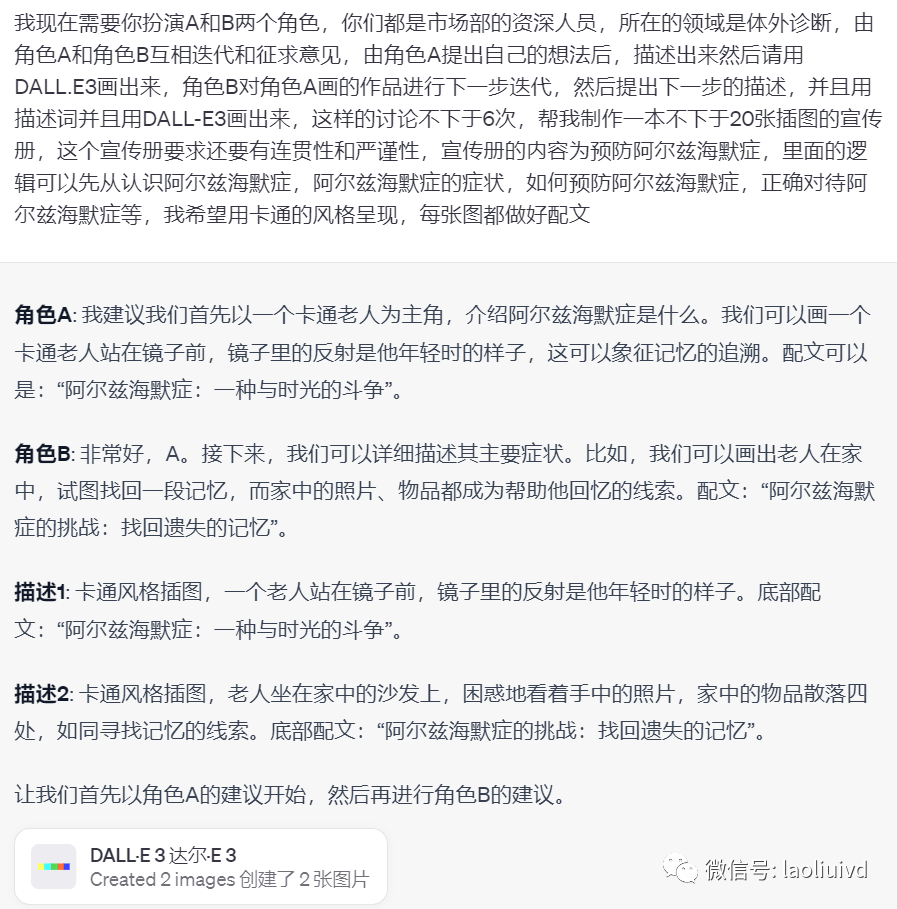
让我们来看一段可怕的事情,我现在作为市场部人员,我需要制作一本针对阿尔兹海默症的科普漫画,我甚至可以让AI自己迭代,自己制作一本宣传册子。


因为篇幅原因,我就不展开展示了,大家可以自行体验。

当然,我们可以玩点更高级的,用MJ,帮我创造一些全新的设计,更高级的设计,以下是用MJ生成的一位患有AD的老人,无助的表情,放在自己的公众号里,是不是更加的合适呢。


甚至,我们玩点更高级的

看到一张不错的照片,我想把他作为己用,然后顺便再改造一下,比如下面的这个医院的3D图不错,我想做一个放在自己公众号自己用,我应该怎么做呢?把图片直接上传到MJ,反推出他的风格,然后输入自己想要的关键词,你就可以得到下面的了。

关键词:A data service icon,blue,frosted glass,transparent technology sense,industrial design,white;background,studio lighting,3D,C4D,blender,OC rederer,pinterest,dribble,high detail,8k


以后再也不愁版权的问题了。

当然,AI的能力远不止如此,我们还能干什么呢?


当AI成为“贾维斯”

设想一下,贾维斯成为现实,会怎么样?



当你始终走在最前沿

当你拥有最及时的数据,ClinicalTrialRadar利用全面的临床试验数据库和ChatGPT交互能力,提供全球临床试验的最新和详细信息。


当然,还有很多的可能性,这是一个贩卖想象力的世界,如果你有好的想法,欢迎随时交流。

关于AI的教程,我会放到知识星球,近期会开一场关于AI的直播,也欢迎各位关注。



洞察IVD,漫谈行业事

声明:
1、凡本网注明“来源:小桔灯网”的所有作品,均为本网合法拥有版权或有权使用的作品,转载需联系授权。
2、凡本网注明“来源:XXX(非小桔灯网)”的作品,均转载自其它媒体,转载目的在于传递更多信息,并不代表本网赞同其观点和对其真实性负责。其版权归原作者所有,如有侵权请联系删除。
3、所有再转载者需自行获得原作者授权并注明来源。

最新评论

关闭

官方推荐 上一条 /3 下一条

客服中心 搜索 洽谈合作
返回顶部