立即注册找回密码

QQ登录

只需一步,快速开始

微信登录

微信扫一扫,快速登录

搜索
小桔灯网 门户 资讯中心 盘点时刻 查看内容

全球IVD原料产业分布及430家供应商名录

2023-10-18 16:21| 编辑: 沙糖桔| 查看: 4410| 评论: 0|来源: IVD研究社 | 作者:黄工1994

摘要: 综合多家机构,2022年国内IVD原料市场规模为130~140亿元。

因各种原因,本文收录的供应商,可能仅占总数的1/3。未收录的,请微信联系黄工(hhm6867)增加。如增加多的话,IVD研究社或许在2024年1月发布《中国IVD试剂原料供应商名录(V1.0)》。此后视情况每半年或一年更新一版。关于IVD上游供应商,这应该是最后一篇了。近一个月,都在整理IVD仪器零部件、IVD试剂原料的供应商。关于IVD耗材供应商,留到后期再整理了。


按照市场规模大小,IVD试剂原料一般分5大类。抗原抗体、酶/辅酶/底物、磁珠/微球/NC膜、探针引物、化学原料等。而按照原料在试剂中的作用,一般分4大类。(1)核心反应体系:诊断酶、辅酶、抗原、抗体等;(2)信号体系:胶体金、酶底物系统、荧光/发光物质等;(3)反应载体:NC膜、酶标板、磁珠、微球等;(4)反应环境体系:生物活性材料和精细化学原料,牛血清白蛋白、阻断剂、缓冲盐等。


图1:IVD试剂原料主要分类及组成


综合多家机构,2022年国内IVD原料市场规模为130~140亿元。抗原抗体为第一大类原料,约占40~45%,大概55亿元。第二大类为酶/辅酶/底物,约占25~28%,大概35亿元。第三大类为磁珠/微球/NC膜,约占15%,大概20亿元。第四大类为探针引物,约占15%,大概20亿元。(供参考)


本文收录的原料供应商,约430家。从成立时间、所属国别、所属省份、所属城市、原料分类五个方面,对国内外IVD试剂原料主要供应商,做数据可视化分析,力争有一个全貌概览。当然,由于收录不完整,难免有失偏颇。谨为大家提供一个观察角度。文中任何信息,如有错漏,欢迎留言指正。


图2:全球IVD诊断原料企业百年发展历程


从上图看,在进入21世纪前,全球IVD诊断原料行业发展比较平缓。在20世纪最后10年(1990s),原料行业发展提速。诊断原料,与生物制药、高分子材料等技术和行业紧密关联,一旦底层技术突破或下游应用需求激增,都会刺激和加速上游的发展。全球IVD诊断原料企业,能追溯到17世纪和18世纪的德国、日本等国。那个年代的正是各类生物学、生物工程技术百花争艳之际。对比IVD仪器零部件企业,最早成立的要到20世纪初前后。所以,我们在预测或观察整体行业走势走向时,不能孤立地看某个环节,而要从全球范围长时间线去看,才能廓清迷雾,更加坚定朝着正确方向走下去,冲出迷雾走向光明。


图3:全球IVD诊断原料企业主要分布国


图3是有统计误差的。因业务和领域熟悉度、语言熟悉度、信息渠道等因素,会漏掉许多国外原料企业。黄工在整理原料企业国家或公司隶属关系时,发现许多IVD巨头或收并购或控股了优质的上游试剂原料供应商。这种现象比仪器零部件供应商要凸出。从图3看,全球IVD诊断原料,中国超过300家,美国60多家,德国、日本、英国在10~20家左右。其余的在5家以下,但这些少数的,反而是在某个细分原料领域占垄断地位的。经过几十年发展,国外原料行业集中度更高,对资源整合和利用率也更高。国内仅发展了20余年,未来或会进入一段并购整合时期。


图4:国内IVD诊断原料企业主要分布省市


国内IVD原料第一大省,非江苏莫属。原料企业高达71家,是其他许多省份的2~10倍多。其次第二梯队,是广东省、北京市、上海市,约为40~50家。第三梯队,是湖北省、浙江省,20~30家左右。而具体到原料企业所在城市,北京、上海属于直辖市,相当于一个省的体量,其数量定然是第一梯队。在一般地级市中,第二梯队是南京、苏州,25家左右。第三梯队是深圳、武汉、广州、杭州4市,20家左右。其余的地市,均在10家以下。


图5:江苏省IVD诊断原料产业分布情况


拆解一下,江苏IVD原料的产业分布。图5左,大头都在南京和苏州两地,原料产业占据全江苏的80%,发展规模及速度不相上下,都有一家原料上市公司。南京是诺唯赞,苏州是近岸蛋白。图5右,从原料类型看,江苏的原料类型,发展还是比较均衡的。以抗原抗体、磁珠微球为主,酶和辅酶、探针引物都有相当的体量。这对于下游IVD试剂厂家来说,是一个利好。上游供应链配套完善,有利于IVD试剂产业的集聚。

图6:全球IVD诊断原料主要企业类型分布


从全球范围看,基于本文统计的430家IVD原料企业,主营抗原抗体的191家,占44.4%;主营酶和辅酶的101家,占23.5%;主营磁珠微球的98家,占22.8%;主营探针引物的40家,占9.3%。这与其市场规模和竞争格局相一致,在比例关系上。当然,这个比例数据会有重叠。可能一家企业,同时经营上述一种到多种原料,但统计时会重复计算。



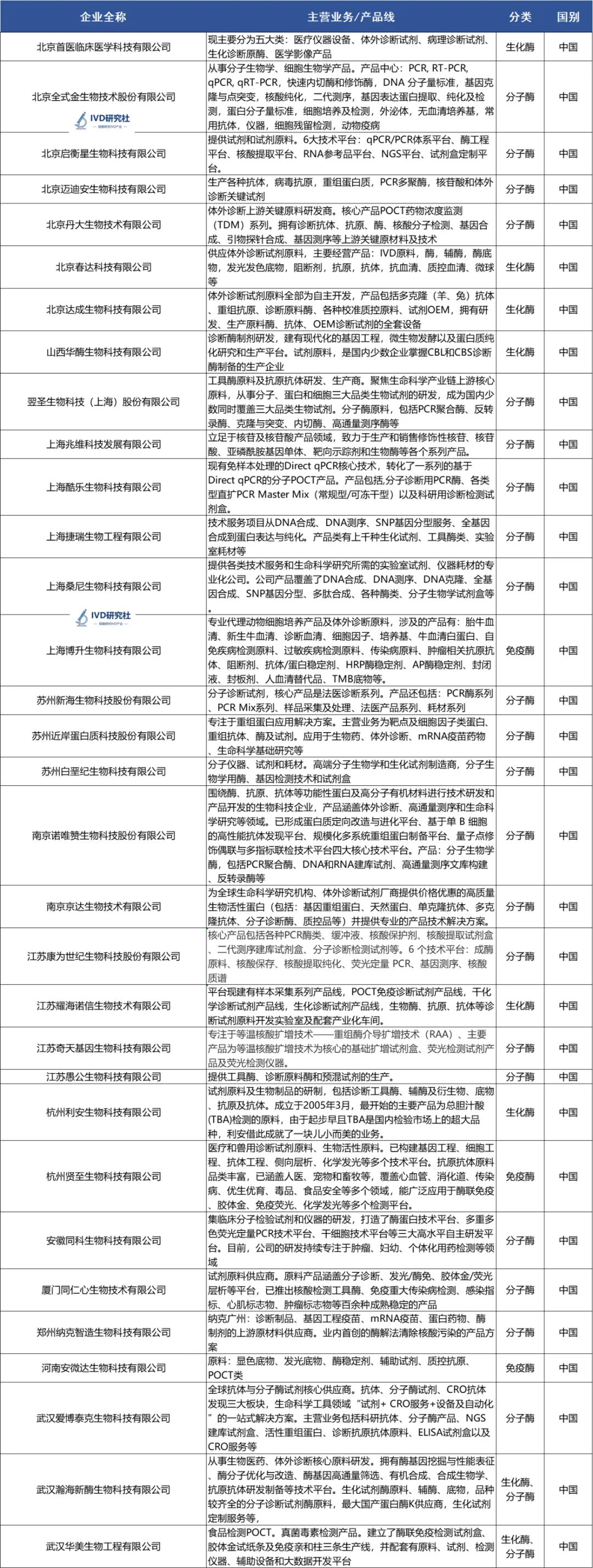
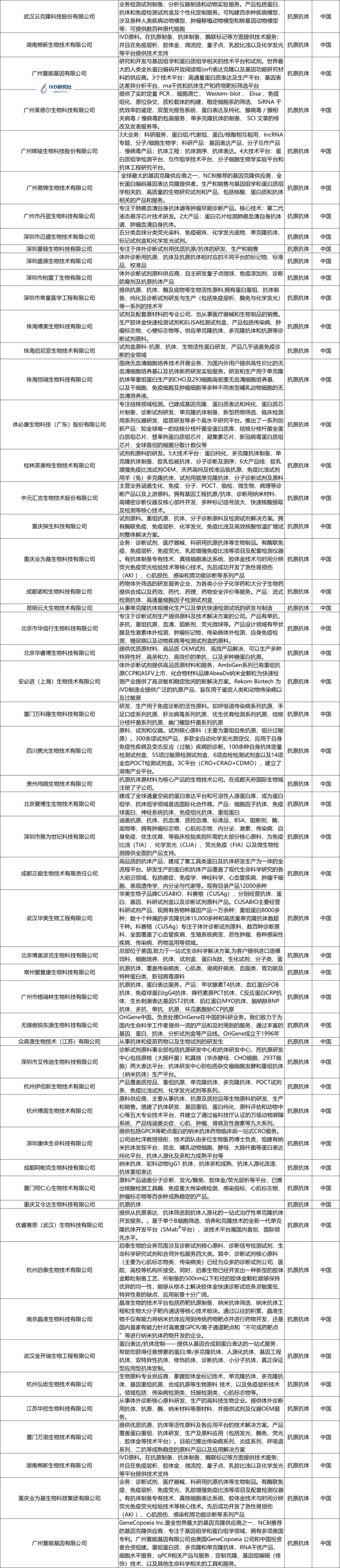
抗原抗体篇




酶和辅酶篇





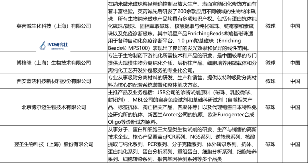
磁珠微球篇






探针引物篇


声明:
1、凡本网注明“来源:小桔灯网”的所有作品,均为本网合法拥有版权或有权使用的作品,转载需联系授权。
2、凡本网注明“来源:XXX(非小桔灯网)”的作品,均转载自其它媒体,转载目的在于传递更多信息,并不代表本网赞同其观点和对其真实性负责。其版权归原作者所有,如有侵权请联系删除。
3、所有再转载者需自行获得原作者授权并注明来源。

最新评论

关闭

官方推荐 上一条 /3 下一条

客服中心 搜索 洽谈合作
返回顶部