立即注册找回密码

QQ登录

只需一步,快速开始

微信登录

微信扫一扫,快速登录

搜索
小桔灯网 门户 资讯中心 专栏文章 锁炎专栏 查看内容

宫颈癌HPV筛查市场巨变!试剂+检测服务28元能做否?

2023-10-8 17:42| 编辑: 沙糖桔| 查看: 2857| 评论: 0|来源: IVD从业者网 | 作者:锁炎

摘要: 本次纳入申报纳入集采的HPV试剂盒共计94款


近日,IVD从业者网关注到各地有关宫颈癌HPV筛查的项目陆续开始招标,本文统计了国内一些地级市的宫颈癌筛查项目招标情况予以分析,且看宫颈癌HPV筛查市场动态。

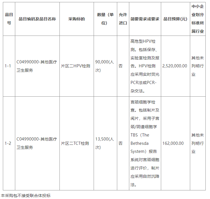
9月28日,厦门市妇幼保健院对厦门市适龄女性宫颈癌免费筛查集中医学检验服务项目(高危型HPV检测、宫颈细胞学检查)组织公开招标,本次招标的HPV检测人份数为9万人次,预算金额252万,招标需求为高危型HPV检测,包括保存、实验室检测及报告,粗略估算每人次为28元(252万/9万)

从目前HPV的价格体系来看,这个价格已经是非常低的价格了,只能是专门用于筛查用途的HPV试剂(2+12型)的产品才可以符合这个价格体系,如果把样本采集耗材、机器折旧、物流场地、人员成本算进去,28元里面至少有一半是非试剂类成本,因此真正厦门的这个项目比较适合既有自己的HPV检测产品,又有自己的检验所的企业来投标,成本相对可控,可以做出比较好的利润来。

同样是今年的6月29日,福建漳州市妇幼保健院的宫颈癌筛查HPV检测试剂的公开招标中显示,HPV检测试剂的采购人份是4.2万人份,预算160万,中标价是109万,试剂的单价为26元

同样是福建省,6月份漳州市HPV筛查试剂的招标单价能到26元,但是在9月厦门的招标中,试剂+检测服务的价格已经到了28元,可见筛查市场的价格体系也是一路走低,不过厦门这次放出28元的检测及服务价格不知道会不会有人来应标,如果真的按照28元的价格完成了这次招标,那也将刷新宫颈癌筛查市场的最低中标价记录。

当然宫颈癌筛查市场未来HPV的价格趋势怎么走,主要还是看这次安徽牵头的IVD试剂的集采,到底会将HPV的价格定型到什么程度,我预估HPV高危分型的集采价格可能会在70-80元之间,HPV16、18分型的产品价格会在15-20元之间,相较于现在价格体系,降价幅度会在40-50%,具体等官网结果。

HPV核酸检测产品是分子诊断目前最大的细分领域,但也是检测产品种类最多领域,虽然国家发布了HPV注册指导原则,但是目前市场上仍旧流通着近百款各具特色的产品。

据安徽集采中心通告,本次纳入申报纳入集采的HPV试剂盒共计94款,按照分类来看,高危型人乳头瘤病毒(16、18型及其他细分病毒亚型)核酸检测试剂盒的申报量最多,达到66款。

以上部分观点,仅代表作者锁炎的个人观点,部分内容参考自安徽省集采中心

声明:
1、凡本网注明“来源:小桔灯网”的所有作品,均为本网合法拥有版权或有权使用的作品,转载需联系授权。
2、凡本网注明“来源:XXX(非小桔灯网)”的作品,均转载自其它媒体,转载目的在于传递更多信息,并不代表本网赞同其观点和对其真实性负责。其版权归原作者所有,如有侵权请联系删除。
3、所有再转载者需自行获得原作者授权并注明来源。

最新评论

关闭

官方推荐 上一条 /3 下一条

客服中心 搜索 洽谈合作
返回顶部