立即注册找回密码

QQ登录

只需一步,快速开始

微信登录

微信扫一扫,快速登录

搜索
小桔灯网 门户 资讯中心 法规政策 查看内容

国家卫健委:必备检验项目清单

2023-9-3 00:20| 编辑: 小桔灯网| 查看: 2776| 评论: 0|来源: 国家卫健委

摘要: 去年底,国家卫健委印发国家检验医学中心设置标准的通知,并制定了《国家检验医学中心设置标准》

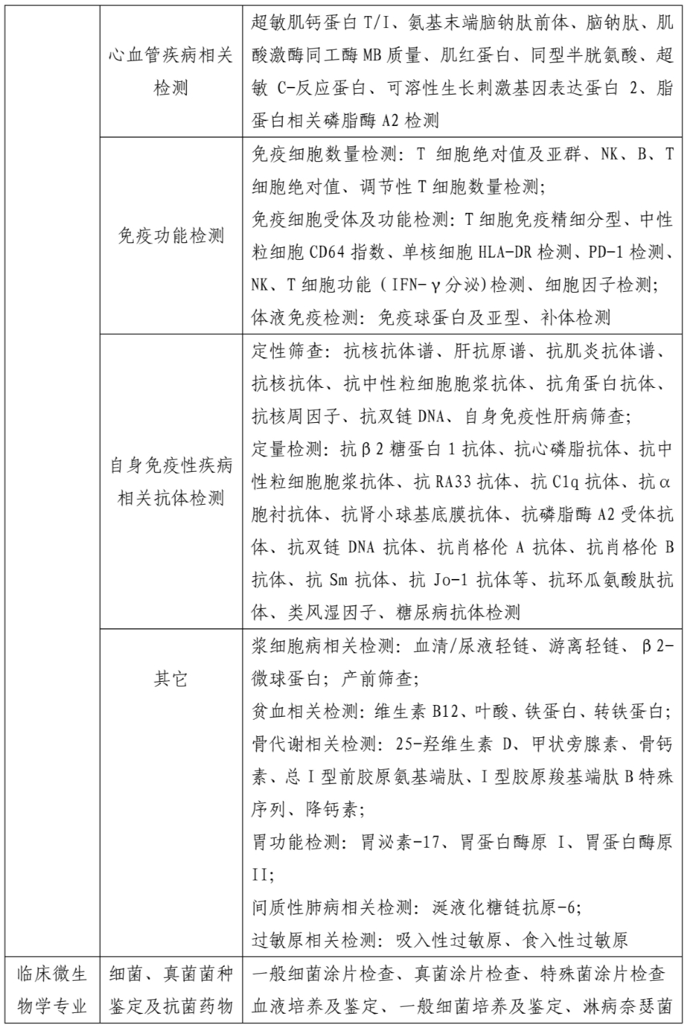
去年底,国家卫健委印发国家检验医学中心设置标准的通知,并制定了《国家检验医学中心设置标准》,国家检验医学中心应当具备重大疾病以及疑难病与危重症和突发传染病诊疗相关检验能力,具备辐射和指导基层检验服务能力和水平提高的能力,以及3年,国家检验医学中心开展的必备检验项目清单

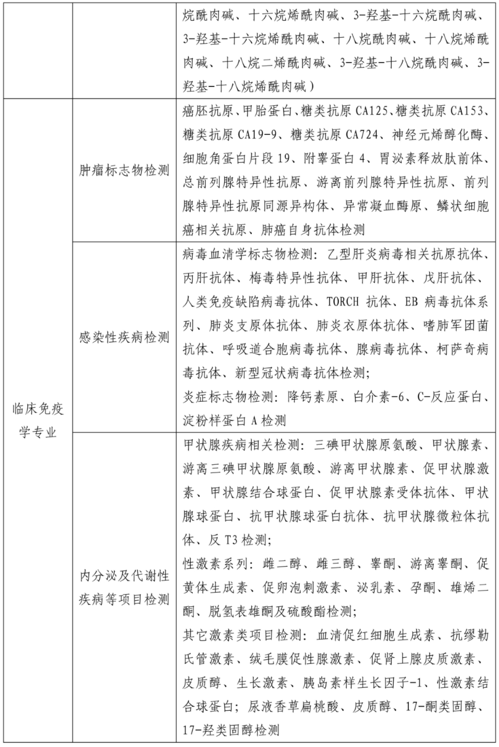
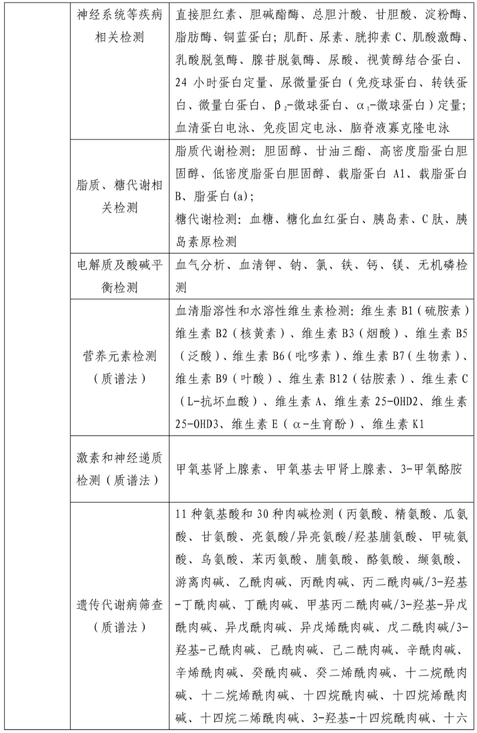
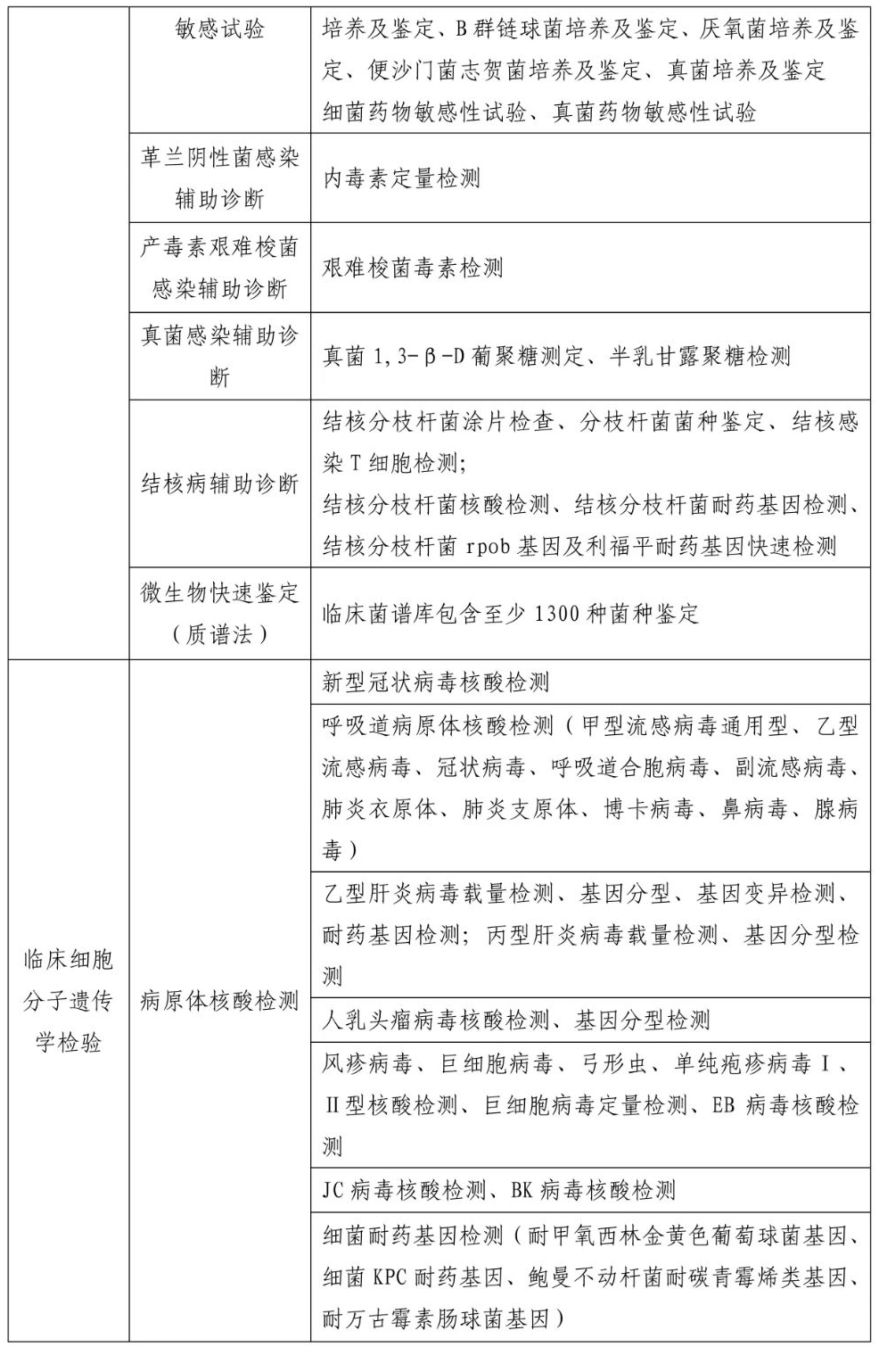
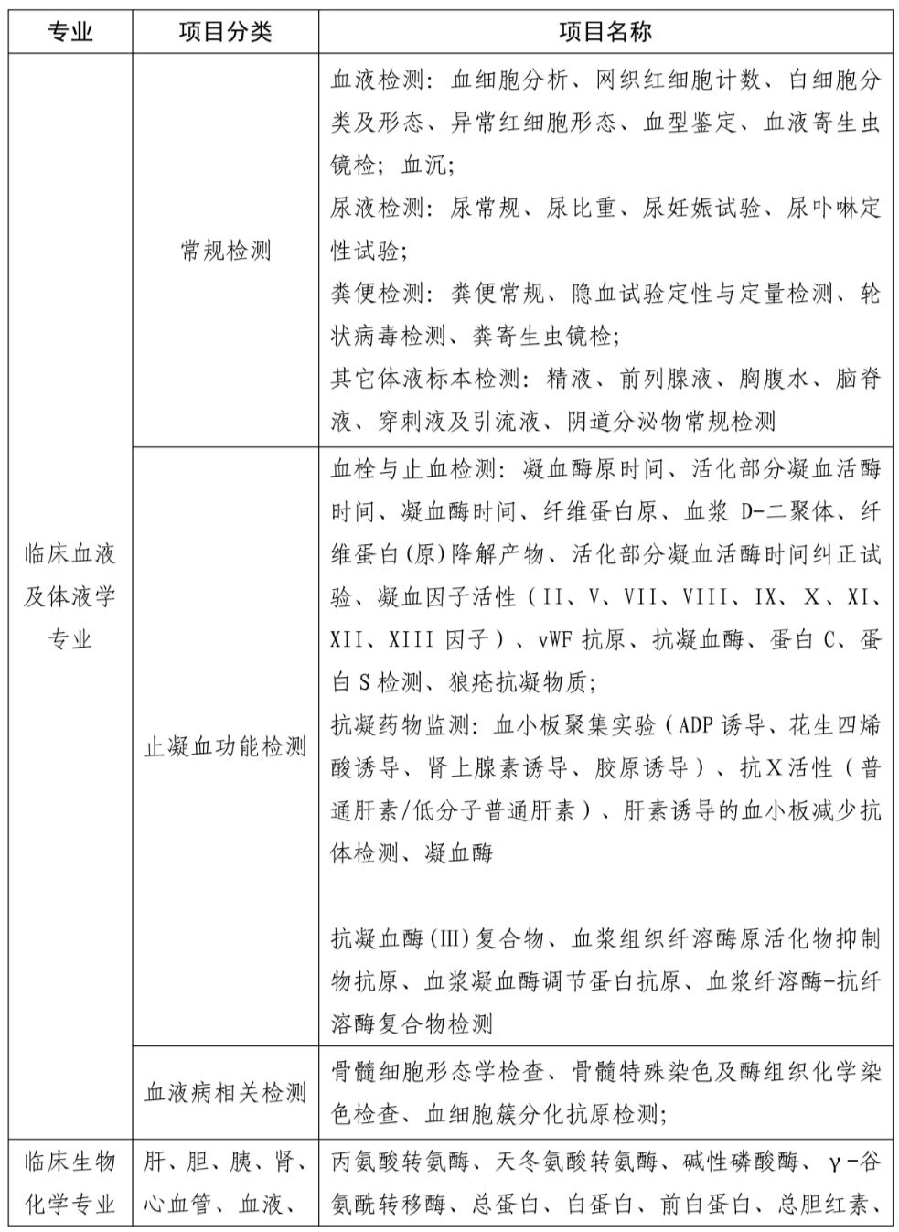
在必备检验项目清单中,共设置了5个专业(临床血液及体液学专业、临床生物化学专业、临床免疫学专业、临床微生物学专业、临床细胞分子遗传学检验)和26个分类。



必备检验项目清单





声明:
1、凡本网注明“来源:小桔灯网”的所有作品,均为本网合法拥有版权或有权使用的作品,转载需联系授权。
2、凡本网注明“来源:XXX(非小桔灯网)”的作品,均转载自其它媒体,转载目的在于传递更多信息,并不代表本网赞同其观点和对其真实性负责。其版权归原作者所有,如有侵权请联系删除。
3、所有再转载者需自行获得原作者授权并注明来源。

最新评论

关闭

官方推荐 上一条 /3 下一条

客服中心 搜索 洽谈合作
返回顶部