立即注册找回密码

QQ登录

只需一步,快速开始

微信登录

微信扫一扫,快速登录

搜索
小桔灯网 门户 资讯中心 产品杂谈 查看内容

IVD中游企业奋力挤进上游原料

2023-7-24 17:27| 编辑: 沙糖桔| 查看: 1877| 评论: 1|来源: 界面新闻

摘要: 不过,当风口过去,这些IVD公司们又将走向何处?


近年来,国内体外诊断(IVD)行业在大增的检测需求和“国产替代”大潮下快速发展。其中,较为成熟的传统血液、体液、生化诊断领域整体国产替代率已高于50%。加上近两三年新冠疫情的风口,既有人一夜暴富、体量倍增,也有人在硝酸纤维素膜(NC膜)等核心材料上被卡住脖子。


不过,当风口过去,这些IVD公司们又将走向何处?一个趋势是,不少处于产业链中游的试剂厂家开始往上游扩展、研发。


2021年9月,迈瑞医疗收购了海肽生物(HyTest),后者是全球IVD行业四大核心原料供应商之一。2022年8月,万孚生物宣布拟定增募资,用于生物原料研发等项目。亚辉龙则在2022年年报披露,公司在微流控、基因测序、生化诊断、流式荧光等新技术平台及抗原抗体原材料方面研发投入金额为1.07亿元,同比增长317.58%。而以更长的时间线看,九强生物进口原材料采购金额在当期原材料采购总额中的占比从2018年的超30%降至2022年的16.91%。


聚焦感染性病原体检测的伯杰医疗也有类似动作。7月19日,公司正式成立伯杰医学健康X研究院。据介绍,X研究院将在关键抗原抗体定向演进,工具酶迭代更新,新型染料、磁性荧光微球、高效智能化技术,以及云探针规模化设计和验证等方面,以多种合作形式,参与和推动关键原材料从原研创新到成果转化、中试验证、产业化放大的全过程。


实际上,前述公司进军产业链上游或基于两方面的考量。其一是,国内诊断试剂核心原料还未摆脱进口依赖。其二是中游试剂厂家同质化竞争严重,同时产品逐渐进入集采范围,市场天花板渐低。


在IVD产业链上,上游企业为核心元部件和试剂原料供应商,国内企业如菲鹏生物、诺唯赞、义翘科技、百普赛斯、纳微科技等。中游企业为诊断试剂、仪器、设备的研发和生厂商,国内企业如迈瑞医疗、安图生物、新产业、达安基因、万孚生物等。下游企业和机构则包括医院、疾控中心、第三方检验中心等。


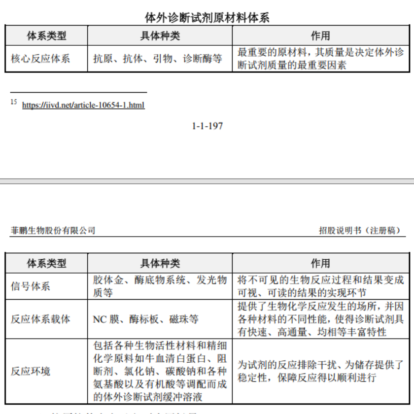
对于中游企业而言,上游核心原料至关重要。据高禾投资研究中心,在IVD试剂原材料分类及市场规模占比上,抗原抗体、酶和底物分别占到45%、30%,磁珠占比5%,微球占比4%,膜占比3%,引物和探针占比3%、其他占比10%。


图源:菲鹏生物招股书


伯杰医学健康X研究院执行院长陈静告诉界面新闻,中游企业前期都是以用为主。以工具酶为例,公司一开始先筛选大量供应商的酶的质量,考虑和企业自身体系的相容性等。当公司再想进一步去优化和提高试剂产品质量时,就会发现产品检测的灵敏度、检测时间、检测通量等维度都会受到选用的酶等核心原材料的影响。


而目前,在技术和先发优势下,国内诊断试剂原料依赖国外进口。据鼎信资本的数据,2019年,进口产品市场规模为73亿元,占体外诊断试剂原料市场的88%。诊断酶、抗原抗体等关键原料的国产率仅为10%-20%。


以酶为例,陈静介绍,一方面,使用进口酶对国内企业而言成本很高。另一方面,一些进口产品为闭环体系,即需要与同一个厂家的设备配合使用,无法兼容其他厂家设备。这给国内试剂企业造成很大压力去合作改造、定向演进酶的性能。


但当下,国产酶在质量和满足临床检测需求上还有优化空间。


复旦大学特聘教授、博士生导师卢大儒教授向界面新闻表示,国内IVD企业中仿制的较多。以一些工具酶为例,进口酶经过了优化、改造,而国产酶可能优化不足、相对比较原始。后者在产品中也有作用,但特异性和作用效率可能不同。如快速酶,进口产品半小时可以完成反应,国产产品则可能需要更长时间。再如寡核苷酸合成,进口、国产产品都能做到,但后者质控可能不如前者。也就是说,两者的差距是在抗干扰力、精准性等一些细微之处,但这些细小差别都会影响到最终结果。另外,在一些关键的技术上,受制于know-how(技术诀窍)问题,国内企业也难以仿制。


分子微生物学家、中国科学院院士赵国屏同样提到,一方面,从实际使用情况看,不少国产酶量产以后的稳定性需要进一步提升。另一方面,从研发的角度上说,作为最终要用于临床的体外诊断产品,实验室灵敏度和临床灵敏度有很大的不同,必须充分验证临床样本的干扰因素对产品的影响。此外,还需要保证产品灵敏度稳健地在每一个检测中重现。这都是当下产品设计和优化时需要考虑的问题。


上游原料依赖进口的同时,IVD中游企业自身也处于内卷压力之中。


按检测原理和方法学,体外诊断行业可细分为生化诊断、免疫诊断、分子诊断、微生物诊断、血液诊断、即时检验(POCT)等。国内市场中,免疫诊断已取代生化诊断成为最大细分市场,其中化学发光技术成为主流检测手段。而分子诊断和POCT发展最快。


不过,国产厂家存在大量同质化竞争,同时,IVD试剂已逐步纳入集采范围。


早在2021年8月,安徽省即拉开化学发光试剂集采序幕。相关产品价格平均降幅为47%。2022年12月,江西省又牵头开展了肝生化试剂集采。该集采共23省参与,平均降幅为53%。


此外,分子诊断领域也有变动。2022年11月,达安基因大幅下调PCR(聚合酶链式反应)试剂产品价格。青海省药品采购中心显示,其39款产品降幅中位数为77%,多个产品降至10元/人。随后,甘肃省宣布达安基因相关产品调整后价格作为本省最高参考价供医疗机构议价采购,鼓励其他企业主动申请将价格调整至合理水平。

声明:
1、凡本网注明“来源:小桔灯网”的所有作品,均为本网合法拥有版权或有权使用的作品,转载需联系授权。
2、凡本网注明“来源:XXX(非小桔灯网)”的作品,均转载自其它媒体,转载目的在于传递更多信息,并不代表本网赞同其观点和对其真实性负责。其版权归原作者所有,如有侵权请联系删除。
3、所有再转载者需自行获得原作者授权并注明来源。

刚表态过的朋友 (0 人)

发表评论

最新评论

引用 ll8848 2023-7-25 08:50
路过

查看全部评论(1)

关闭

官方推荐 上一条 /3 下一条

客服中心 搜索 洽谈合作
返回顶部