当前亟需新的创新诊断技术,以便在护理点低成本检测病原体。快速抗原检测因其易于使用、成本低和室温储存而在世界各地检测中占主导地位。然而,鉴定制造这种检测所需的抗原特异性抗体是具有挑战性和耗时的,限制了抗原检测多种或区分病原体菌株和变体的能力。检测病毒或细菌核酸的分子检测方法比快速抗原检测方法更可取,因为开发周期更快,对变异的区分更好,灵敏度更高,检测限(LoD)更优。但这类检测的金标准如qPCR需要复杂的仪器来控制温度循环和检测特定目标序列的扩增。一种无需仪器的化验和检测方法可以极大地提高消费者获得敏感分子检测的机会。
通过等温核酸扩增策略,如环介导扩增(LAMP)、重组酶聚合酶扩增(RPA)和切口酶扩增反应(NEAR),解决了qPCR的精确循环加热要求。其他方法,如SHERLOCK或DETECTR,利用CRISPR技术利用Cas12或Cas13的旁切活性,通过释放淬灭的荧光团来检测扩增。然而,这些等温策略仍然需要仪器,且复用能力有限。
近日,一组来自美国高等学府哈佛和麻省理工的研究团队在杂志Nature Biomedical Engineering上发表了一篇题为“Detection of viral RNAs at ambient temperature via reporter proteins produced through the target-splinted ligation of DNA probes”的文章。这篇文章中,作者报告了INSPECTR技术,一个模块化的,室温可复用和定量的核酸检测。INSPECTR通过DNA探针的夹板连接产生一个表达盒,用于报告蛋白的无细胞合成。作者证明了在环境温度下对一组(N = 5)呼吸道病毒靶序列的敏感性(检测极限约为4,000拷贝)和特异性多路检测。INSPECTR平台的模块化和多功能性将为基于合成生物学的分子诊断策略库提供一个重要工具,并促进无细胞表达系统的进一步创新和使用,以促进全球健康。
图片来源:Nature Biomedical Engineering
INSPECTR工作流程如下图所示。在第一步中,单链DNA (ssDNA)探针与RNA靶标杂交,作为DNA连接酶(SplintR)连接的夹板。接下来,连接的探针用作DNA聚合酶模板,合成相应的互补链,生成双链DNA (dsDNA)表达盒。当加入无细胞表达系统中时,表达盒可产生一种可以通过视觉或电子检测到的报告蛋白。整个INSPECTR工作流程在环境温度下进行,不需要核酸预扩增。此外,这种设计策略将输入序列与表达输出解耦,创造了将任何目标核酸与广泛的报告蛋白配对的灵活性。
INSPECTR工作流程。
图片来源:Nature Biomedical Engineering
由于nLuc的体积小,灵敏度高以及线性好,因此用于INSPECTR的报告输出。作者设计了发光探针来检测SARS-CoV-2 RNA基因组,然后通过两步50分钟的工作流程测试了该探针的功能(图b)。在这个室温实验中,nLuc探针可检测到短合成靶RNA 1 fM,以及提取的SARS-CoV-2 RNA 10 fM。反应在四个数量级的浓度范围内是高度线性的。由于该工作流程中不存在目标物的指数扩增,因此可以直接从线性校准曲线有效地定量RNA目标物。
使用INSPECTR发光输出对RNA进行线性定量检测。
图片来源:Nature Biomedical Engineering
下一步,作者利用快速抗原检测的易用性,将INSPECTR发展成为一种真正的无仪器检测。作者开发了一种适用于任何RNA靶标输入的报告基因检测策略,筛选了高亲和力抗体和表位对,并在N和C端侧接肽报告蛋白的表位,并通过通用侧流免疫分析法检测(图a,左)。从10 pM的表达盒中产生的所有187个双重表位肽报告蛋白在通用横向流动条带上形成一条可视觉检测的线(图a,右),表明双表位报告蛋白方法具有普遍性。
INSPECTR通过将每个报告基因输出定位到一个唯一的RNA输入来实现多路复用。首先在单个侧向流动条带上解析同时表达的肽报告蛋白,将其开发成空间多路复用测试条(图b)。为了证明这种多重检测的实用性,作者设计了针对5种呼吸道病原体(SARS-CoV-2武汉型和德尔塔型)、甲型流感病毒(IAV)、乙型流感病毒(IBV)和呼吸道合胞病毒(RSV)的INSPECTR检测。通过优化,将所有五种RNA靶点加入到池中会产生肽,这些肽在试纸上形成可视觉检测的测试线(图b)。最终,双表位肽报告基因能够在室温和无细胞表达实验后对RNA靶点进行五重检测。这种方法的模块化可以通过重新设计探针的目标结合部分来快速重新设计检测替代RNA靶标。
五种呼吸道病原体的合成RNA靶点的多重检测。
图片来源:Nature Biomedical Engineering
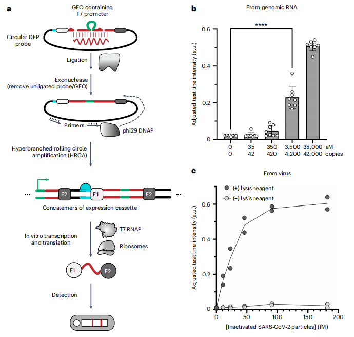
在确定了双表位肽的生产可以提供INSPECTR的视觉多重读数后,为了进一步提高检测的灵敏度,作者选择在滚环扩增(RCA)的基础上优化扩增方法。重新设计探针,使连接后完整的表达盒呈圆形而不是线性,如下图a所示。连接完成后引入引物和聚合酶进行滚环扩增。该扩增步骤使用全室温工作流程,将检测的LoD提高到3.5 fM(4,200拷贝)的目标RNA。
作为对INSPECTR作为病毒核酸检测方案的最终验证,研究团队证明了与端到端工作流程的兼容性,包括完整病毒颗粒的裂解。作者使用一种由HCl和洗涤剂LAPAO组成的配方,能够在室温下不到30秒内完全裂解SARS-CoV-2病毒,而不会影响任何下游工序。如下图c所示,完整的病毒颗粒RNA不可及,不会在侧流条带上产生任何信号。包含裂解步骤后,该方法可检测反应中11fm的病毒。
RCA提高INSPECTR灵敏度。
图片来源:Nature Biomedical Engineering
INSPECTR是一种开发可编程分子诊断的方法,成本低,与无仪器工作流程兼容。核心技术是DNA探针的靶介导连接,一旦连接,形成一个表达盒,在无细胞表达系统中转录和翻译,以产生所需的报告基因。探针可以设计为产生任何所需的肽或蛋白质输出。因此,读数的选择是根据所期望的测定特性来选择的,独立于感兴趣的核酸靶标。
INSPECTR通过表达双表位肽而不是酶来实现独特的多路复用能力。作者发现一个高度多路的测向流动条带可以在一次检测中同时检测五种呼吸道病毒的序列。总的来说,INSPECTR的灵敏度介于快速抗原测试(便宜,但不敏感)和聚合酶链反应(非常敏感,但昂贵和高度仪器化)测试之间。重要的是,在所有情况下,整个过程都可以在环境温度下运行。
INSPECTR有其局限性。单个生化反应之间的不相容性阻碍了缩短检测步骤(即一锅连接和无细胞表达)的尝试,且减少任何单个反应的持续时间会导至检测灵敏度降低。尽管目前的INSPECTR技术不需要仪器,而且灵敏度优于大多数快速抗原检测,需要进一步努力实现成熟的诊断解决方案,实现PCR水平的灵敏度和抗原水平的易用性。相信这种合成生物学和无细胞系统的新实现可能会在低成本和分散的核酸传感找到广泛的应用。