立即注册找回密码

QQ登录

只需一步,快速开始

微信登录

微信扫一扫,快速登录

搜索
小桔灯网 门户 资讯中心 企业杂谈 查看内容

过敏性疾病检测.蓝怡一马当先

2023-7-10 13:42| 编辑: 沙糖桔| 查看: 2017| 评论: 0|来源: 小桔灯网

摘要: 在专家眼中,过敏早已成为了“现代生活方式病。”


7月8日,是世界过敏性疾病日。2005年6月28日,WAO联合各国变态反应机构共同发起了对抗过敏性疾病的全球倡议,将每年的7月8日定为世界过敏性疾病日。旨在增强全民对过敏性疾病的认识与了解,倡导各方以综合方式更好地满足过敏性疾病患者的需求,并着力降低这些疾病在世界各地的流行趋势。今年的主题是“气候变化加剧过敏(climate change worsens allergies)”,WAO提出倡议——“在环境变化的情况下管理过敏性疾病”。

“过敏”一直是个常见病,原因不一,发病各异。已成为21世纪最常见的慢性疾病之一。过敏的病因到现在为止还不清楚,但越是城市化、花园化、文明化、现代化,过敏性疾病就越多,正好与传染性疾病相反。调查显示,近些年生活条件的改善反倒让过敏的人越来越多了,发病率一路飙升,基本每10年会增长一倍。在专家眼中,过敏早已成为了“现代生活方式病。”


01

基本特点及诱发因素

1. 疾病种类多、发病率高,据世界变态反应组织估计有10~40%的人都患有过敏性疾病,过敏性鼻炎、哮喘、过敏性皮炎、荨麻疹、特异性皮炎、过敏性结膜炎等;呼吸道危害尤为严重:全球1.5亿哮喘患者,50%为过敏性哮喘。

2. 过敏原种类多:临床已知的过敏原有上千种,包括各种食物、花粉、螨虫、动(宠)物皮毛、药物、化学品等。

3. 就诊率及检测率较低,仅中国就有3亿过敏患者,但检测量仅为700万。

4. 工业的发达和城镇化:越是城市化、花园化、文明化、现代化,过敏性疾病就越多,城市>农村;发达国家>发展中国家;儿童>老人>成人。


01

过于讲究的现代化生活

城市化的生活让人们呆在室内的时间越来越长,普遍使用空调和地毯,饲养宠物、无处不在的食品添加剂、汽车尾气污染严重、接触过多化学物质等,都使得室内过敏原密度明显增加。

02

过度的洁癖

人体免疫系统的主要功能是抵抗寄生虫、病毒、细菌等外来入侵者。更干净的水、更有效的药物和疫苗,让免疫系统过于“闲散”,于是开始攻击身体接触到的无害物质。

03

饮食习惯

现在儿童的饮食含有更多的糖、动物脂肪和高热量食物,而很少食用素食。这可能导至儿童大肠内有机体的生物多样性更低,认识的外界“生物”更少,其免疫系统也就更敏感。

04

过于讲究的现代化生活

现代女性,过度追求外表美,近年来过敏性皮炎、红肿性皮炎等病毒接触性皮肤病患者增加较多,第一诱发因素就是劣质化妆品。


02

检测方法


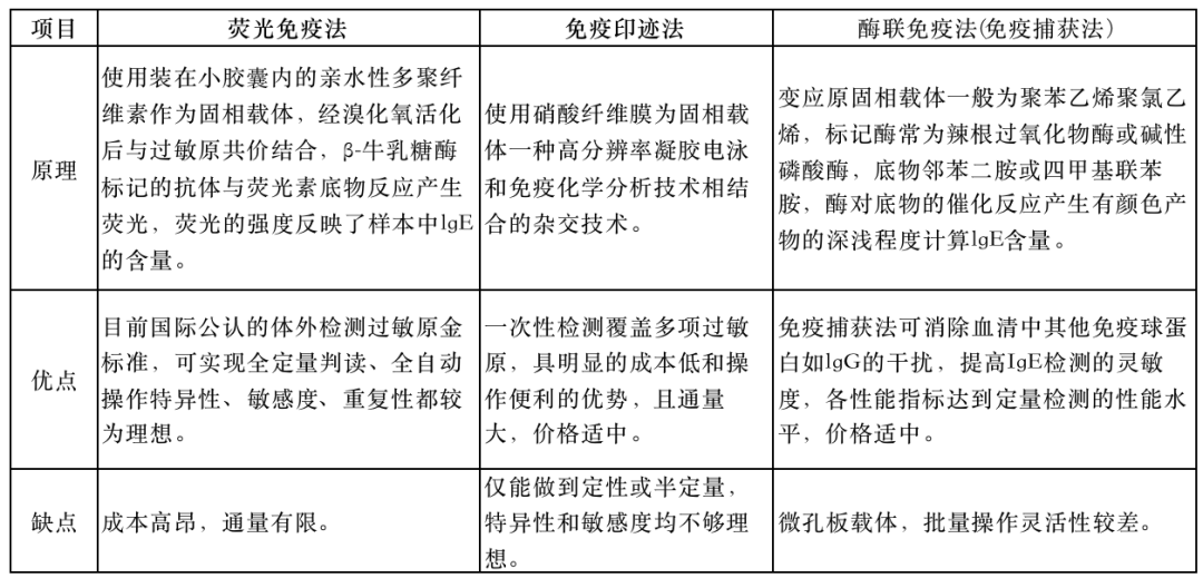
近年来,过敏性疾病发生率不断提升,已成为严重影响人类健康的公共卫生问题。过敏性疾病主要指由免疫球蛋白E(IgE)介导,组织中肥大细胞和外周血中嗜碱性粒细胞参与,通过释放生物活性介质引起局部或全身症状的Ⅰ型超敏反应所致疾病。过敏性疾病的诊断包括询问病史、体外诊断和体内试验,其中体外诊断发挥重要的作用。各检测方法优缺点见下表。


01

体外血清学检测及其常用方法

(1)血清学检测方法

血清学检测基于抗原抗体特异性结合的免疫学原理,采集外周血分离血清,用已知抗原(过敏原)作为探针,特异性捕获血清中F-sIgE,并通过标记免疫技术对信号放大,确保分析灵敏度和特异性。常见血清学方法包括:斑点-酶免疫吸附试验(Dot-ELISA)、ELISA、荧光酶免疫分析(FEIA)。各方法特点如下:

(2)细胞学检测及其常用方法

细胞学检测基于肥大细胞或嗜碱性粒细胞表面的sIgE抗体被称为结合状态抗体(B-sIgE)。直接用过敏原体外激发外周血嗜碱性粒细胞,检测细胞表面B-sIgE抗体的生物活性。细胞学检测方法能真实反映过敏原sIgE抗体生物活性,与过敏患者的临床表现具有较好相关性。但其检测方法是通过检测组胺释放量实现,操作复杂且重复性差,不宜推广。


03

过敏原定量检测的重要意义


(1)定量检测血清IgE含量,能反映与疾病的相关性,有效的预测疾病的发生和预后。在过敏原SIgE 抗体的浓度分级国际标准中,分级范围较宽,然而同等级的临床症状发生概率差异大,仅靠提供分级的报告无法做出区分。

(2)定量检测数值有助于评估食物激发试验风险,预测食物耐受可能性。

(3)定量数值有助于评估过敏性疾病严重度,协助精准治疗:过敏原特异性IgE定量数值和罹患过敏性疾病相关,也和症状严重程度相关,特异性IgE水平越高,罹患过敏性疾病的风险越大,症状也可能更严重。IgE水平越高,意味着发生临床症状的风险越高。可协助疾病分型及精准治疗。

(4)定量检测可有效避免实验室误差。过敏原检测阳性范围跨度较大,且部分样本超出现有分级水平,需稀释后重新检测。定量检测有助于实现低值、高值及超线性样本检测的准确性。

(5)定量检测可更好的解释检验结果

① 提取物特异性IgE(we-sIgE)阳性,过敏原分子或组分IgE 阴性患者可能是对其他未检测的组分过敏或对未知过敏原过敏。而we-sIgE阴性,而c-sIgE阳性,说明提取物中可能不含所检测的过敏原组分。

② we-sIgE和c-sIgE的比值在过敏性疾病诊断和脱敏治疗中具有重要价值,特别是在总IgE水平特别高或特别低(<20 kU/L)的情况下,尤其有用。

③ we-sIgE/tIgE >1%可以引起效应细胞脱颗粒,能够有效解释患者的临床症状。在尘螨、草花粉、橄榄树花粉、链格孢酶过敏患者的脱敏治疗中。we-sIgE/tIgE>16.2的患者,脱敏治疗效果相对更好(欧洲变态反应和临床免疫学会)。特异性IgE和总IgE的比值也有助于判断患者是真正的过敏还是交叉反应,sIgE水平越高,真正的过敏的几率也更大。


04

过敏原定量检测的影响因素


01

过敏原sIgE抗体组分多样性和个体差异性

过敏原sIgE抗体为混合抗体,不同个体间存在抗体异质性,即同一物种过敏的不同个体内,针对不同蛋白质的sIgE抗体种类和数量存在差异,同时,针对同一蛋白质、不同抗原表位的sIgE的种类和含量也存在差异。除药物分子外,引起过敏的食物、花粉、真菌等物质所含蛋白质组分比较复杂,诱导机体过敏的往往不是单一蛋白质组分,且个体间存在差异。无论何种过敏所产生的均不是单一sIgE(CRD-sIgE)抗体。

过敏原检测属于混合组分诊断。早期人们对过敏原组分认识不够,受蛋白质分离纯化技术及重组蛋白质技术的限制,很难获得单一蛋白质组分。为此,用于过敏原sIgE抗体检测的抗原原料多采用几乎包含所有过敏组分的多种蛋白质的混合物,影响过敏原sIgE抗体检测结果的一致性。

而CRD-sIgE抗体检测可对过敏患者提供更精准的检测结果,为精准脱敏治疗提供帮助。

02

交叉反应性碳水化合物抗原决定簇(CCD)

CCD主要是过敏原成分中一组结合于糖蛋白N-端的多聚糖。CCD广泛存在于多种植物性或(无脊椎)动物源性的过敏原中,如树花粉、野草花粉、牧草花粉、蔬菜、水果、坚果、种子食物、乳胶、蜂毒、某些寄生虫等,结构上的广泛相似性导至了含CCD的过敏原间交叉反应的频现,临床表现为无法解释的多种过敏原同时阳性。文献报道:CCD的存在造成体外过敏原检测中超过20%的检测结果假阳性,在青少年更高达35%。此外,一些常见的过敏原检测系统,如ImmunoCAP, 其检测系统本身的纤维素载体含有CCD,有可能直接导至出现假阳性结果。世界过敏组织《WAO-ARIA-GA2LEN共识:过敏的分子诊断的2020年更新版》指出:抗CCD抗体吸附剂可以减少与临床无关的交叉致敏,建议在样本稀释液中引入抗CCD抗体吸附剂以减少CCD的交叉反应。



蓝怡公司及AD-3000简介

蓝怡科技集团2000年创立于上海,是专注于体外诊断仪器和试剂的研发生产及服务的高端医疗设备制造商,产品涵盖高中低速生化、免疫发光、糖化、过敏原及最新一代灵龙流水线系统等IVD领域。

蓝怡科技集团研发的AD-3000全自动过敏原IgE抗体分析仪是一款采用酶联免疫法全自动检测IgE抗体的分析仪,该仪器能实现对tIGE和sIGE进行全定量检测。

AD-3000 全自动过敏原IgE抗体分析仪

(1)快速:12 分钟报告首个结果,90 个检测仅需 39 分钟,适合急诊检测,快速输出报告,避免患者久等,方便患者及时治疗。

(2)全自动定量:自动扫码、吸样、检测、报告结果。准确性高,性能强大,全程可实现无人值机。

(3)自由:单项/混合项独立检测,根据临床需求开展项目,并有利于动态观察治疗效果。

(4)操作简便:简单的日常维护;友好的操作界面;随时追加样本无需停机,大大节约检测时间。  

(5)检测项目全:可检测常见的吸入性和食入性过敏原,且可实现项目的自由组合。

① 曲霉菌+总IgE

② 哮喘过敏原联检7/8项:粉尘螨、屋尘螨、 猫皮屑 、狗皮屑、 烟曲霉、豚草花粉、蟑螂、 T IgE。

③ 哮喘过敏原联检13项:牛奶、蟹、虾 、花生 、鸡蛋白、粉尘螨、   屋尘螨、猫皮屑、狗皮屑、豚草花粉、烟曲霉、 蟑螂、 T IgE。

④ 混合项筛查:包括吸入性过敏原、食入性过敏原。


参考文献:

向上滑动阅览

[1]预防过敏,健康生活 林海日报 2022-07-08 21:50 

[2]邵洁 食物过敏定量检测的意义  中华临床免疫和变态反应杂志 2019-12-30 21:02

[3]李会强 过敏原特异性IgE抗体实验室检测及其临床应用 临床检验杂志 2021-02-01 17:00

[4] 刘恩梅等 IgE介导过敏反应的体外诊断产品和管理 中国儿童过敏原检测临床应用专家共识(2021版)[J].中华实用儿科临床杂志,2021,36(6):405-409.

[5]Zheng Yiwu过敏原特异性IgE定量检测的重要性,过敏科学 2021-09-18 11:06

[6] Clin Transl Allergy 2021;e12052

[7]J Allergy Clin Immunol Pract 2020;8:1592

[8]  IVD.NET 小桔灯网 2021-04-21 19:34


声明:
1、凡本网注明“来源:小桔灯网”的所有作品,均为本网合法拥有版权或有权使用的作品,转载需联系授权。
2、凡本网注明“来源:XXX(非小桔灯网)”的作品,均转载自其它媒体,转载目的在于传递更多信息,并不代表本网赞同其观点和对其真实性负责。其版权归原作者所有,如有侵权请联系删除。
3、所有再转载者需自行获得原作者授权并注明来源。

最新评论

关闭

官方推荐 上一条 /3 下一条

客服中心 搜索 洽谈合作
返回顶部