立即注册找回密码

QQ登录

只需一步,快速开始

微信登录

微信扫一扫,快速登录

搜索
小桔灯网 门户 资讯中心 盘点时刻 查看内容

史上最全肠癌靶向治疗、免疫治疗大盘点

2023-7-4 13:55| 编辑: 沙糖桔| 查看: 2635| 评论: 0|来源: 绘真医学

摘要: 结直肠癌每年导至全球数十万患者死亡,预计未来二十年发病率将上升。

结直肠癌每年导至全球数十万患者死亡,预计未来二十年发病率将上升。对于转移性患者,细胞毒性药物治疗选择仍然有限,生存率提升甚微。因此,重点已转向识别结直肠癌突变和开发靶向药物。本文基于转移性结直肠癌分子变异,回顾了最新治疗进展。


研究背景

在美国,结直肠癌(CRC)发病率和死亡率仍然较高,仅2023年,估计就有153000例新诊断病例和超过52000例死亡病例。近四分之一的患者在出现症状时已发生转移(mCRC),而另外20%的患者最初诊断为局部疾病,随后进展为IV期疾病。IV期疾病预示着预后很差,估计5年生存率仅为14%。虽然在过去几十年中,美国和全球所有分期的CRC生存率都有所提高,但mCRC生存率保持稳定,没有显著进展。因此,广泛了解mCRC的分子谱以及开发相关靶点,对于治疗进展和改善患者预后非常重要。本综述基于mCRC分子特征,回顾了最新的试验数据,有助于改善治疗选择。


EGFR抑制剂

EGFR在细胞信号通路中的作用及EGFR抑制剂

许多已知的人类肿瘤的繁殖是由表皮生长因子受体(EGFR)及随后的信号通路激活驱动的。激活配体与EGFR结合导至EGFR酪氨酸激酶磷酸化,触发参与细胞增殖和代谢的下游信号通路。EGFR涉及多条通路,包括磷脂酰肌醇3激酶(PI3K)/Akt/哺乳动物雷帕霉素靶标(mTOR)通路以及RAS/RAF/丝裂原活化蛋白激酶(MAPK)通路。这些通路的激活或失调或敏感反馈环的不平衡导至促进细胞存活、抗细胞凋亡、增殖、血管生成和转移潜力的基因转录。


西妥昔单抗和帕尼单抗是针对EGFR的单克隆抗体,用于治疗转移性结肠癌。西妥昔单抗是一种嵌合型IgG-1单克隆抗体,而帕尼单抗是一种重组人源化IgG-2κ型单克隆抗体,两者都可竞争性抑制EGFR细胞外配体,限制上述导至肿瘤发生的异常细胞信号通路。两者疗效相似,西妥昔单抗更容易导至过敏反应,风险比约为5.47。这种过敏反应可能继发于先前开发的针对西妥昔单抗重链Fab部分存在的半乳糖-α-1,3-半乳糖的IgE抗体。这种预先存在的IgE抗体在美国东南部较常见,被认为与区域暴露有关。


RAS突变状态与EGFR抑制剂疗效

在mCRC中,编码参与EGFR介导的细胞信号通路的蛋白的基因(特别是KRAS,NRAS和BRAF)突变与抗EGFR治疗缺乏反应有关。RAS基因家族突变导至蛋白表达,造成RAS/RAF/MAPK信号通路的不适当组成性激活,不太可能受到上游EGFR与激活配体相互作用受到抑制的影响。因此,检测这些突变非常重要,使这些突变携带者不进行无效治疗,避免潜在严重毒性和费用。


2008年,一项研究首次评估了EGFR抑制剂在mCRC中的应用,比较了西妥昔单抗与最佳支持治疗(表1)。作者发现,接受西妥昔单抗治疗的KRAS野生型肿瘤患者OS显著改善(9.5 vs 4.8个月; HR 0.55; 95% CI 0.41-0.74),而KRAS突变肿瘤患者的OS或PFS没有差异(表1)。随后有研究探索了EGFR抑制剂与细胞毒性化疗联用。

表1. 转移性结直肠癌关键临床试验,按肿瘤特征分类


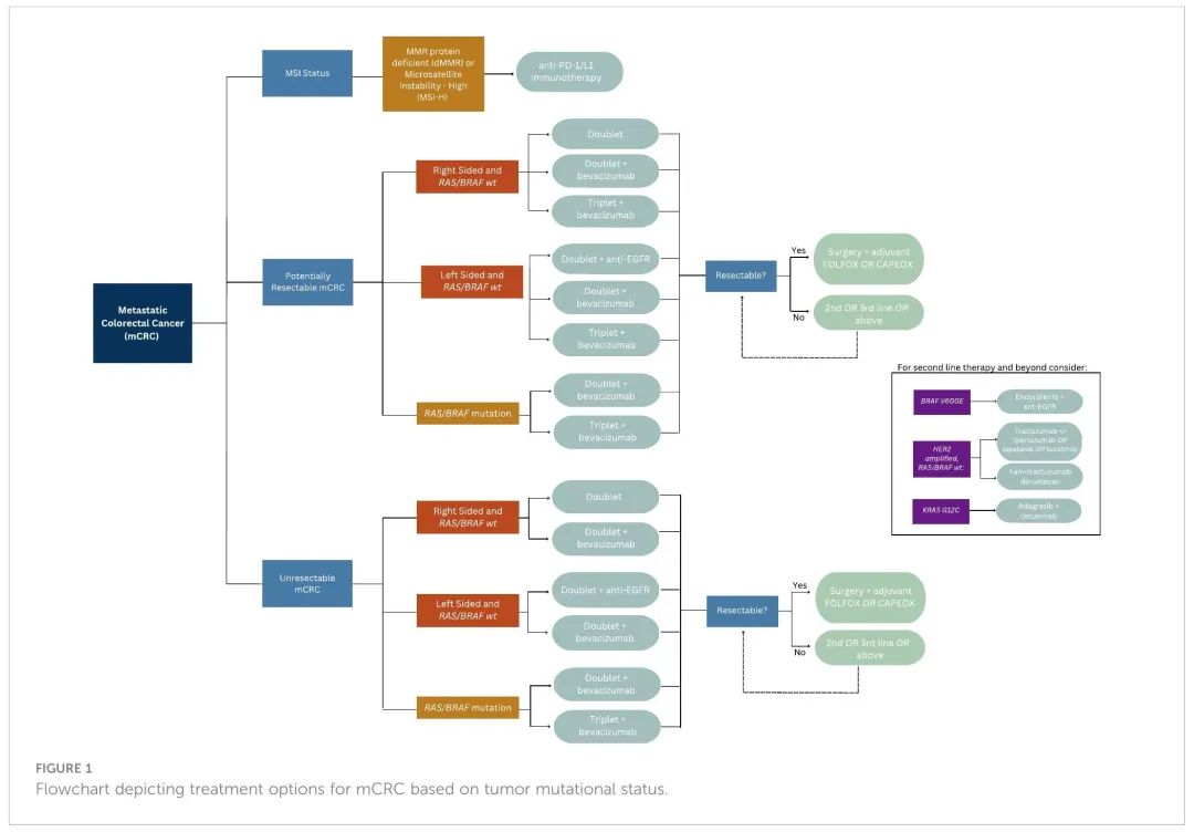
一项分析回顾了三项随机对照试验,比较了mCRC患者各治疗阶段化疗或最佳支持治疗联合或不联合帕尼单抗治疗的结局,得出的结论是,KRAS突变mCRC患者不太可能从EGFR抑制剂中获益(表1)。同样,CRYSTAL试验中,未经治疗的mCRC患者随机接受FOLFIRI联合或不联合西妥昔单抗治疗,亚组分析发现,与仅接受FOLFIRI治疗的患者相比,接受FOLFIRI和西妥昔单抗治疗的KRAS外显子2野生型肿瘤患者的中位PFS更长(9.9 vs 8.7个月; HR 0.68; 95% CI 0.50–0.94; p = 0.02)。对CRYSTAL试验数据的更新分析显示,接受西妥昔单抗治疗的患者总生存期(OS)更长(23.5 vs 20.0个月; p = 0.009),这种优势主要来自于RAS野生型肿瘤患者(HR 0.69; 95% CI 0.54-0.88RAS突变肿瘤患者未实现生存获益(1.05; 95% CI 0.86-1.28)。在III期PRIME试验中也观察到了类似的情况,该试验比较了FOLFOX联合或不联合帕尼单抗用于未经治疗的mCRC患者的疗效(表1)。接受FOLFOX加帕尼单抗的KRAS和NRAS野生型mCRC患者PFS(HR 0.72; 95% CI 0.58-0.90; p = 0.004)和OS(HR 0.77; 95% CI 0.64-0.94; p = 0.009)改善。重要的是,KRAS/NRAS突变患者PFS较差。这些结果反映了当前的临床实践,RAS野生型肿瘤患者采用抗EGFR治疗,而RAS突变肿瘤患者避免这类治疗,因为缺乏疗效或可能导至更糟糕的结果。图1展示了基于突变状态的推荐治疗方案。

图1. 转移性结直肠癌基于肿瘤突变状态的治疗方案流程图


原发性肿瘤位于哪一侧与EGFR抑制剂疗效

EGFR抑制剂疗效与原发性结肠肿瘤位于哪一侧相关。这被认为是肿瘤位于哪一侧替代不同累积分子亚型的结果。


一项多中心分析纳入了75 例RAS 和 BRAF 野生型mCRC患者,这些患者接受了西妥昔单抗单药,帕尼单抗单药或伊立替康加西妥昔单抗(任何治疗阶段)治疗,分析发现,右侧原发性肿瘤患者未观察到缓解,而左侧原发性肿瘤患者的缓解率为 41%(p = 0.003。左侧肿瘤患者的无进展生存期(PFS)(2.3 vs 6.6个月)也更长(HR 3.97; 95% CI 2.09–7.53; p < 0.0001)。


对具有里程碑意义的CRC试验进行回顾性分析,也发现了这一现象。在上面提到的患者随机分配接受FOLFIRI加西妥昔单抗或仅FOLFIRI治疗的CRYSTAL试验中,以及在比较FOLFIRI加西妥昔单抗与FOLFIRI加贝伐珠单抗的FIRE-3试验中,加用西妥昔单抗的RAS野生型左侧肿瘤患者客观缓解率(ORR)、PFS和OS较优,而右侧野生型肿瘤疗效甚微(表1)。CALGB/SWOG 80405显示,右侧CRC预后较差,此外,在接受西妥昔单抗联合化疗时,KRAS野生型右侧肿瘤相比KRAS野生型左侧肿瘤,中位OS明显更差(16.7个月(95% CI 13.1-19.4)vs 36个月(95% CI 32.6-40.3))(表1)。最近,设计了III期开放标签多中心PARADIGM试验,旨在评估对于RAS野生型mCRC,在调整后的FOLFOX6的基础上加用抗EGFR治疗或抗血管内皮生长因子(抗VEGF)治疗的优越性(表1)。研究发现,与贝伐珠单抗相比,接受帕尼单抗治疗的左侧肿瘤患者OS延长了3.6个月。


EGFR抑制剂和转为可切除疾病

EGFR抑制剂联合化疗还能提高RAS野生型mCRC患者肝转移灶切除可能性。在中国的一项随机试验中,化疗+西妥昔单抗治疗导至20/70例(29%)患者符合肝切除术条件,而在未接受西妥昔单抗治疗的患者中,有9例(13%)。西妥昔单抗组的R0切除率为25.7%,而未接受西妥昔单抗治疗的患者为7.4%(p <0.01)。此外,在西妥昔单抗组(46.6个月 vs 25.7个月; p = 0.007)和对照组(36.0 vs 19.6个月; p = 0.016)中,接受手术的患者中位OS优于未接受手术的患者。在II期VOLFI试验中,75%的潜在可切除的RAS野生型mCRC伴肝转移患者在接受FOLFOXIRI联合帕尼单抗后成功转为可切除疾病,而仅接受FOLFOXIRI的患者这一比例为36.4%。帕尼单抗组的ORR较高,两组的PFS和OS相似,帕尼单抗组的OS趋向于较优。


EGFR抑制剂在难治性疾病患者中的应用

对于KRAS/NRAS/BRAF野生型mCRC患者,如果在使用含EGFR抑制剂的治疗方案后疾病进展,通常不推荐后续方案含EGFR抑制剂。然而,如果这些患者的一线治疗方案未包括EGFR抑制剂,有证据表明在后续治疗中使用EGFR抑制剂可以带来获益。例如,一项III期试验纳入了在基于奥沙利铂和伊立替康的化疗后疾病进展的KRAS外显子2野生型肿瘤,比较了帕尼单抗单药治疗与最佳支持治疗。该试验显示,帕尼单抗组的OS较优,长出近3个月(10.0个月 vs 7.4个月; HR 0.73; 95% CI 0.57–0.93; p < 0.01)。然而,并非所有关于EGFR抑制剂治疗这类患者的研究都显示OS改善。研究20050181显示,在KRAS外显子2野生型mCRC患者中,与仅使用FOLFIRI相比,在FOLFIRI中加用帕尼单抗可改善中位PFS(6.7个月 vs 4.9个月; HR 0.82; 95% CI 0.69–1.10; p = 0.023),但OS无差异(中位14.5个月 vs 12.5个月; HR 0.92; 95% CI 0.78–1.10; p = 0.37)(表1)。EPIC试验比较了在一线氟嘧啶和奥沙利铂治疗进展的mCRC患者中,伊立替康加西妥昔单抗与仅伊立替康作为二线治疗的疗效,联合组的ORR和中位PFS均有显著较优(PFS 5.4 vs 2.6个月(95% CI 0.46-0.69),ORR 29.4% vs 5.0%(95% CI 4.04-17.40))。两组的中位OS在数值上没有显著差异,然而,研究后治疗分析表明,研究后接受西妥昔单抗治疗的患者OS优于接受后续治疗不含西妥昔单抗的患者或未接受后续治疗的患者。重要的是,联合组的生活质量提高,包括身体功能、恶心、呕吐、食欲不振和疼痛改善。


哪种化疗方案与EGFR抑制剂联用

对于未经治疗的RAS野生型mCRC患者,基于奥沙利铂的化疗方案是否会降低西妥昔单抗的疗效,数据相互矛盾。II期OPUS试验显示,在KRAS外显子2野生型mCRC患者中,一线接受FOLFOX加西妥昔单抗的患者相比仅接受FOLFOX的患者,OS优势不显著(22.8个月 vs 18.5个月; HR 0.85; p = 0.39)。在III期MRC COIN试验中也观察到将西妥昔单抗加入基于奥沙利铂的方案缺乏生存获益,在KRAS野生型mCRC或局部晚期疾病患者中,西妥昔单抗和FOLFOX或CAPEOX治疗的OS相对于仅化疗没有更长(17.9个月 vs 17.0个月; HR 1.04; 95% CI 0.87–1.23; p = 0.67)。然而,该试验的亚组分析表明,接受FOLFOX而不是CAPEOX治疗的患者可能获益。


与上述发现相反,III期TAILOR试验显示,在未经治疗的RAS野生型mCRC患者中,接受西妥昔单抗联合FOLFOX治疗的患者PFS(9.2 vs 7.4个月; p = 0.004)、OS(20.7 vs 17.8个月; p = 0.02)和ORR(61.1% vs 39.5%; p < 0.001)优于仅接受FOLFOX治疗的患者。上面讨论的PARADIGM试验的结果也是如此,在RAS野生型左侧肿瘤中,在基于奥沙利铂的治疗中加入帕尼单抗,OS显著改善。鉴于这些好坏参半的结果,推荐在RAS野生型左侧肿瘤中,采用抗EGFR治疗联合基于伊立替康或奥沙利铂的化疗,选择基于患者的合并症和副作用。


EGFR抑制剂对BRAF突变患者的疗效

BRAF编码一种蛋白质,在EGFR下游RAS信号通路中起作用,发生突变时,组成性激活。因此,仅上游EGFR抑制不能防止由BRAF突变介导的异常信号传导。BRAF V600E突变导至MAPK不适当激活,与RAS无关。这些通路的异常调节总是与致癌作用有关。鉴于这种下游效应,在RAS野生型、BRAF突变的CRC中,抑制EGFR作用较小。


大约5%至9%的mCRC患者携带BRAF V600E突变,通常不与RAS突变共存。在上述PRIME试验以及COIN试验的亚组分析中,未发现BRAF突变可预测未经治疗的mCRC患者对化疗和EGFR抑制剂联合治疗的反应。一项荟萃分析纳入了463例BRAF突变mCRC患者,来自9项III期试验和1项II期试验,得出的结论是,加用EGFR抑制剂并不能改善PFS(HR 0.88; 95% CI 0.67–1.14; p = 0.33)或OS(HR 0.91; 95% CI 0.62–1.34; p = 0.63)。一项荟萃分析纳入了七项随机对照试验(RCT),发现EGFR抑制剂并未改善BRAF突变患者的PFS(HR 0.86; 95% CI 0.61–1.21)或OS(HR 0.97; 95% CI 0.67–1.41)。因此,BRAF突变患者使用抗EGFR治疗缺乏疗效或疗效甚微。


VEGF抑制剂

VEGF在细胞信号通路中的作用

血管内皮生长因子(VEGF)是一种蛋白质,在与内皮细胞表面的 VEGF受体 1 和 2 结合后,通过促进内皮细胞的通透性、存活和增殖来促进肿瘤血管生成。VEGF在大多数人类恶性肿瘤中表达,而在正常生理血管生成中几乎没有作用。贝伐珠单抗是一种针对循环VEGF-A的人源化单克隆抗体,可以抑制VEGF活性,已成为mCRC的主要辅助疗法。


一线治疗含贝伐珠单抗

几项试验探索了在化疗中加入贝伐珠单抗对未经治疗的mCRC患者的疗效,显示出不同的结果。对几项关于未经治疗的mCRC患者的II期试验进行汇总分析,发现在5-氟脲嘧啶(5-FU)/亚叶酸钙联合或不联合伊立替康中加入贝伐珠单抗可延长OS。对这些试验结果的综合分析表明,与5-FU/亚叶酸钙或伊立替康不联合贝伐珠单抗相比,在5-FU/亚叶酸钙中添加贝伐珠单抗可改善中位OS17.9 vs 14.6个月; p = 0.008)。AVEX试验显示,在70岁及以上未经治疗的mCRC患者中,与仅使用卡培他滨相比,卡培他滨加贝伐珠单抗可延长PFS9.1个月 vs 5.1个月; HR 0.53; 95% CI 0.41–0.69; p < 0.0001)。


哪种化疗方案与贝伐珠单抗联用

一项荟萃分析纳入了来自6项RCT的3060例患者,一线化疗加贝伐珠单抗的PFS(HR 0.72;95% CI 0.66-0.78; p < 0.00001)和OS(HR 0.84; 95% CI 0.77–0.91; p < 0.00001)优于仅化疗。然而,亚组分析发现,这种优势主要局限于接受基于伊立替康的方案的患者。SEER分析也反映了这一结果,在基于奥沙利铂的化疗中加入贝伐珠单抗,OS并未改善,但接受伊立替康的患者OS得到改善。此外,在一项大型III期试验中,在未经治疗的mCRC患者中,在基于奥沙利铂的化疗中加入贝伐珠单抗将PFS延长了1.4个月,OS未延长(HR 0.83; 97.5% CI 0.72-0.95; p = 0.0023),亚组分析表明,接受CAPEOX(而不是FOLFOX)的患者最有可能获得这种益处。迄今为止,还没有试验比较FOLFIRI与FOLFIRI加贝伐珠单抗或FOLFOXIRI与FOLFOXIRI加贝伐珠单抗。尽管有上述结果,但临床实践优先在没有使用禁忌症的RAS突变或右侧RAS野生型转移性结肠癌患者中使用贝伐珠单抗。


贝伐珠单抗和转为可切除疾病

很少有试验探索贝伐珠单抗用于围手术期治疗。BECOME试验专门评估了在不可切除仅肝转移mCRC患者中,贝伐珠单抗联合FOLFOX治疗使不可切除mCRC转为可切除疾病的作用。该试验发现,在FOLFOX中加入贝伐珠单抗提高了患者R0肝切除术的比例(22.3% vs 5.8%; p < 0.01。多国II期OLIVIA试验旨在评估在最初确定为不可切除肝转移的患者中,将贝伐珠单抗与FOLFOX或FOLFOXIRI联用是否可以促进寡转移切除。FOLFOXIRI联合贝伐珠单抗的ORR(81% (95% CI 65-91) vs 62% (95% CI 45-77))、切除率(61% (95% CI 45-76) vs 49% (95% CI 32-65))、R0切除率(49% vs 23%)和中位PFS(18.6 (95% CI 12.9-22.3) vs 11.5个月(95% CI 9.6-13.6))优于贝伐珠单抗联合FOLFOX。这些缓解率以≥3级的高级别不良事件为代价,包括中性粒细胞减少(50% vs 35%)、发热性中性粒细胞减少(13% vs 8%)和腹泻(30% vs 14%)。


HEPATICA试验评估了mCRC肝转移切除术后CAPEOX联合或不联合贝伐珠单抗的DFS 。不幸的是,由于入组率低和随后的研究结束,无法得出具有统计学意义的结论。然而,接受CAPEOX和贝伐珠单抗的患者生活质量相关分数高于仅接受CAPEOX的患者。


贝伐珠单抗作为维持治疗

几项大型试验评估了使用基于化疗的方案实现疾病稳定后,给予贝伐珠单抗的效用,结果相互矛盾。CAIRO3试验分析了CAPEOX和贝伐珠单抗一线治疗后至少疾病稳定的mCRC患者,被分配接受卡培他滨加贝伐珠单抗维持治疗或观察。两组患者在进展后均接受CAPEOX加贝伐珠单抗治疗,直到疾病进一步进展。研究发现,与观察组相比,卡培他滨加贝伐珠单抗维持治疗组的第二次进展时间有所改善(8.5 vs 11.7个月; HR 0.67; 95% CI 0.56–0.81; p < 0.0001)。未观察到OS有显著差异,尽管卡培他滨加贝伐珠单抗维持治疗组的OS趋向较优。AIO 0207试验显示,贝伐珠单抗单药组的首次进展时间不劣于氟尿嘧啶加贝伐珠单抗组(HR 1.08; 95% CI 0.85–1.37; p = 0.53)。此外,该研究表明,在既往接受过基于奥沙利铂的化疗加贝伐珠单抗诱导治疗的患者中,未接受维持治疗比贝伐珠单抗或氟尿嘧啶加贝伐珠单抗维持治疗差。


上面提到的支持贝伐珠单抗维持治疗的数据与PRODIGE9的结果相冲突,PRODIGE9显示,在最初接受FOLFIRI和贝伐珠单抗治疗的患者中,与不进行维持治疗相比,贝伐珠单抗没有改善肿瘤控制持续时间(15.08 vs 14.98个月HR 1.09; 95% CI 0.87-1.37)、PFS(9.20 vs 8.90个月; HR 0.92; 95% CI 0.76–1.10)或OS(21.65 vs 21.98 个月; HR 1.05; 95% CI 0.86–1.28)。同样,SAKK 41/06试验发现,在既往接受过化疗加贝伐珠单抗治疗的患者中,比较贝伐珠单抗维持治疗与无维持治疗,在进展时间上没有达到非劣效性(4.1 vs 2.9 个月; HR 0.74; 95% CI 0.58–0.96)。


GERCOR DREAM; OPTIMOX3试验比较了贝伐珠单抗与贝伐珠单抗加厄洛替尼(EGFR抑制剂)维持治疗。维持治疗的中位PFS没有显著差异,但倾向于使用两种药物(5.4 vs 4.9个月;分层HR 0.81; 95% CI 0.66–1.01; p = 0.059),接受贝伐珠单抗和厄洛替尼维持治疗的患者中位OS更长(24.9 vs 22.1个月; 分层HR 0.79; 95% CI 0.63–0.99; p = 0.036)。然而,接受贝伐珠单抗加厄洛替尼的患者中有21%发生3-4级不良反应,而仅接受贝伐珠单抗的患者为0%。由于在非治愈性疾病情况下这种联合用药的不良反应显著增加,厄洛替尼不常规用于维持治疗。在临床实践中,主要基于CAIRO3研究,降级化疗加贝伐珠单抗作为维持治疗安全有效。


贝伐珠单抗在难治性疾病患者中的应用

化疗进展后通常不推荐使用贝伐珠单抗单药治疗,因为与化疗或化疗加贝伐珠单抗相比,疗效较差。几项试验评估了贝伐珠单抗联合化疗对一线化疗进展的mCRC患者的疗效。在ML18147试验中,一线化疗和贝伐珠单抗治疗进展的mCRC患者被随机分配接受其他化疗方案联合或不联合贝伐珠单抗治疗。接受贝伐珠单抗治疗的患者OS显著较长(11.2个月 vs 9.8个月; HR 0.81; 95% CI 0.69–0.94; p = 0.0062。在BEBYP试验中还观察到,在含有贝伐珠单抗的方案进展后,二线继续使用贝伐珠单抗联合不同的化疗方案带来获益,继续使用含有贝伐珠单抗的方案的患者PFS更长(6.8个月 vs 5.0个月; HR 0.70; 95% CI 0.52–0.95; p = 0.001。此外,E3200研究的重点是对于一线接受不包括贝伐珠单抗的基于伊立替康的治疗后进展的mCRC患者,二线在FOLFOX中加入贝伐珠单抗的表现。二线接受FOLFOX加贝伐珠单抗治疗的患者中位OS优于单使用FOLFOX的患者(12.9个月 vs 10.8个月; HR 0.75; p = 0.0011)。回顾性和观察性分析也发现,一线含贝伐珠单抗的方案治疗进展后,继续使用贝伐珠单抗带来生存获益。


阿柏西普

阿柏西普是一种重组蛋白,通过阻止VEGF-A、B和胎盘生长因子激活VEGF受体来抑制血管生成。III期VELOUR试验评估了该新药与FOLFIRI联合用于先前接受基于奥沙利铂的化疗后疾病进展的mCRC患者。接受FOLFIRI和阿柏西普治疗的患者OS长于单FOLFIRI治疗患者(13.5个月 vs 12.1个月; HR 0.82; 95% CI 0.71–0.94; p = 0.003。总体而言,临床实践倾向于在这种情况下使用贝伐珠单抗,因为其毒性较低,成本较低。


雷莫西尤单抗

雷莫西尤单抗是一种针对VEGF受体2细胞外部分的人IgG-1单克隆抗体,有研究评估了其联合细胞毒性药物用于化疗难治性患者。在III期RAISE试验中,使用FOLFOX和贝伐珠单抗治疗后疾病进展的mCRC患者被随机分配接受FOLFIRI联合或不联合雷莫西尤单抗治疗。雷莫西尤单抗组的OS更长(13.3个月 vs 11.7个月; HR 0.84; 95% CI 0.73–0.98; p = 0.02),尽管雷莫西尤单抗组更高比例的患者停止治疗(11.5% vs 4.5%),最常继发于中性粒细胞减少,血小板减少症,口腔炎和腹泻。基于该研究结果,对于先前未接受过基于伊立替康的治疗的难治性mCRC患者,或可考虑将雷莫西尤单抗与伊立替康或FOLFIRI联用。然而,在临床上,贝伐珠单抗仍然使用最多。


瑞戈非尼

瑞戈非尼是一种多靶点酪氨酸激酶抑制剂(TKI),可阻断配体与 VEGF、PDGF、BRAF、KIT 和 RET 的相互作用,研究主要评估了其用于难治性mCRC患者。其广泛的受体影响调节参与血管生成、细胞生长、分化和存活的下游通路。CORRECT试验评估了瑞戈非尼或安慰剂用于多线化疗进展的难治性mCRC患者(表1)。该研究表明,接受瑞戈非尼治疗的患者OS较长(6.4个月 vs 5.0个月; HR 0.77; 95% CI 0.64–0.94; p = 0.005。在亚洲进行的CONCUR试验观察到了类似的结局,在难治性患者中,与安慰剂相比,瑞戈非尼延长了OS(8.8个月 vs 6.3个月; HR 0.55; 95% CI 0.40–0.77; p < 0.001。在该试验中,手足皮肤反应是最常见的3级或以上不良反应,瑞戈非尼组发生率为17%。其他不太常见的3级或以上不良反应包括疲劳,高血压,腹泻,皮疹/脱屑。ReDos试验利用瑞戈非尼剂量递增来在保持疗效的同时减轻毒性,然而,不良事件仍然显著。基于这两项试验结果,瑞戈非尼或可作为化疗后疾病进展的mCRC患者的治疗方案,但在治疗期间需要仔细监测其副作用。


呋喹替尼

呋喹替尼是一种高选择性的TKI,可阻断VEGFR-1、VEGFR-2和VEGFR-3,最近在III期FRESCO 2试验中得到评估,该试验将经治难治性mCRC患者随机分组(表1)。允许患者既往接受过曲氟尿苷/替吡嘧啶和/或瑞戈非尼(中位5线治疗),进行最佳支持治疗联合或不联合呋喹替尼治疗。接受呋喹替尼治疗的患者OS(7.4个月 vs 4.8个月; HR 0.66; 95% CI 0.55–0.80; p < 0.001) 和 PFS(3.7 vs 1.8 个月; HR 0.32;95% CI 0.27–0.39; p < 0.001)较长。呋喹替尼组3级或以上不良反应的发生率为62.7%,而安慰剂组为50.4%。以下副作用发生率高于5%:手足综合征,虚弱和高血压。重要的是,97%的入组患者既往接受过贝伐珠单抗治疗。呋喹替尼可在其他VEGF抑制剂(包括贝伐珠单抗和瑞戈非尼)治疗进展后使用。


EGFR抑制剂vs贝伐珠单抗

RAS突变状态和肿瘤位于哪一侧影响贝伐珠单抗和EGFR抑制剂一线治疗的疗效。如前所述,在CALGB/SWOG 80405试验中,KRAS外显子2野生型mCRC患者一线化疗(FOLFOX或FOLFIRI)+西妥昔单抗vs贝伐珠单抗的OS没有显著差异30.0 vs 29.0个月; HR 0.88; 95% CI 0.77–1.01; p = 0.08)。然而,RAS野生型右侧mCRC患者一线贝伐珠单抗治疗的OS趋向于长于西妥昔单抗治疗患者(HR 1.36; 95% CI 0.93–1.99; p = 0.10。相反,RAS野生型左侧原发性肿瘤患者西妥昔单抗治疗的OS显著长于贝伐珠单抗治疗患者(HR 0.77; 95% CI 0.59–0.99; p = 0.04)。


相比之下,FIRE-3试验发现,在KRAS外显子2野生型mCRC患者中,一线接受FOLFIRI加西妥昔单抗治疗的患者OS长于接受FOLFIRI加贝伐珠单抗治疗的患者(28.7个月 vs 25.0个月; HR 0.77; 95% CI 0.62–0.96; p = 0.017。然而,该试验缺乏第三方审核和二线治疗给药率较低。在II期PEAK试验中也观察到EGFR抑制剂疗效较优,与接受FOLFOX和贝伐珠单抗的患者相比,接受FOLFOX联合帕尼单抗的RAS野生型患者的PFS更长(12.8个月 vs 10.1个月; HR 0.68; 95% CI 0.48–0.96; p = 0.029,尽管样本量较小限制了其普遍性。上文提到的最近的PARADIGM试验比较了RAS野生型mCRC患者一线FOLFOX加帕尼单抗与FOLFOX加贝伐珠单抗的疗效,结果显示,使用帕尼单抗的左侧肿瘤患者OS较长(37.9个月 vs 34.3个月; HR 0.82; 95% CI 0.68–0.99; p = 0.031)。


缺乏比较贝伐珠单抗和EGFR抑制剂用于二线治疗的数据。II期SPIRITT试验显示,在一线基于奥沙利铂的化疗和贝伐珠单抗治疗进展的KRAS野生型mCRC患者中,FOLFIRI联合帕尼单抗治疗的PFS并没有长于FOLFIRI联合贝伐珠单抗(7.7个月vs 9.2个月;HR 1.01;95%CI 0.68-1.50;p=0.97)。


EGFR和VEGF抑制剂联合治疗

临床前研究表明了EGFR和VEGF抑制剂联合治疗的疗效,在小鼠模型中发现生存改善和肿瘤抑制。基于这些发现,以及证据表明在细胞毒性药物治疗中加入EGFR或VEGF抑制剂的益处,有研究探索了EGFR和VEGF抑制剂联合治疗在转移性患者中的效用。


III期PACCE试验中评估了mCRC(所有KRAS突变亚型)患者一线化疗加入贝伐珠单抗和帕尼单抗。患者接受化疗和贝伐珠单抗联合或不联合帕尼单抗治疗。加用帕尼单抗导至更高的毒性和更短的PFS(10.0 vs 11.4个月; HR 1.27; 95% CI 1.06–1.52),与KRAS突变状态无关。CAIRO2试验得出了类似的结论,在CAPEOX加贝伐珠单抗的基础上加用西妥昔单抗,3-4级毒性发生率更高(81% vs 72%; p = 0.03),PFS更短(9.4个月 vs 10.7个月; HR 1.22; 95% CI 1.04–1.43)。KRAS野生型肿瘤患者的PFS无差异。


相比之下,随机II期BOND-2研究探索了西妥昔单抗和贝伐珠单抗在伊立替康难治性mCRC中的应用。该研究表明,在该患者群体中,与单使用西妥昔单抗和贝伐珠单抗相比,西妥昔单抗和贝伐珠单抗联合伊立替康具有较优的进展时间(7.3 vs 4.9个月)、缓解率(37% vs 20%)和OS(14.5 vs 11.4个月),且没有意外或较高的毒性发生率。


鉴于PACCE和CAIRO2试验中患者不良反应,以及缺乏疗效,不推荐在同一治疗阶段将这两类药物联用。


BRAF抑制剂

BRAF V600E突变阳性疾病非一线治疗

BRAF抑制剂相关研究主要探索了其用于二线或以上治疗。BEACON试验纳入了一线或二线治疗进展的BRAF V600E突变mCRC患者,比较了三联治疗康奈非尼(BRAF抑制剂)+比美替尼(MEK抑制剂)+西妥昔单抗vs双联治疗康奈非尼+西妥昔单抗vs西妥昔单抗+伊立替康或FOLFIRI的疗效(表1)。三联或双联治疗的OS优于西妥昔单抗+伊立替康或FOLFIRI(分别为9.3 vs 9.3 vs 5.9个月)。三联治疗患者3级不良反应发生率高于双联治疗患者(58% vs 50%。因此,为了在保持疗效的同时限制毒性,推荐双联治疗(康奈非尼+西妥昔单抗或帕尼单抗)。


评估了伊立替康加西妥昔单抗和维莫非尼(BRAF抑制剂)用于难治性患者,发现与伊立替康加西妥昔单抗相比,PFS和疾病控制率有所改善。为了减轻EGFR介导的MAPK信号通路的适应性反馈再激活,在BRAF V600E突变阳性mCRC患者中,探索了达拉非尼(BRAF抑制剂)、帕尼单抗和曲美替尼(MEK抑制剂)的不同组合,缓解率各不相同。三药联合的缓解率最高(21%,但尚未被确立为标准治疗方案。


BRAF抑制剂用于一线治疗

由于BRAF突变mCRC标准一线治疗的OS显著较差且缓解有限,评估BRAF抑制剂用于BRAF V600E 突变mCRC患者一线全身治疗的研究正在进行中。3期BREAKWATER试验(NCT040607421)探索了康奈非尼、西妥昔单抗和FOLFIRI或FOLFOX在未经治疗的BRAF V600E突变mCRC患者中的有效性和安全性。此外,2期SEAMARK试验(NCT05217446)比较了康奈非尼、西妥昔单抗和帕博利珠单抗(PD-1抑制剂)联合治疗与帕博利珠单抗单药治疗对未经治疗的缺陷错配修复(dMMR)和BRAF V600E突变的mCRC患者的疗效。两项试验的结果仍在等待中。


抗HER2治疗

CRC中的HER2

人表皮生长因子受体2(HER2)由原癌基因ErbB2(也称为HER2)编码,与EGFR属于同一信号激酶受体家族。HER2与EGFR家族其他成员的二聚化导至几条下游信号通路激活,包括RAS/RAF/ERK、PI3K/AKT/mTOR和JAK/STAT3。HER2扩增或过表达在CRC中不常见,发生率约为3%至5%,但在RAS/BRAF野生型肿瘤中发生率较高。HER2已成为CRC靶向治疗的最新研究领域之一。HER2扩增或过表达可能导至RAS/BRAF野生型mCRC患者对EGFR抑制剂治疗耐药。HER2表达或扩增的预后价值尚不明确,但已有相关研究。具体而言,在一组治疗方案含EGFR抑制剂的RAS/BRAF野生型mCRC患者中,HER2扩增患者的中位PFS短于HER2未扩增患者(2.8个月 vs 8.1个月; HR 7.05; 95% CI 3.4–14.9; p < 0.001。目前,通常推荐HER2靶向治疗用于全身细胞毒性药物治疗后疾病进展的HER2扩增mCRC患者,只有不适合进行细胞毒性药物治疗的患者,才考虑用作一线治疗。


基于曲妥珠单抗的治疗

两项篮子研究探索了两种HER2单抗曲妥珠单抗和帕妥珠单抗联合治疗HER2扩增癌症患者。在MyPathway研究中,57例难治性HER2扩增mCRC患者的ORR为23.1%(95% CI 18.1%-28.7%),DCR为44.2%(95% CI 38.1%-50.5%,在TAPUR研究中,28例患者的ORR为14%(90% CI 4%-33%),DCR为50%(90% CI 36%-60%。3级或4级AE有限,MyPathway研究中多达37%的患者发生3级AE,TAPUR研究中2例患者发生3级AE。


也有研究评估了曲妥珠单抗与其他几种药物联合使用。II期HERACLES试验纳入了27例难治性HER2阳性KRAS野生型mCRC患者,接受曲妥珠单抗加口服酪氨酸激酶抑制剂拉帕替尼靶向EGFR1和HER2)治疗(表1)。近三分之一的患者获得客观缓解(30% 95% CI 14%–50%),22%的患者出现 3 级 AE,没有任何 4 级事件 。此外,II期DESTINY-CRC01试验探索了德曲妥珠单抗一种抗体-药物偶联物,由抗HER2抗体通过可裂解四肽连接子与拓扑异构酶I抑制剂连接组成)的疗效。78例难治性HER2表达、BRAF V600E和RAS野生型mCRC患者根据HER2表达分为3组。仅在肿瘤HER2高表达(IHC3+或IHC2+/ISH+)的患者中观察到缓解,ORR为45.3%(95% CI 31.6%-59.6%),PFS为6.9个月(95% CI 4.1-8.7个月)。重要的是,缓解与先前是否接受过HER2靶向治疗无关。不幸的是,65.1%的受试者出现3级或以上AE,9%的患者出现危及生命的间质性肺疾病,其中3例死亡。


最近,MOUNTAINEER试验评估了曲妥珠单抗联合HER2选择性酪氨酸激酶抑制剂图卡替尼治疗(表1)。超过100例难治性HER2阳性RAS野生型mCRC患者被分配接受曲妥珠单抗加图卡替尼或图卡替尼单药治疗,进展时允许交叉到联合治疗组。84例患者接受了曲妥珠单抗和图卡替尼治疗,ORR为38.1%,中位缓解持续时间为12.4个月,中位PFS为8.2个月,中位OS为24.1个月。图卡替尼单药治疗的客观缓解率仅为3%,由于广泛交叉到联合治疗组,没有报告PFS或OS。与其他HER2靶向疗法相比,该方案副作用较低,3级事件较少,只有5例患者因不良反应而停止治疗,并且没有与治疗相关的死亡。基于这些结果,FDA加速批准该联合方案用于难治性mCRC。III期MOUNTAINEER-03试验(NCT05253651)正在进行中,该试验比较了曲妥珠单抗加FOLFOX vs FOLFOX vs FOLFOX加贝伐珠单抗 vs FOLFOX加西妥昔单抗用于未经治疗的HER2阳性mCRC患者。


KRAS G12C

随着研究表明,KRAS突变CRC使用EGFR抑制剂疗效不佳,如果可能的话,在开始全身治疗之前通过NGS检测RAS突变已成为标准实践。约一半的CRC携带KRAS突变,不同的KRAS突变频率不同,多项研究表明与预后较差相关。


KRASG12C突变在转移性CRC中的发生率约为3%,与其他KRAS突变CRC相比,OS较差,短多达10个月。然而,最近发现,该突变是CRC等癌种全身治疗的宝贵靶标。2021 年发表的II 期单臂试验CodeBreaK100探索了不可逆的 KRASG12C 蛋白抑制剂索托雷塞用于治疗携带KRASG12C 突变的实体瘤,包括 62 名既往接受过 5-FU、奥沙利铂和伊立替康治疗的 CRC 患者。在CRC队列中,9.7%的患者获得客观缓解,没有达到主要终点20%的客观缓解率。


与其他癌种(如非小细胞肺癌)相比,CRC缓解率较低,与几个因素有关,包括上游基础受体酪氨酸激酶激活干扰KRASG12C抑制剂和KRAS抑制导至MAPK信号通路反馈抑制。然而,与临床最相关的是高水平EGFR信号通路导至下游KRASG12C激活。因此,假设同时抑制EGFR和KRAS G12C能够克服对抗EGFR抗体的继发性耐药,增加细胞死亡率,KRAS CRC细胞系分析证实了这一假设。这一概念导至了KRYSTAL-1试验,该1-2期开放标签非随机试验纳入了KRAS G12C突变CRC患者接受阿达格拉西布一种口服KRAS G12C蛋白小分子抑制剂单药或联合西妥昔单抗治疗(表1)。联合治疗的缓解率(46% vs 19%)、中位缓解持续时间(7.6 vs 4.3个月)和中位PFS(6.9 vs 5.6个月)显著较优,3级或4级治疗相关不良事件发生率较低。此外,目前正在进行的II期临床试验CodeBreaK 101,子方案H正在探索将索托雷塞与帕尼单抗联用表1)。携带该突变的患者后线有效的治疗选择有限,KRAS G12C抑制剂联合EGFR抑制剂似乎是的一种有希望的后线治疗选择,可改善ORR和PFS。


dMMR/MSI-H

免疫检查点抑制剂的出现及其在错配修复缺陷(dMMR)肿瘤中的应用不仅显著改善了治疗效果,而且显著改善了约15%的CRC患者的生活质量。错配修复基因包括MLH1、MSH2、MSH6和PMS2,其修复DNA复制过程中的错误,例如不正确的碱基配对,缺失或插入。高达80%的病例是散发的,继发于表观遗传学因素,DNA或DNA启动子区域缺乏甲基化或过度甲基化。这与MMR基因胚系突变相反,可见于dMMR遗传形式,导至基因表达缺失,如Lynch综合征中所见。MMR缺陷导至肿瘤细胞DNA中大量错误积累,形成重复核苷酸碱基的微卫星,这可能导至负责细胞增殖的DNA启动子的显著异常,因此称为微卫星高度不稳定(MSI-H)。


免疫疗法,特别抗PD-1单抗,在mCRC中的应用首先用于难治性患者。2015,一项 II 期研究纳入了难治性 dMMR mCRC、dMMR转移性非结直肠和MMR正常(pMMR)mCRC 患者接受帕博利珠单抗单药治疗,10mg/kg,每2 周一次,dMMR mCRC患者的DCR为89%,ORR为50%,而pMMR患者的DCR为16%,ORR为0%。治疗持续近6个月内,dMMR组PFS和OS未达到,而pMMR组的PFS和OS分别为2.3个月和7.6个月。基于这些结果,研究者启动了II期开放标签多中心KEYNOTE 164试验(表1,2)。在该研究中,给予难治性dMMR mCRC患者帕博利珠单抗治疗,200mg,每3周一次。≥2线治疗(队列A)或≥1线治疗(队列B)患者的ORR均为33%,队列A的中位OS为31.4个月(95% CI 21.4-8.1个月),队列B的中位OS未达到(95% CI 19.2-未达到),中位随访时间31.3个月。主要基于这些结果,FDA批准帕博利珠单抗用于先前细胞毒性化疗进展的dMMR或MSI-H疾病患者

表2. MSI-H或dMMR转移性患者的治疗


类似地,PD-1抑制剂纳武利尤单抗在同年获得快速批准,基于CheckMate 142试验中其用于难治性dMMR或MSI-H mCRC的表现,此外,次年,纳武利尤单抗联合伊匹木单抗CTLA-4抑制剂)治疗获批(表1,2)。在这项II期非随机多队列研究中,给予进展性dMMR mCRC患者纳武利尤单抗3mg/kg,每3周一次和伊匹木单抗1mg/kg,共4剂,随后纳武利尤单抗3mg/kg,每2周一次,直到疾病进展,死亡或出现不可接受的毒性,或纳武利尤单抗单药3mg/kg,每2周一次。首先分析和报告了纳武利尤单抗单药治疗组的结果,在中位随访12个月时,74例患者中,69%(95% CI 57-79)疾病控制时间为12周或以上,31.1%(CI 20.8-42.9)获得客观缓解。在纳武利尤单抗和伊匹木单抗治疗双药组中,报告了4年的随访。中位随访50.9个月时,65%的患者实现OR(95% CI 55%-73%),81%的患者疾病控制≥12周(95% CI 72%-87%)。虽然中位PFS和OS未达到,但48个月PFS和OS率分别为53%(95% CI 43-62)和71%(95% CI 61-78)。值得注意的是,CheckMate 142分析中提到的缓解与PD-L1状态,BRAF或KRAS状态无关。虽然尚未对检查点抑制剂双药与单药治疗进行直接比较,但在难治性患者中的应用必须权衡风险和益处,因为联合治疗的免疫相关毒性发生率较高。


重要的是,研究发现,在mCRC中,与一线细胞毒性化疗相比,早期识别MSI-H/dMMR肿瘤,进行一线免疫治疗带来获益。首先,III期开放标签随机试验评估了帕博利珠单抗单药治疗,将未经治疗的dMMR/MSI-H mCRC患者随机分配接受帕博利珠单抗200mg每3周一次或5-FU联合奥沙利铂或伊立替康标准化疗。值得注意的是,在疾病进展后允许转为使用帕博利珠单抗。中位随访32.4个月时,帕博利珠单抗组的ORR为43.8%,化疗组为33.1%。帕博利珠单抗组的PFS显著长于化疗组,分别为16.5个月和8.2个月(HR 0.6,95% CI 0.95 0.45-0.80)。在达到完全或部分缓解的患者中,帕博利珠单抗组83%的患者在24个月时持续缓解,而化疗组为35%。重要的是,帕博利珠单抗组3-5级不良事件发生率低于标准化疗组(22% vs 66%),且改善了与健康相关的生活质量。使用帕博利珠单抗有OS较优的趋势,但由于化疗组60%的患者转而使用帕博利珠单抗,这一结果具有偏差。基于这些结果,ASCO 2022指南推荐,如果符合条件,应予以dMMR mCRC患者帕博利珠单抗单药作为一线治疗 。


CheckMate 142的一项亚组分析纳入了45名初治MSI-H/dMMR mCRC患者。这些患者接受纳武利尤单抗3mg/kg每2周一次加伊匹木单抗1mg/kg每6周一次治疗,两种药物均持续使用,直至疾病进展。中位随访29个月时,疾病控制率为84%(95% CI 70.5 vs 93.5),ORR为69%(95% CI 53-82),13%的患者完全缓解。中位PFS和OS未达到。基于这些结果,可考虑纳武利尤单抗联合或不联合伊匹木单抗作为dMMR/MSI-H mCRC患者的一线治疗选择,然而,帕博利珠单抗仍然是优选方案。


正在积极研究免疫疗法用于转移性、化疗难治性、微卫星稳定(MSS)疾病患者。早期研究表明,多激酶抑制剂瑞戈非尼联合免疫治疗可带来客观缓解,PFS和OS改善。表3比较了已完成的这类联合疗法I期和II期研究以及botensilimab(新型CTLA-4抗体)联合balstilimab(新型PD-1单抗)Ia/Ib期研究。

表3. 免疫疗法用于MSS患者的早期和最近研究


 讨 论 

mCRC患者进行分子检测对于选择最佳一线治疗、考虑后续治疗以及改善OS越来越重要。证据表明,在细胞毒性化疗中适当加入其他药物,特别是单克隆抗体,可能对mCRC患者的生存产生有意义的影响。HER2,KRAS G12C,BRAF,VEGF和EGFR抑制剂治疗带来了生存获益和生活质量改善,继续研究新的突变靶点是有必要的。随着更多分子治疗靶点的发现,需要可及性高、快速出结果的检测方法,如NGS,来为所有患者提供最佳治疗方案。


参考文献|Cann CG, LaPelusa MB, Cimino SK and Eng C (2023) Molecular and genetic targets within metastatic colorectal cancer and associated novel treatment advancements. Front. Oncol. 13:1176950. doi: 10.3389/fonc.2023.1176950 


声明:
1、凡本网注明“来源:小桔灯网”的所有作品,均为本网合法拥有版权或有权使用的作品,转载需联系授权。
2、凡本网注明“来源:XXX(非小桔灯网)”的作品,均转载自其它媒体,转载目的在于传递更多信息,并不代表本网赞同其观点和对其真实性负责。其版权归原作者所有,如有侵权请联系删除。
3、所有再转载者需自行获得原作者授权并注明来源。

最新评论

关闭

官方推荐 上一条 /3 下一条

客服中心 搜索 洽谈合作
返回顶部