立即注册找回密码

QQ登录

只需一步,快速开始

微信登录

微信扫一扫,快速登录

搜索
小桔灯网 门户 资讯中心 政府动态 查看内容

3.49亿大标,迈瑞、西门子、新产业、雅培、赛默飞、中元...

2023-5-8 14:40| 编辑: 沙糖桔| 查看: 3243| 评论: 0|来源: 中国政府采购网、岭北山人

摘要: 从粗略统计来看,迈瑞是此次的大赢家


2023年5月6日,中国政府采购网发布信息,酒泉市人民医院新院区医疗设备设施购置筹资项目中标公告。其中标金额高达3.49亿!



一、项目编号

JQZFCG-2023-1004号

二、项目名称

酒泉市人民医院新院区医疗设备设施购置筹资项目

三、中标(成交)信息

供应商名称:甘肃平安正和医疗科技有限公司、平安点创国际融资租赁有限公司

中标金额(万元):34923.989万元



六、代理服务收费标准及金额

收费标准:按中华人民共和国国家计划委员会发布的《招标代理服务收费管理暂行办法》(计价格[2002]1980号),在标准取费的基础上下浮10%收取。

收费金额:49.37万元


根据公布的信息,此次招标中标金额3.49亿元,中标服务费达到49.37万元,创历史新高。



根据招标文件,酒泉市人民医院新院区医疗设备购置为二次招标


一、项目基本情况:


项目编号:JQZFCG-2023-1004号


项目名称:酒泉市人民医院新院区医疗设备设施购置筹资项目(二次)


预算金额:349247430元(人民币)


大写:叁亿肆仟玖佰贰拾肆万柒仟肆佰叁拾元整人民币


最高限价:349247430元(人民币)


采购需求:酒泉市人民医院新院区设备配置、总务后勤物资配置及安防设备配置(具体内容详见招标内容)


合同履行期限:详见《招标文件》


本项目接受联合体投标:


本项目接受联合体投标,以联合体投标的,组成联合体的成员数量上限为2家。联合体投标的,鼓励联合体由设备供应商和融资公司组成。联合体各方在同一招标项目中以自己名义单独投标或者参加其他联合体投标的,相关投标均无效。(具体要求详见招标文件)



酒泉市人民医院新院区计划2023年8月开始搬迁。新院区所需医疗设备、总务后勤设备(物资)、安防设备等需同步配置到位。为了保证新院区如期投入运行,为人民群众提供更优质高效的医疗服务,现通过招标方式确定设备供应商,向医院提供预算总价为34924.743万元的医疗设备、总务后勤设备(物资)及安防设备等。 


鉴于项目所需资金较大,鼓励融资公司参与项目投标,投标人可由联合体(设备供应商牵头并联合融资公司组成联合体)参与本项目投标。医院分8年32期向中标人等额支付项目资金,医院不承担中标人项目资金产生的利息及相关费用。



1.投标人在制作投标文件第 7 项“招标内容及技术规格偏离表”时,内容填写为“具体内容详见附表 7.1-7.5”。



备注:

(1)配置清单内推荐的品牌,仅作为投标参考,不作为中标条件。


(2)备注栏注明“国产”的产品不接受投标人选用进口产品参与投标;


注明“进口”的产品允许投标人选用进口产品参与投标,但不排斥国内产品。


(3)进口产品是指通过海关验放进入中国境内且产自关境外的产品。即所谓进口产品是指制造过程均在国外,如果产品在国内组装,其中的零部件(包括核心部件)是进口产品,则应当视为非进口产品。采用“进口”的产品优先采购向我国企业转让技术、与我国企业签订消化吸收再创新方案的供应商的进口产品,相关内容以财库〔2007〕119 号文和财办库〔2008〕248 号文的相关规定为准。


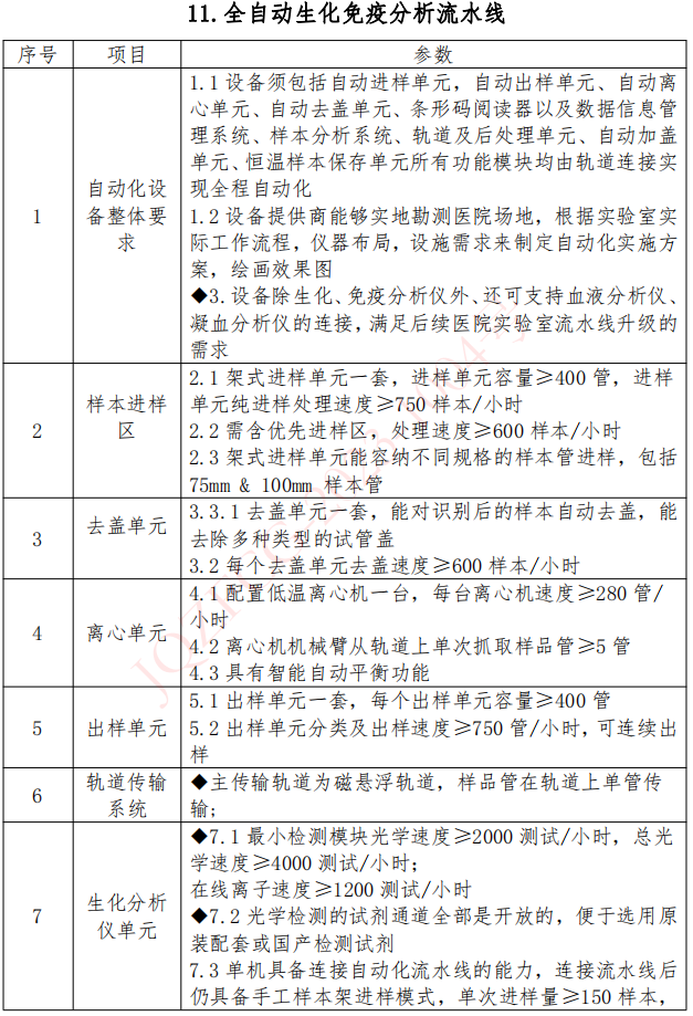
针对生化免疫流水线:




1、样本进样区

架式进样单元一套,进样单元容量≥400管,进样单元纯进样处理速度≥750样本/小时;

需含优先进样区,处理速度≥600样本/小时;

架式进样单元能容纳不同规格的样本管进样,包括75mm&100mm样本管;


2、去盖单元

去盖单元一套,能对识别后的样本自动去盖,能去除多种类型的试管盖;

每个去盖单元去盖速度≥600样本/小时;


3、离心单元

配置低温离心机一台,每台离心机速度≥280管/小时;

离心机机械臂从轨道上单次抓取样品管≥5管; 

具有智能自动平衡功能;

4、出样单元

出样单元一套,每个出样单元容量≥400管;

出样单元分类及出样速度≥750管/小时,可连续出样;


5、轨道传输系统

◆主传输轨道为磁悬浮轨道,样品管在轨道上单管传输;

生化模块:最小检测模块光学速度≥2000测试/小时,总光学速度≥4000测试/小时;在线离子速度≥1200测试/小时;

发光模块:单机或单模块最大测试速度≥500测试/小时,总测试速度≥1000 测试/小时;




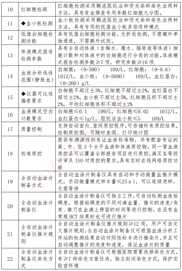
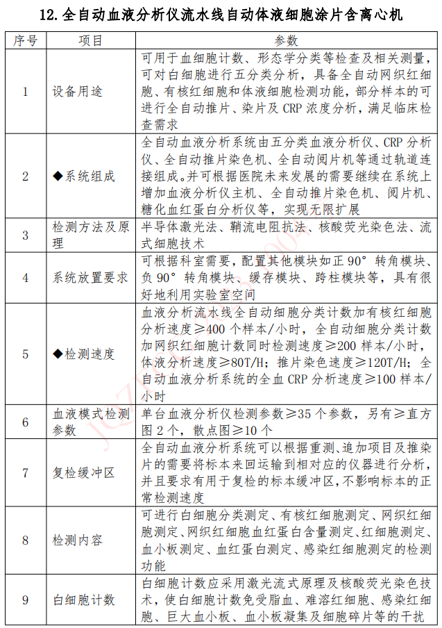
生化免疫流水线迈瑞中标,M6000,中标金额450万元;血液分析流水线迈瑞中标,CAL8000,中标金额100万;检验科装修,中标金额500万元。


由于数量较多,不一一列举,但从粗略统计来看,迈瑞是此次的大赢家,统计表来看,迈瑞中标38项,总金额4000万以上


从中标来看,此次招标,大型设备依然被进口厂家垄断,就检验设备来看,国产占据主流,其中流水线和部分单机,基本能实现国产替代。


本项目详细中标文件

请扫描下方二维码查看

声明:本文仅用于分享,不代表平台立场,如涉及版权等问题,请尽快联系我们,我们第一时间更正,谢谢!


声明:
1、凡本网注明“来源:小桔灯网”的所有作品,均为本网合法拥有版权或有权使用的作品,转载需联系授权。
2、凡本网注明“来源:XXX(非小桔灯网)”的作品,均转载自其它媒体,转载目的在于传递更多信息,并不代表本网赞同其观点和对其真实性负责。其版权归原作者所有,如有侵权请联系删除。
3、所有再转载者需自行获得原作者授权并注明来源。

最新评论

关闭

官方推荐 上一条 /3 下一条

客服中心 搜索 洽谈合作
返回顶部