立即注册找回密码

QQ登录

只需一步,快速开始

微信登录

微信扫一扫,快速登录

搜索
小桔灯网 门户 资讯中心 企业杂谈 查看内容

POCT,行业代表企业!

2023-5-1 18:55| 编辑: mango524| 查看: 2573| 评论: 0|来源: IVD资讯

摘要: 欧美日在POCT市场中占据主要份额,全球主要POCT企业也集中在欧美日国家,中国有哪几家专注POCT的企业呢?

1  行业代表公司

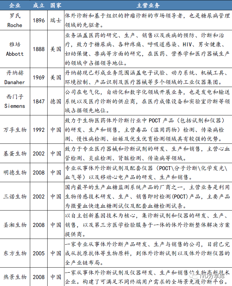
欧美日在POCT市场中占据主要份额,全球主要POCT企业也集中在欧美日国家,包括罗氏(瑞士)、雅培(美国)、西门子(德国)、丹纳赫(美国)、雷度米特(丹麦)、BD(美国)、强生(美国)、PTS(美国)、Quidel(美国)、Chembio(美国)等,其中罗氏、强生在血糖领域领先,美艾利尔、雅培、雷度米特等则在血气/电解质、心脏标志物等领域居于领先地位。

 2  罗氏:全球生物制药与体外诊断巨头

罗氏集团(Roche)始创于1896年,总部位于瑞士巴塞尔。罗氏致力于两大核心业务——药品和诊断,提供从早期发现、预防、诊断到治疗的创新产品与服务,从而提高了人类的健康水准和生活质量。罗氏是体外诊断领域、抗肿瘤药品和移植药品的全球领先者;是病毒学领域以及其他关键疾病领域如自身免疫性疾病、炎症、代谢和中枢神经系统疾病的市场领导者,同时罗氏也是体外诊断和基于组织的肿瘤诊断的市场领导者,以及糖尿病管理领域的先驱者。经过百余年发展,罗氏集团的业务已遍及全球100 多个国家。罗氏连续九年位列道琼斯指数(DJSI) 制药、生物技术和生命科学领域可持续发展的全球领导者。

罗氏集团业务架构

 3  雅培:收购ALERE,完善诊断领域的布局

雅培(Abbott )成立于1888年,总部位于美国芝加哥。雅培以诊断和血糖监测科技、心血管治疗技术、高质量成熟药品、缓解慢性疼痛的神经调控技术,和以科学为基础适合人生不同阶段的营养品,从各个领域为生命健康带来前沿科技。产品涉及营养品、药品、医疗器械、诊断仪器及试剂领域。在全球拥有100000多名员工,已连续七年被全球领先的商业出版物《财富》杂志评为业内最受尊敬的公司,在中国拥有超过6000多名员工,总部位于上海,还拥有23个办公司、4家工厂和3个研发中心。2017年成功收购美艾利尔公司(Alere),使雅培成为POCT技术领域的领导者,进一步完善了其在诊断领域的布局。

雅培业务架构

 4  丹纳赫:并购之王,全球领先科技创新产品服务商

美国丹纳赫集团(Danaher)前身Diversified Mortgage Investors 创立于1969年,于1984年更改为现用名,总部位于美国华盛顿。丹纳赫是一家以工业仪器及设备销售为主要业务的跨国科技公司。发展至今,丹纳赫已经形成业务范围涵盖电子试验、动力系统、机械工具、环境控制、产品识别及医疗器械等多个领域的工业仪器集团。2018年,在财富500强中位列第162位。

2004年丹纳赫通过并购丹麦RADIOMETER血气业务进入体外诊断行业;2005年7月以5.5以美元收购Leica Biosystems ,在拓展生命科学领域的同时补充了现有的护理诊断和牙医业务;2011年斥资68亿美金收购当时年销售额约37亿美金的贝克曼库尔特,拓展细胞分析,常规生化和免疫诊断业务线;2016年9月丹纳赫收购Cepheid,完善了在分子诊断和POCT方面的布局。丹纳赫不仅会并购,更精通整合,现已成为全球最成功的实业型并购公司,其精益管理能力在全球排名第二,仅次于日本的丰田汽车公司。疫情期间,丹纳赫诊断的不同业务平台分别发挥了作用:贝克曼的分子诊断、血气,赛沛的分子诊断,雷度米特的血气,徕卡的病理等。

丹纳赫业务架构

 5  西门子:致力于在诊断领域提供完整的解决方案

德国西门子股份公司创立于1847年,总部位于德国柏林和慕尼黑。公司在电气化,自动化和数字化领域开展业务,也是发电和输送系统以及医疗诊断的供应商。该公司经营九个分部:电力和燃气;风力发电和可再生能源;能源管理;建筑技术;流动性;数码厂过程工业和驱动;健康生活和金融服务。其服务包括行业服务,能源服务,医疗服务,铁路和道路解决方案服务,物流和机场解决方案服务,家用电器服务和建筑技术服务。其市场特定解决方案专注于航空航天,汽车,数据中心,纤维工业,食品饮料以及机械和工厂建设等市场。

西门子业务架构

 6  万孚生物:国内POCT领域龙头,研发及销售能力领先

万孚生物成立于1992年,属于医疗器械行业下的体外诊断行业,于2015年6月30日在深交所创业板上市,成为国内POCT第一股。公司专业从事快速诊断试剂及配套仪器的研发、制造、营销及服务,是国内POCT的龙头企业之一。

经过二十多年的发展,公司已构建了较为完善的技术平台和产品线,定性产品和定量产品齐头并进:现有免疫胶体金技术平台、免疫荧光技术平台、电化学技术平台、干式生化技术平台、化学发光技术平台、分子诊断技术平台、病理诊断技术平台,以及仪器技术平台和生物原材料平台,并依托上述九大技术平台布局心脑血管疾病、炎症、传染病、毒检(药物滥用)、优生优育等检验领域,是国内POCT 企业中技术平台布局最多、产品线最为丰富的企业。产品销往全球140 多个国家和地区,广泛运用于基层医疗、危急重症、临床检验、疫情监控、血站、灾难救援、现场执法及家庭个人健康管理等领域。截止到2022年末,公司累计获得 NMPA、FDA、CE、加拿大 MDALL 等产品注册证 602 个,位居行业前列。

全球化布局:在全球范围内,公司的业务主要分为三类。第一个,to B业务,主要针对各级的医疗机构,国内主要是医院或者是实验室,海外主要是第三方实验室。另外一个是to G业务,各个国家的政府和一些国际机构,以及国内各地方的采购。第三个是to C的个人及家庭业务,对于个人健康,预防比治疗更重要。所以未来更大的市场空间在家庭自测。

万孚生物主要产品

对于产品平台的布局,公司遵循精准医疗和智慧医疗的路线,追求精准医疗使得公司从定性到定量再到要求更准确的定量;而智慧医疗则是把公司所有的仪器,通过智能数据管理系统串在一起,从临床科室到分院到总院,最终统一在智慧管理系统当中。

 7  基蛋生物:研发主导聚焦发光,大检验布局初步形成

基蛋生物成立于2002年,于2017年7月17日在上交所挂牌上市,是一家集自主创新研发、规模化生产及专业化营销为一体,在国内外拥有众多子公司及办事处的医疗健康全产业链公司,并于2017年7月在上交所主板上市,是国内POCT领域的主板上市企业。公司始终专注于体外诊断产品的研发、生产、销售和服务。

公司通过自行研发,涉足不同细分领域,目前已建立了胶体金免疫层析开发平台、荧光免疫层析开发平台、生化检测试剂开发平台、化学发光免疫分析开发平台、分子诊断开发平台、校准品、质控品开发平台和诊断原材料开发平台在内的七大技术平台,初步实现全产业链布局,产品线涵盖POCT、生免、血球、血凝、血气等多个技术领域,覆盖心血管、炎症、肾脏、甲功、激素、糖代谢、肿瘤、血细胞、血凝等多个检测领域,产品广泛应用于临床检验、基层医疗、急诊等领域。同时,公司适时发展检测业务及代理业务。近几年来公司发展迅速,构建了完善的营销网络体系,并且积极开拓国际市场,产品成功销往欧洲、美洲、亚洲和非洲的100 余个国家及地区。公司营业收入飞速增长,在国内同类企业中产值、销售额排名均位于前列。

截至2022年报告期末,公司累计获得产品注册证1283个,其中国内产品注册证合计388个, 国外产品注册证合计895个。截至报告期末,公司已在海外市场48个国家地区拥有累计895产品入境许可。

基蛋生物主要产品

 8  明德生物:系统化方案服务商,国内高通量POCT领航者

明德生物成立于2008年,于2018年7月10日在深交所挂牌上市,是一家专业提供体外诊断试剂及配套仪器(POCT\分子诊断\化学发光\血气分析等)产品以及胸痛中心、卒中中心、心电网络等医疗服务的国家高新技术企业,是国内高通量POCT倡导者。目前主营业务已覆盖全国30个省、直辖市、自治区近5000家医疗机构,同时在亚洲、欧盟、南美等多个区域实现销售布局。通过多年持续研发投入,公司构建了以全血滤过技术、多重抗体标记技术、二维码信息存储识别技术、酶促化学发光免疫技术、微流控微电极检测技术、多重荧光PCR技术为核心的技术平台,形成了免疫层析、化学发光、血气分析、分子诊断、心电图机等产品线。公司产品目前已应用于国内外各级医院、卫生服务中心、社区门诊、体检中心等医疗机构中。

公司先后通过欧盟CE认证和ISO13485质量管理体系认证,拥有CFDA注册的POCT快速诊断试剂产品30余项,国内首家实现PCT降钙素原、S100-β蛋白全血床旁快速检测。项目覆盖心脑血管疾病、感染疾病、肾病、糖尿病、健康体检和妇产科等多个领域,已成为国内POCT产品线最全面的企业之一。

截至2022年12月31日,公司已取得产品注册证书达到304项,其中三类医疗器械注册证书7项、二类医疗器械证书279项、一类医疗器械备案证18项。另外,公司取得欧盟CE认证70项;取得专利数量为99项,其中发明专利达22项,取得软件著作权81项。同时公司在研产品超过100个,高效的项目开发模式为公司的快速发展提供了充足的动力。

明德生物主要产品




声明:
1、凡本网注明“来源:小桔灯网”的所有作品,均为本网合法拥有版权或有权使用的作品,转载需联系授权。
2、凡本网注明“来源:XXX(非小桔灯网)”的作品,均转载自其它媒体,转载目的在于传递更多信息,并不代表本网赞同其观点和对其真实性负责。其版权归原作者所有,如有侵权请联系删除。
3、所有再转载者需自行获得原作者授权并注明来源。

最新评论

关闭

官方推荐 上一条 /3 下一条

客服中心 搜索 洽谈合作
返回顶部