立即注册找回密码

QQ登录

只需一步,快速开始

微信登录

微信扫一扫,快速登录

搜索
小桔灯网 门户 资讯中心 企业杂谈 查看内容

IVD上市公司盘点:东方生物

2022-12-30 10:10| 编辑: 沙糖桔| 查看: 3789| 评论: 0|来源: 思宇MedTech | 编辑:Evan

摘要: 在新冠疫情发生后,公司先后开发布局了10余款新冠检测试剂,经营业绩爆发式增长。


上交所科创板上市公司、浙江东方基因生物制品股份有限公司(688298)成立于2005年12月,目前主营产品POCT即时诊断试剂,主要应用于传染病检测、毒品检测、优生优育检测、肿瘤标志物检测和心肌标志物检测等领域,其中传染病检测和毒品检测作为公司的两大核心产品系列。公司实现营业收入101.69亿元,同比增长211.43%,净利润49.20亿元,同比增长193.33%,基本每股收益为41.00元。


在新冠疫情发生后,公司先后开发布局了10余款新冠检测试剂,经营业绩爆发式增长。据财报显示,2021年至2019年,公司营收分别为101.69亿元、32.65亿元及3.67亿元,归母净利润分别为49.20亿元、16.77亿元及0.82亿元。


01

 关于东方生物


东方生物是一家专业从事体外诊断产品研发、生产与销售的公司,属于高端医疗设备与器械领域。目前主营产品POCT即时诊断试剂,主要应用于传染病检测(含新冠病毒检测产品)、毒品检测、优生优育检测、肿瘤标志物检测和心肌标志物检测等领域,其中传染病检测和毒品检测作为公司的两大核心产品系列。公司销售网络深入120多个国家和地区,2019年境外销售收入占比95%,目前公司已取得境外认证/备案300余项,国内注册/备案证书70余项。


02

主要产品及研发进度


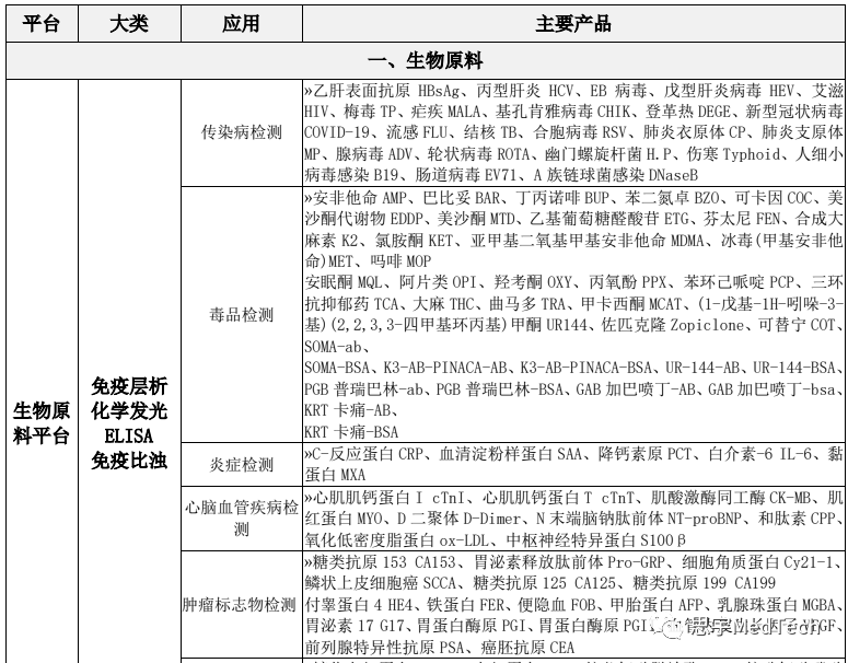
公司主要产品有:上游的抗原/抗体、引物、探针、微球等生物原料,中游的免疫诊断平台(胶体金、荧光免疫、酶联免疫)、分子诊断平台(PCR 核酸+FISH 荧光原位杂交)、液态生物芯片平 台、生化诊断平台相关的诊断试剂以及配套诊断仪器,以及下游第三方独立检测实验室等构成。


03

创始人简介


方效良:男,1958年9月出生,中国国籍,无永久境外居留权,研究生学历。最初下海经商做的就是竹制品生意。多年的资本积累,加上机缘巧合,在竹制品领域已经小有成就的他,毅然决然的投身于自己并不熟悉的IVD领域,在美国注册成立了东方基因旗下子公司美国衡健公司,使中国IVD行业民族企业在国际舞台留下了身影。


04

公司发展历程


2005年:浙江东方基因生物制品有限公司注册成立

2009年:建立浙江省博士后科研工作站

2013年:建立湖州市院士专家工作站,被认定为国家高新技术企业

2014年:零缺陷通过美国FDA现场检查

2015年:设立杭州丹威,进军分子诊断领域

2016年:设立南京长健作为诊断仪器平台、设立杭州深度作为液态生物芯片平台

2017年:公司完成股份公司改制,整体变更为浙江东方基因生物制品股份有限公司。本年度公司实现营业收入超2亿元

2018年:公司疟疾检测试剂盒被比尔及梅琳达·盖茨基金会遴选资助,专项用于世界卫生组织预认证

2019年:公司与上海交通大学就液态生物芯片相关技术开展合作;公司深耕国际市场,客户遍布全球120多个国家和地区

2020年:公司首发股票在上海证券交易所科创板上市,公司成功开发了新型冠状病毒抗体/核酸/抗原检测试剂,驰援全球疫情,上半年实现营业收入8.28亿元,实现了发展规模瓶颈的重大突破。


05

公司所处行业未来趋势


据公司财报所述:未来IVD行业以下七大创新性技术将成主流:三代测序技术、单分子免疫检测、数字 PCR、流式液相芯片、微流控技术、光激发光化学发光技术、质谱检测技术。未来基因测序市场潜力巨大:随着全球癌症发病率逐年升高,而中国癌症发病率高居世界之首,未来个体化精准医疗正成为主流,新一代基因测序将成为肿瘤个体化治疗重要组成部分,市场潜力巨大。


未来封闭式系统成未来发展方向:封闭系统的高壁垒、高稳定性、高精准性,以及高毛利率将引导企业逐渐在高端市场布局封闭系统产品,掌握仪器与试剂双重技术的厂家将会在未来竞争中掌握主动权。未来多元场景将推动体外诊断产业向自动化、小型化、系列化、专科化方向发展:以“中心 化、自动化、智能化”诊断需求为主的等级医院及分级诊疗下的区域医疗中心核心检验项目,以“小型化”诊断需求为主的基层医疗机构(乡镇社区医院为主)、急诊科、危重病科核心检验项目,以“系列化、专科化、特殊化”诊断需求为主的专科外包检验项目,都将促进体外诊断产业向自动化、小型化、系列化、专科化方向发展,从而促进体外诊断产品的终端需求。


未来分子诊断与POCT融合发展将成为POCT领域主流:目前,中国POCT需求仍以常规检测为主,血糖检测、心血管检测等基础产品已进入成熟期,不论是海外巨头还是中国成长企业都面临着充分的价格竞争。

声明:
1、凡本网注明“来源:小桔灯网”的所有作品,均为本网合法拥有版权或有权使用的作品,转载需联系授权。
2、凡本网注明“来源:XXX(非小桔灯网)”的作品,均转载自其它媒体,转载目的在于传递更多信息,并不代表本网赞同其观点和对其真实性负责。其版权归原作者所有,如有侵权请联系删除。
3、所有再转载者需自行获得原作者授权并注明来源。

最新评论

关闭

官方推荐 上一条 /3 下一条

客服中心 搜索 洽谈合作
返回顶部