立即注册找回密码

QQ登录

只需一步,快速开始

微信登录

微信扫一扫,快速登录

搜索
小桔灯网 门户 资讯中心 盘点时刻 查看内容

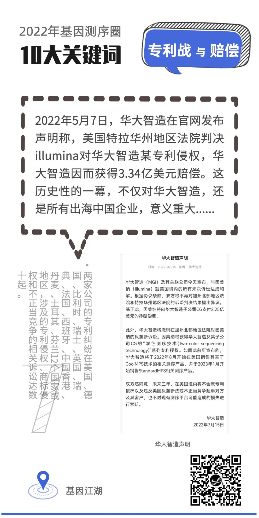
基因测序圈:2022年十大年度关键词

2022-11-24 14:25| 编辑: 沙糖桔| 查看: 4431| 评论: 0|来源: 基因江湖

摘要: 2022年,你的年度关键词是什么?


2022年,仅剩40天,
这一年,“不确定性”成为时髦词,
这一年,隔离、弹窗被广泛热议,
这一年,大家依然焦灼、迷茫但努力,
“二十条”创造新的变化,
我们身处其中,
又会在未来会有怎样的际遇?

回首这一年,
我们的行业、我们的公司,
都在发生巨大的变化,
好的坏的积极的消极的振奋的落寞的。
那么,
对于我们、对于公司、对于行业,
什么是不确定性中的确定性?
未来会有哪些确定的趋势?
我们又该如何去做。

让我们从2022年行业年度关键词中,
去感受,去把握,去拥抱变化。

年终盘点,是不是来得太早?
2022年的最后一个月,
就交给“彩蛋”与“惊喜”!

2022年,
你的年度关键词是什么?


声明:
1、凡本网注明“来源:小桔灯网”的所有作品,均为本网合法拥有版权或有权使用的作品,转载需联系授权。
2、凡本网注明“来源:XXX(非小桔灯网)”的作品,均转载自其它媒体,转载目的在于传递更多信息,并不代表本网赞同其观点和对其真实性负责。其版权归原作者所有,如有侵权请联系删除。
3、所有再转载者需自行获得原作者授权并注明来源。

最新评论

关闭

官方推荐 上一条 /3 下一条

客服中心 搜索 洽谈合作
返回顶部