立即注册找回密码

QQ登录

只需一步,快速开始

微信登录

微信扫一扫,快速登录

搜索
小桔灯网 门户 资讯中心 产品杂谈 查看内容

临检中心检查,PCR室的设备维护、校准、记录问题值得关注!

2022-11-22 14:15| 编辑: 沙糖桔| 查看: 3956| 评论: 0|来源: 基因谷

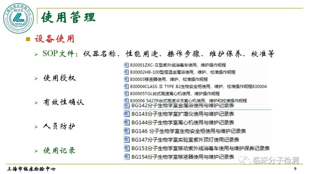
摘要: 以下PPT内容来自上海市临检中心,在此作为临床分子检测仪器设备管理参考


作为PCR实验室重要的组成部分之一,检测仪器的管理一直是非常重要却又极其容易被忽略的问题。而仪器设备的性能状态不仅关乎着检测结果的准确性,也时时刻刻影响着工作的效率,因此,PCR实验室为了保证检测质量和工作效率,对于设备的管理应当足够重视。

而关于实验室设备管理的问题,一般会在临检中心做实验室例行检查的过程中暴露出来,以下PPT内容来自上海市临检中心,在此作为临床分子检测仪器设备管理参考:

参考资料:临床分子检测,上海市临检中心,王雪亮


声明:
1、凡本网注明“来源:小桔灯网”的所有作品,均为本网合法拥有版权或有权使用的作品,转载需联系授权。
2、凡本网注明“来源:XXX(非小桔灯网)”的作品,均转载自其它媒体,转载目的在于传递更多信息,并不代表本网赞同其观点和对其真实性负责。其版权归原作者所有,如有侵权请联系删除。
3、所有再转载者需自行获得原作者授权并注明来源。

最新评论

关闭

官方推荐 上一条 /3 下一条

客服中心 搜索 洽谈合作
返回顶部