立即注册找回密码

QQ登录

只需一步,快速开始

微信登录

微信扫一扫,快速登录

搜索
小桔灯网 门户 资讯中心 市场观察 查看内容

医疗器械行业深度:医改影响、市场展望、产业链及相关公司深度梳理

2022-11-1 17:06| 编辑: 沙糖桔| 查看: 5919| 评论: 0|来源: 慧博资讯 | 作者:X光

摘要: 受疫情影响,医疗器械行业成为全球最受关注的行业之一

医疗器械指直接或者间接用于人体的仪器、设备、器具、体外诊断试剂及校准物、材料以及其他类似或者相关的物品,主要通过物理等方式获得效用,包括医疗设备和医用耗材等。
人口老龄化趋势下,中国医疗器械需求总量稳定提升,器械产业发展配套政策逐渐完善,医保局带量采购政策不断“进化”。根据《“十四五”医疗装备产业发展规划》,预计到2035年,中国医疗装备的研发、制造、应用将提升至世界先进水平,进入医疗装备创新型国家前列,中国将诞生世界级医械公司。
受疫情影响,医疗器械行业成为全球最受关注的行业之一,国家发改委已将医疗器械、医疗用品和医疗服务列入《战略性新兴产品重点产品和服务指导目录》。在鼓励国产化、优先国产化、采购国产化等国家政策的大力扶持下,我国医疗器械企业替代进口的能力得到大幅提升,我国医疗器械行业迎来快速发展时期。

医疗器械行业都包含哪些产品?市场规模有多大?新医改对医疗器械行业的影响如何?产业链及细分领域都有哪些行业特性?有哪些公司?未来趋势如何?下面我们将逐一分析。

一、行业现状

1、按产品特性分为四类

医疗器械可以按产品特性大致分为低值耗材、高值耗材、体外诊断、医疗设备四大类。我国医疗器械产品种类繁多, 产品间差异极大,但单一领域的市场规模和空间相对有限。每个领域的产品用于不同病种,而不同病人的诉求又有巨大差别。因此造成了医械企业经常面对行业细分领域天花板的压制,以及跨界竞争的挑战。

2、按风险程度分为三类

安全性是器械审批注册的主要分类标准。据药监局发布的《医疗器械分类目录》,我国医疗器械按照风险程度分为三类:

1)第一类风险程度低,实行常规管理可以保证其安全、有效的医疗器械,仅需备案管理,监管部门是设区的市级药品监督管理部门;

2)第二类具有中度风险,需要严格控制管理以保证其安全、有效的医疗器械,需要申报注册,监管部门是省、自治区、直辖市药品监督管理部门;

3)第三类具有较高风险,需要采取特别措施严格控制管理以保证其安全、有效的医疗器械,需要申报注册,监管部门是国家食品药品监督管理总局。

关于临床试验,办理第一类医疗器械备案,不需进行临床试验;申请第二类、第三类医疗器械注册,应当进行临床试验,但有《医疗器械监督管理条例》规定情形的,可免于进行临床试验。

医疗器械类别的判定可以根据《医疗器械分类规则》或《医疗器械分类目录》进行查询。

3、注册审批流程及周期差异大

不同等级、类型、特点以及地区的产品审批周期差异较大,按照普遍情况来看:

一类械审批周期:3~6 个月左右;

二类械审批周期:不含临床约1~2 年左右,含临床1.5~3 年左右,甚至更长;

三类械审批周期:含临床2~10 年左右,甚至更长。

注:个别产品或地区的审批周期可能更短或者更长。

4、我国已初步形成三大医疗器械产业聚集区

从我国第二、三类医疗器械生产企业所在地,以及二、三类器械产品质量管理体系认证证书颁发地情况来看,我国医疗器械产业已初步形成珠三角、长三角和环渤海三大聚集区;且过去两年,三大区域器械生产企业和获批产品数量均持续保持高速增长。北京、上海、天津、广东、江苏、浙江、山东、河北等省市企业聚集度和产品数量位居全国前列。这得益于以上地区长期较强的外向型制造业经济特征,民营经济活跃,制造业基础扎实;同时由于疫情以来海外医疗器械产品需求量大增,带动出口快速增长,成为医疗器械企业及产品增长重要推动力。

5、行业整体天花板较高,增速显著高于全球平均水平

统计数据显示,2020 年中国医疗器械生产企业达26,465 家,同比增辐达46%。器械销售总收入约7,518 亿元,同比增长20.5%。而与此同期中国药品销售总额同比仅增长2.0%,增速下降7.6 个百分点。

放眼全球,中国医疗器械销售额过去五年年均增幅约20%,远高于全球5.0%的平均水平。然而从另一组数据来看,2020 年中国药械比(药品/医疗器械市场规模)仅为1:0.35,而全球药械比约为1:0.72,部分发达国家甚至接近1:1。以上数据表明,我国医疗器械发展周期晚于药品行业,二三类医疗器械进口替代尚不充分,后发优势和需求潜力大,行业天花板较高。相较于发达国家的成熟市场,医疗器械临床和家庭渗透率均达到较高水平,新增需求主要来自技术更新带来的产品迭代、少数尖端领域的创新产品,以及海外市场的需求增长。中国医疗器械市场仍然处于市场快速渗透阶段,未来医保覆盖面扩大、商业医疗补充保险的不断完善、各层级医疗机构的增长、进口替代加速、医疗创新技术、家用医疗器械普及都将成为我国医疗器械行业快速发展的重要驱动力。

二、新医改对行业的影响

1、概述

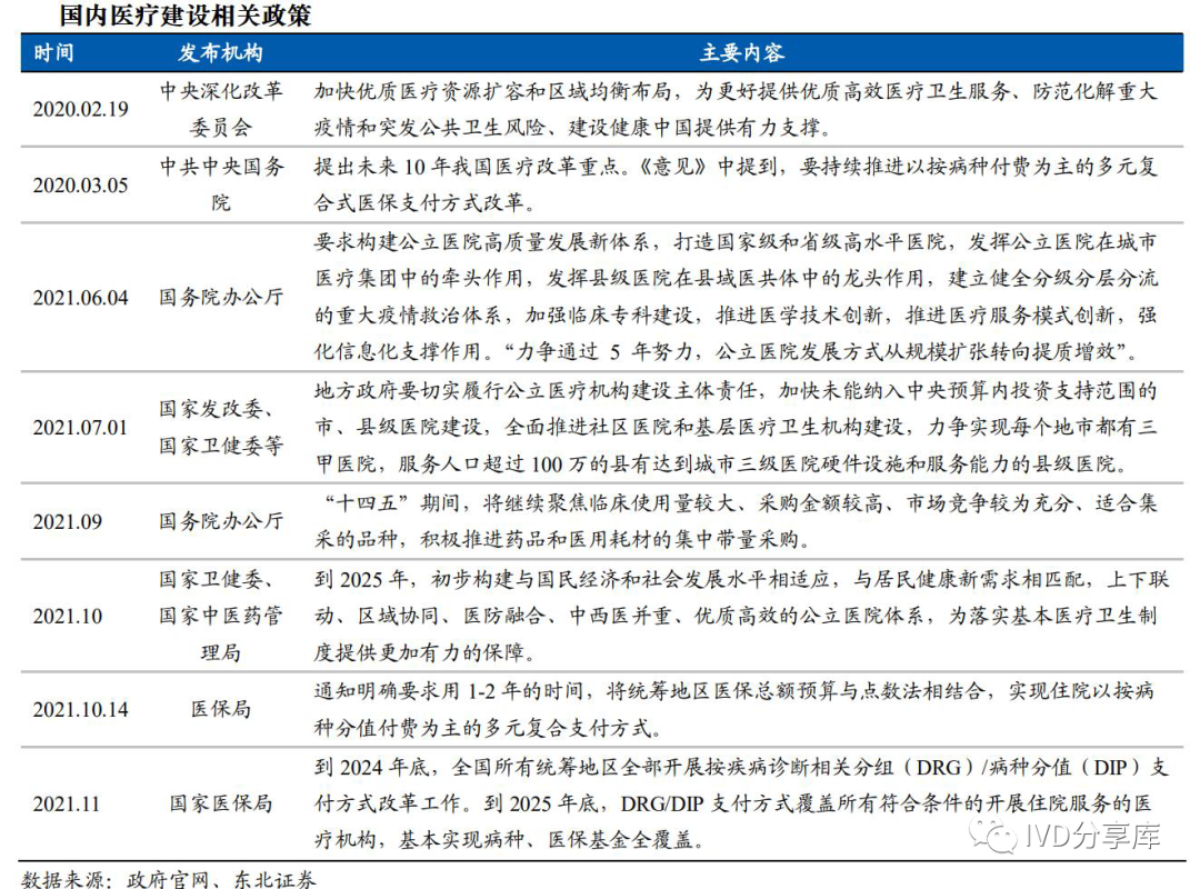
过去我国药品费用占医疗总费用的比重很高,以药养医、以检养医的医疗结构为我国医疗行业发展埋下巨大隐患,医疗资源供给与患者需求长期错配:一方面患者面临看病难看病贵、过度医疗等问题;另一方面,医保基金使用效率低,长期为不合理药械价格买单。而医院则过度依赖药品、器械高利润创造经济效益,医疗服务价值难以体现。在此背景下,医保“控费”,规范医疗服务行为已成为中国医疗卫生体系可持续发展的重点议题。自2009年新医改正式启动以来,从药品到医疗器械,从三甲医院到基层医疗机构,从试点到全国复制;一系列围绕控费、降价、分级诊疗、国产创新的政策相继出台,中国的医疗改革已然进入深水区。

2、两票制和带量采购:压缩流通层级,以量换价

作为新医改中挤出医药流通领域水份,破除行业不正当竞争和商业贿赂的重点工程之一,2020 年11 月,《国家组织冠脉支架集中带量采购文件》正式发布,医疗器械高值耗材正式拉开了国家带量集中采购的序幕。首年意向采购总量占市场需求规模80%,价格平均降幅高达93%。2021 年9 月,第二轮高值耗材国采产品人工全髋关节、人工全膝关节紧随而至。此后国务院办公厅印发《“十四五”全民医疗保障规划》明确提出常态化、制度化实施国家组织药品集中带量采购,持续扩大国家组织高值医用耗材集中带量采购范围,推动集中带量采购成为公立医疗机构医药采购的主导模式。

近期医疗器械“两票制”和带量采购政策,是继药品后医药流通领域的新一轮改革。在医疗器械带量采购上,国家医保局很大程度借鉴了药品带量采购的经验,因此药品的现行制度规范为我们预测未来医疗器械产品带量采购趋势以及流通方式提供了重要参考。

3、与药品“求同”:从“两票制”到“一票制”、带量采购

“两票制”:医疗器械行业在削减流通层级,减少经销商层层加价,推动购销行为公开透明方面有着与药品极其相似的改革路径。国务院发布《治理高值医用耗材改革方案》,鼓励各地结合实际通过“两票制”等方式减少高值医用耗材流通环节。截至2020 年第一季度,全国已有超过25 个省份开始全面或部分实施医用耗材两票制。

带量采购向体外诊断试剂(IVD)扩展:国家及省级带量采购项目进程从高值耗材,向体外诊断试剂、医疗设备渗透。呈现品种增加,采购频次加快,采购规模扩大等趋势。2020 年新冠疫情成为检测试剂带量采购的重要契机,湖北省打响了IVD 集中带量采购第一枪。经此一役,IVD 带量采购通路已基本打开。预计未来血球、化学发光、酶联免疫、荧光免疫等一批独立销售、与检测设备不绑定试剂将率先纳入带量采购。

2021 年,安徽省医药集中采购服务中心先后发布检测试剂,和大型医用设备集中带量采购的通知,安徽也是全国首个对医疗设备进行集中采购的省份。

采购联盟网络格局:医疗器械带量采购与药品类似,已形成从国家到跨省联盟、省级、市级集中带量采购相互配合、协同推进的工作格局。2020 年,医用耗材领域已形成十个跨省采购联盟,共涉及30 个省(区、市)及新疆生产建设兵团,不同联盟间存在成员交织。

以量换价:从集中带量采购的降价幅度来看,2020 年共有70 个项目参加集中带量采购,其中已公开发布中选结果的36 个项目平均价格下降59%,最高降幅达98%,已达到了与药品相似的以量换价效果。同时集中带量采购的价格降幅也呈现从高值耗材、低值耗材到诊断试剂由高至低的趋势。


4、与药品“存异”:器械产品属性差异大,难以用同一标准横向复制

集中带量采购品种覆盖比例难以达到药品水平:2022 年初,国务院常务会议提出要在2022 年底前,国家和省级带量采购药品在每个省合计达到350 个以上。预计未来要将占用医保基金80%的药品都纳入集中带量采购,实现应采尽采。药品带量采购之所以能够快速扩面,离不开医保对常用药品的高覆盖比例。而医疗器械医保支付比例相对较低,带量采购迫切性低于药品。同时不同于大量仿制药的药品市场,器械产品难以借鉴仿制药的“一致性评价”标准。同时在中高端医疗设备、诊断试剂领域,目前尚未达到医保占用比例高,临床用量大、国产替代率高,市场竞争充分等带量采购条件。因此大幅限制了器械带量采购品种数量,受带量采购政策影响不及药品行业。

难以参照药品经验进行一致性评价:为保障带量采购药品质量,通过“一致性评价”乃是企业参与带量采购的入场券,其背后是仿制药需要在质量与药效上达到与原研药一致的水平。而这一标准却难以复制到医疗器械产品,由于医疗器械产品性质和用途差异巨大,质量标准只能通过临床数据检验,且同时包含中后期的维修、维护保养服务,不同厂家的产品有各自的一套标准体系,难以用统一标准衡量。因此目前医疗器械的“一致性评价”尚在摸索实验中。在这方面,为了更好获得临床使用数据,让产品实现全程可追溯的医疗器械唯一标识(UDI)系统正在推广。未来器械产品的质量标准评价机制将进一步完善。

三、产业链及细分领域分析

1、产业链概述

上游材料及技术是医疗器械发展的基石,上游原材料的基础学科投入以及相关医疗器械技术的研发投入,将直接影响到医疗器械整体行业的发展与走向。

中游加工制造环节国内相关制造企业对核心技术掌握相对薄弱,主要集聚在低值耗材和低端医疗器械领域。但近年来,我国医疗器械制造的整体水平正不断提升。

下游主要为应用端为科研机构、医院、第三方检验机构和个人患者。

2、细分领域分析

(1)医疗设备

1)受益于医疗新基建和国产替代大浪潮

疫情期间暴露出我国医疗设备配备不足等现状。2021 年以来,医疗投入大幅增加,以大型公立医院扩容为主导的医疗新基建已经开始,医疗新基建项目从包括北上广深在内的大城市逐渐拓展到其他城市。2021 年12 月,国家财政部发布多则关于提前下达2022 年补助资金预算的通知,新一年的医疗市场建设与扩容也已提上日程。后疫情时代,医疗新基建正如火如荼展开。

医疗设备迎来国产替代大浪潮。近年来国产医疗设备技术持续突破,与进口产品差距缩小。在医保收支压力加大、国际关系紧张、疫情下供应链短缺等因素推动下,政策对国产医疗设备的支持力度也在加强。医疗设备国产替代提速。

2)相关公司

迈瑞医疗:国产医疗器械龙头,充分受益医疗新基建。21 年医疗新基建为公司带来30 亿元收入增量,22 年和23 年新基建增量有望逐年增加。随着产品力和渠道力的持续加强,公司产品市占率持续提升,如21 年超声市占率超越飞利浦在国内排名第二,仅次于GE。疫情下公司海外客户资源和渠道力大幅提升,国际化进程加速。

开立医疗:内镜和超声双轮驱动。公司内镜HD550 平台持续丰富,具有光学放大、可变硬度功能的胃

镜/肠镜在21 年底和22 年初陆续获批,十二直肠镜和超声内镜有望年内获批。而且公司HD550 和HD500 平台均已在CE 和FDA 拿证,国际化推进顺利。公司内镜业务有望维持高速增长。公司超声产品从中低端向中高端升级,受益医疗新基建和国产替代,有望维持稳健增长。

澳华内镜:当前主力机型AQ-200 于2018 年上市,2019 年公司开启学术推广之路,近年来效果显著。预计2023 年上半年下一代旗舰产品AQ-300 将上市(新增光学放大+4K、可变硬度等功能),主打三级医院市场,目前公司已在医院端为AQ-300 的市场做铺垫,上市后放量可期。

海泰新光:公司与史赛克深度绑定,合作内容有望从核心零部件升级到整机;推出自主品牌产品,销售网络逐步构建,跟国药器械合作打开市场空间。

(2)体外诊断(IVD)

1)全球 IVD 行业市场规模大、增速高,是医疗器械领域内的黄金赛道

受惠于创新标志物发现、诊断技术进步、治疗手段丰富等供给端创新利好,以及早诊早筛、精准医疗、老龄化加深等需求因素驱动,全球体外诊断行业持续稳步发展,市场规模从 2015 年约 566.8 亿美元增长至 2019 年约688.1 亿美元,期间年化复合增长率约 5.0%。预计 2030 年全球体外诊断市场规模将超过1,302.9 亿美元,2019 至2030 年期间年化复合增速预计约6.0%。

全球来看 IVD 行业表现出了市场规模大,增速高,市场份额逐年扩大的特点,是医疗器械领域内的黄金赛道。经过 30 多年的发展,我国的体外诊断试剂行业经历了从无到有、从弱到强、从萌芽初创到高速发展的产业升级全过程,到 2030 年中国有望成为全球最大的体外诊断消费国。

老龄化及就诊需求推动医院门诊量及住院人次稳定增长从而推升临床检验市场不断提升。与发达国家对比,国内人均体外诊断支出仍有差距,在检验项目上国内也明显低于发达国家。在老龄化及检验需求的推动下,中国的临床检测行业市场规模由 2016 年的人民币 3,115 亿元增至 2020 年的人民币 4,812 亿元,复合年增长率为 11.5%,预计于 2025 年有望达到人民币 8,163 亿元,复合年增长率为 11.2%。

IVD 政策端鼓励产品创新和技术升级,随着 DRG/DIP 以及器械集采的推进,小企业大概率被淘汰,目前体外诊断中高端领域外占比大,中部及头部国产企业将和国际 IVD 巨头竞争,有望加速国产替代。在医保控费大趋势下,体外诊断行业的发展与应用有助于优化医疗资源的配置,达到医保高效使用,缓解医保压力,降价后减少医疗支出,降低医保支出的效果。

2)相关公司

IVD 巨头多产于欧美发达国家,这些企业一方面依靠自身强大的研发能力、市场开拓能力广泛在全球范围布局,并且凭借先发优势占据全球绝大部分市场份额。我国体外诊断试剂行业较欧美等发达国家起步较晚,行业集中度较低,国内企业在规模、实力、技术、产品质量方面与国际知名企业具有较大差距,主要分布在生化诊断、免疫诊断、分子诊断、POCT(即时检验)及流通领域。目前国内上市公司安图生物、迈瑞医疗、新产业、迈克生物、透景生命等奋起直追,已具有一定市场地位。

(3)低值耗材

1)有巨大成长空间

中国低值耗材行业有巨大成长空间,主要有行业扩容、产品升级、产业整合、出口带来的成长机会。

行业扩容:中国低值耗材市场增速快于全球。全球低值耗材市场增长较为稳健,增速维持在个位数水平。中国低值耗材市场受益于医疗需求的增长、居民消费水平的提升等,增速维持在20%左右。

产品升级:①国内医用敷料领域,现代敷料有望逐步取代传统敷料占据主要市场份额。②国内手术感控市场,一次性产品替代重复性产品是发展趋势。③国内一次性防护手套人均使用量有提升潜力;且丁腈与PVC 手套将成为主流,丁腈手套占比有望进一步提升。④在国内导尿管市场上,对导尿管表面涂层材料和改性材料的研究将推动产品持续升级,如亲水和抗菌涂层导尿管。⑤国内麻醉市场,普通插管/喉罩有望升级到可视化插管/喉罩等。

产业整合:一方面,低值耗材细分领域的集中度提升。国内手套行业走向集中已基本完成,英科医疗产能在国内有明显领先优势。国内医用敷料行业集中度提升进行中,TOP3 企业市占率从2016 年约10%提升至2019 年约15%。另一方面,企业从产品线薄弱走向全产品线和整体解决方案供应商。

出口:中国海关数据显示,近年来我国医疗器械出口额持续增长。我国出口的医疗器械产品以医用耗材、敷料及中低端医疗设备为主。2020 年新冠疫情爆发后,全球防疫物资短缺,我国防疫物资的出口呈现明显增长态势,为相关企业开拓了大量海外新渠道和新客户,有利于企业未来出口业务的发展。

2)相关公司

振德医疗:公司敷料OEM 业务稳居中国敷料出口企业前三名。在敷料OEM 之外,公司布局有一次性手术感控和现代敷料等业务,市场空间广阔。防疫产品的销售仍为公司贡献较好收入增量。通过防疫产品的销售,公司国内外渠道力大幅提升,助力常规产品放量。

维力医疗:在产品升级、营销改革、股权激励的推动下,公司未来有望高速增长。①产品升级有利于公司提高销售额、提高毛利率、享受更好的竞争格局。②营销改革重点有国内产品分线管理、积极参与学术推广等。此外公司成立集采小组积极应对集采。③股权激励计划业绩考核目标彰显发展信心。

奥美医疗:公司是中国敷料出口的领军企业,在自动化产线、成本控制、质量管控等方面拥有领先优势。2019 年公司正式确立进军国内市场的战略以来,国内渠道力大幅增强,自主品牌收入占比提升。公司深度布局伤口敷料、感染防护、家庭护理三大领域,产品管线持续丰富。

(4)高值耗材

1)集采影响行业空间,低渗透率、产品组合丰富、国际化的玩家受益

高值耗材类别丰富,根据《中国医疗器械蓝皮书(2021)》,大致可分为血管介入(心血管/外周血管/脑血管介入)、骨科植入(创伤/脊柱/关节/其他)、口腔科、血液净化类、眼科、电生理、非血管介入、神经外科、起搏器等。

高值耗材全国集采品种有冠脉支架(平均降价93%)和人工关节(平均降价82%)。高值耗材地区集采品种有人工晶体、球囊扩张导管、植入式心脏起搏器等。在集采中受损的企业主要特征是产品结构单一、单品渗透率较高等。在集采中受益的企业主要特征是产品结构丰富以及产品升级、单品渗透率低等。

低渗透率、产品组合丰富、国际化都能分散集采风险并带来持续的增长:

渗透率低的产品有望通过集采迅速放量。如爱博医疗的人工晶体。人工晶体植入术是白内障治疗唯一有效的方法,我国CSR 水平低,人工晶体渗透率有较大提升空间。公司在各地区人工晶状体集中带量采购中广泛中选,近年来随着集采政策逐步落地,公司人工晶体销售量快速提升。

产品组合丰富的企业可以通过一揽子产品整体带量降价的方式带动更多产品放量。如南微医学21 年参与南京地区定点医疗机构医用耗材集中采购联盟,公司在南京地区中标医用耗材销售价格平均下降36.29%(未触及出厂价),同时公司在原有医保内品种26 个的基础上新纳入南京医保的产品超20 个,实现了全产品的医保覆盖。在南京整体谈判模式下,公司在维持止血夹和活检钳市场份额的基础上,将带动其他产品的快速放量。

海外收入占比高的企业,在面对国内集采时,可以通过出口缓解国内集采压力。

2)相关公司

三友医疗:脊柱业务增长明显,产品创新升级不断;创伤产品升级调整完成,联盟集采以相对高价中标,后续有望获取更多市场份额。除了脊柱和创伤领域外,在运动医学,新材料应用、生物材料表面改性和3D 打印等领域加强研发和战略布局。

威高骨科:公司拥有骨科医疗器械领域全系列产品线,公司脊柱类、创伤类、关节类产品市占率位居国内厂商第一、第二和第三,人工关节全国集采公司产品全部中标,关节集采实施后公司市占率有望显著提升。

春立医疗:在人工髋关节集采中全线中标,市占率有望进一步提升。陶瓷关节、XN 膝关节、微创髋关节等主流高端产品增长迅速。

爱康医疗:在人工关节集中带量采购中三个品牌四条产品线全线中标,获得中国关节市场近20%的份额。未来将有望借助3D 打印定制化技术的优势,提高在中高端市场的占有率。2021 年已围绕3D 打印技术推出3 款新产品。

心脉医疗:我国主动脉血管介入医疗器械的龙头企业,市占率排名第二,仅次于美敦力。公司在外周血管介入领域已经较早布局,并成功开发出包括Reewarm PTX 药物球囊扩张导管等一系列产品。国际业务市场的开拓已取得不错进展。

惠泰医疗:国内电生理市场中排名第一的国产厂商;冠脉通路器械被外资垄断,集采有望加速进口替代,公司有望保持行业领先身位;深入布局外周介入领域,优先在肿瘤栓塞和血管治疗的通路器械发力,也启动血管治疗类产品布局,产品线丰富。

南微医学:三大业务有望合力铸就公司业绩高增长。①内镜诊疗器械是公司主要收入贡献板块且维持高增长。②一次性内镜未来行业空间极大,公司技术国内领先。③微波消融有望稳定增长。目前公司研发管线丰富,今明年较多产品落地。国内外渠道力均在持续提升。

四、市场展望

1、后疫情时代,全球开展的医疗新基建将加速行业发展进程

在国内,新冠疫情暴露出我国医疗卫生事业存在总量薄弱、结构失衡等突出问题。国内市场从 2020 年3 月份以来已经进入了加大建设 ICU 病房、传染病医院、发热门诊等方面的医疗新基建阶段,各地政府也开始着手准备相关抗疫设备和物资的战略储备工作。2021 年以来,医疗投入大幅增加,以大型公立医院扩容为主导的医疗新基建已经开始,医疗新基建项目从包括北上广深在内的大城市逐渐拓展到其他城市。根据国家卫健委发布的2022 年和 2021 年部门预算显示,国家卫健委直属的几十家公立医院预计 2022 年事业收入同比 2021 年增长超过 11%,经营情况仍在不断向好,持续改善的经营情况将无疑成为医疗新基建开展的有力保障。

在国际上,新冠疫情对各国医疗卫生体系均造成了巨大的挑战,部分欧洲国家已经开始规划医疗补短板的举措,而发展中国家在疫情中暴露的医疗短板更加严重,各国已普遍意识到卫生体系的完善程度对国家政治和经济稳定的重要性,纷纷加大医疗投入。

2、公立医院高质量发展深入推进,带动相关医疗设备采购需求

“十四五”期间,国家强调推动公立医院高质量发展,2021 年以来,支持公立医院发展的国家政策陆续出台。随着相关政策文件逐步落地,公立医院主体地位有望继续强化,同时对公立医院的诊疗服务能力和运营管理能力提出了更高的要求,因此将进一步带动相关医疗器械和 IT 信息化方案的配置需求。公立医院绩效考核、DRG/DIP、集中带量采购等一系列政策,有助于提升医院的服务质量和运营效率,合理地利用医保资金,减轻人民群众就医负担。同时,也为掌握核心技术、提供高性价比产品的优质国产企业加速进入公立医疗机构提供了机遇。

3、我国医疗器械市场有望达到万亿级规模

2015 年到 2020 年,全球医疗器械市场规模从 3,582 亿美元增长到 4,430 亿美元,预计 2025 年增长到6,275 亿美元,其中医疗设备市场份额约占整体医疗器械市场的一半。而随着中国居民医疗保健意识的增强和基层医疗服务能力的提升,医疗器械行业正进入高速发展期。2015 年到 2020 年中国医疗器械市场规模从 3125.5 亿元人民币增长至7789.3 亿元人民币,年复合增速达到 20.04%,远超全球增速。在我国医疗器械行业发展政策扶持和需求不断攀升的背景下,预计 2025 年市场规模将达到 1.5 万亿元。

4、国产化率的提高、产品技术的迭代更新仍是医疗器械投资的长期主旋律

作为现代临床医疗、防控、公共卫生和健康保障体系中重要的组成部分之一,医疗设备行业无论是供给端或是需求端都维持均衡稳定的增长。供给端:复杂多样的基础学科、底层技术稳定但产品持续迭代的研发路径、高端精密仪器的制造工艺、多年临床经验的积累等因素均使得医疗设备行业的护城河极深,全球前五十的榜单常年维持稳定。需求端:剔除疫情等极端情况的影响,医疗的需求本质上是由人口老龄化、人民群众追求更多更优质医疗资源带来的,这种需求会永续性地稳定增长,但不会短期爆发,因此使得医疗设备行业无明显周期性特征。

医疗器械细分赛道众多,且细分领域之间的技术原理和工业流程差异巨大,但由于对某一类疾病进行诊断、治疗的各个环节都需要医疗器械的参与,促成了不同细分领域医疗器械的功能整合,因此国产化率的提高、产品技术的迭代更新仍是医疗器械投资的长期主旋律。

附表

附1:国内医疗设备分类和品牌情况

附2:部分入选《优秀国产医疗设备产品目录》设备

参考资料:

[1] 中泰证券-2022 年下半年医药生物行业投资策略:估值回归后,产业链的景气繁荣选择

[2] 浙商证券-医美行业乘“医”+“美”之东风:从巨子生物看胶原蛋白赛道

[3] 仲量联行-中国医疗器械行业供应链发展趋势报告:锐意革新,韧则行远

[4] 艾瑞咨询-医疗器械行业:中国医疗器械国产替代趋势研究报告

[5] 招商银行-生物医药行业之医疗器械篇:国产器械崛起,进口替代及国际化是重要发展方向

[6] 财信证券-医疗器械行业:医疗新基建,高景气,新机遇

[7] 国泰君安-医疗器械行业2022 年度投资策略:铸国之重器,树中国品牌

[8] 德邦证券-生物医药行业深度:医疗设备更待何时?从国产替代到走向全球,医疗设备迈入黄金时代

[9] 华创证券-医疗器械行业求索系列2:把握医疗器械美好投资时光

[10] 湘财证券-医药行业深度报告:聚焦创新技术及具备国产替代潜力的体外诊断细分领域

[11] 国海证券-医药指数产品盘点:如何精准把握医药行业增长价值

[12] 东北证券-医药行业2021 年全景复盘:创新板块篇


声明:
1、凡本网注明“来源:小桔灯网”的所有作品,均为本网合法拥有版权或有权使用的作品,转载需联系授权。
2、凡本网注明“来源:XXX(非小桔灯网)”的作品,均转载自其它媒体,转载目的在于传递更多信息,并不代表本网赞同其观点和对其真实性负责。其版权归原作者所有,如有侵权请联系删除。
3、所有再转载者需自行获得原作者授权并注明来源。

最新评论

关闭

官方推荐 上一条 /3 下一条

客服中心 搜索 洽谈合作
返回顶部