随着大众健康意识普遍觉醒,医疗服务需求的刚性特征得到强化,健康体检行业作为医疗服务的子行业,呈现出“井喷式”增长。当前,我国体检市场主要分为公立医院和商业机构两大阵营,行业呈现出“公立医疗机构为主,民营体检机构为辅”的市场格局,但民营体检机构体检人次增速同比远高于公立医院,“医检分离”仍是大势所趋。
未来,随着行业集中度不断提高,我国健康体检行业的竞争方式将从单点业态竞争向连锁业态竞争转变,竞争格局将从区域性竞争为跨区域竞争转变,与互联网、保险行业深度融合,提供全面体检、健康银行、健康咨询、就医直通、精准医疗,进而实现检前、检中、检后的健康管理全程保障,已成为行业发展的底层逻辑。居民消费能力已成为影响健康体检消费需求的关键因素。近年来,随着我国人均可支配收入及消费能力逐年提高,城镇居民健康意识的逐步增强,居民的健康消费需求大幅增长,我国居民的医疗保健支出占消费支出的比例整体上呈上升趋势。2020年,我国居民的医疗保健支出占比为8.7%,较2014年增长了1.5个百分点,并呈现持续上升态势,有力地推动了健康体检行业的发展。 图1:2014-2020年中国居民医疗保健支出占消费支出的比例(单位:%)随着人口老龄化加速发展,健康体检将成为政府减轻医保压力和慢病防控的有效手段。据统计,2021年我国65岁老龄人口数量达2亿人以上,占比总人口达14.2%,这意味着我国已基本进入中度老龄社会。在人口老龄化持续深化推动下,2021年医保支出2.4万亿,较2012年增长近3倍,年均增幅维持在20%以上,医保基金支出呈刚性增长态势,医保压力持续加大;与此同时,流行病学模式完成了从传染性疾病向慢性非传染性疾病转变,高血压、糖尿病、脑血管病、恶性肿瘤等慢性疾病发病率逐年上升。在医保压力加剧和慢病防控需求激增的推动下,健康体检的普及和筛选将成为应对上述挑战的关键抓手。 图2:2014-2021年中国老龄人口数量及占比情况在当前医保控费大背景下,国家卫生工作战略从传统的“重治疗、轻预防”向“抓预防、治未病”转移,体检服务作为完善“抓预防、治未病”健康中国的重要抓手,是建立中国人健康管理和健康档案的第一环,行业呈现快速发展态势。据统计,我国健康体检人次从2017年的4.06亿人次增长到2020年全年4.64亿人次,我国健康体检产业市场规模从2016年1218亿元增长到2021年1890亿元,年均复合增长率为9.7%,预计2025年健康体检产业或将突破2800亿元。
 (一)健康体检已成为构筑健康管理体系的关键“入口” 健康体检产业上游主要包括专业人员、医疗器械、第三方检验机构、保健品等;中游包括公立医院和专业体检机构;下游为个人客户或单位团体客户、健康管理工具,以及第三方服务供应方等。随着互联网巨头与金融巨头纷纷入局,体检与保险、购药、寻医深度结合,完善检后服务,打造以健康体检为入口的健康管理体系将成为未来产业组织方向。
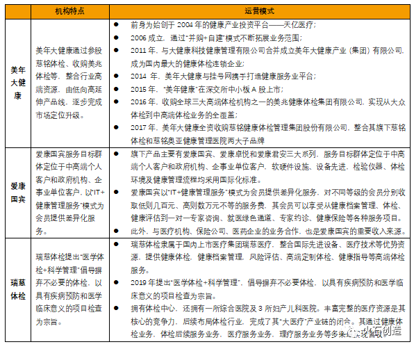
 (二)健康体检行业分为公立医院和民营体检机构两大阵营当前,我国体检行业主要分为公立医院和民营非公体检机构两类主体,其中公立医院体检部门市场份额占比70.8%,民营体检机构市场份额为21.5%,行业呈现“公立医疗机构为主,民营体检机构为辅”的市场格局,人们对于公立医院的认可程度仍然远远超过民营体检机构。近年来,由于公立医院往往资源使用趋于饱和,无法进一步满足日后持续释放的体检需求,公立体检市场份额出现一定回落。在政策利好和需求溢出的驱动下,民营体检机构的体检人数与营收持续上升,尤其在中高端体检市场,民营机构发展增速远高于公立医院,未来“医检分离”仍是大势所趋。 我国民营体检机构经过多年吸收合并,目前呈现寡头格局。其中美年健康+慈铭体检市场份额约26%;爱康国宾位居第二,份额约15%;瑞慈体检以3.3%的市场份额排名第三。随着产业集中度的持续提升,民营体检市场竞争日趋激烈,呈现纵向服务升级横向并购扩张的势态,各大机构围绕市场定位、资源整合、盈利模式、平台战略和价值创造等领域加强商业模式创新。未来,具有规模优势、品牌突出、技术力量雄厚、服务质量有保证、服务理念先进的大型连锁体检机构将继续蓬勃发展,进一步成为主导国内专业健康体检市场的行业主体。 我国体检行业历经几十年发展,完成了行业的进化迭代,即从以筛查疾病为主的“健康体检1.0时代”,过渡到常规体检结合亚健康检测的“健康体检2.0时代”,进而到目前兼顾疾病预防与健康管理的“健康体检3.0时代”。在健康体检3.0时代下,体检行业将释放窗口效应,演化为“检、存、管、医、保”健康管理的关键入口,逐步构建起对接商保支付体系、消费者健康需求、居民个人健康跟踪平台的全周期健康管理系统,未来将呈现以下三大趋势:第一、行业集中度不断提升,“专业连锁、渠道下沉”将成为中短期行业扩张重点;第二、健康体检服务行业与互联网融合发展,在做强主业的基础上,布局“大数据+人工智能”,打造精准健康服务定制平台;第三、健康体检大数据应用及价值实现进一步挖掘,与医疗服务、健康保险相结合,构筑以体检为入口的健康管理生态系统,推动体检企业向综合型医疗保健集团发展。在不远的未来,专业体检机构将迎来新一轮迅猛成长的春天。 |
声明:
1、凡本网注明“来源:小桔灯网”的所有作品,均为本网合法拥有版权或有权使用的作品,转载需联系授权。
2、凡本网注明“来源:XXX(非小桔灯网)”的作品,均转载自其它媒体,转载目的在于传递更多信息,并不代表本网赞同其观点和对其真实性负责。其版权归原作者所有,如有侵权请联系删除。
3、所有再转载者需自行获得原作者授权并注明来源。