立即注册找回密码

QQ登录

只需一步,快速开始

微信登录

微信扫一扫,快速登录

搜索
小桔灯网 门户 资讯中心 产品杂谈 查看内容

IVD仪器系列丨一文概览:血液、凝血、流式细胞仪

2022-9-11 23:48| 编辑: 小桔灯网| 查看: 10877| 评论: 0|来源: IVD仪器研究社丨作者:总社长黄工

摘要: 《IVD仪器地图系列》,根据CMDE数据库,统计仍在有效期的注册证。本文以定性分析为主,定量为辅。数据截至:2022年9月7日。《IVD仪器地图系列》共计15篇。包括:血液篇、生化篇、血气篇、免疫篇、分子篇、微生物篇、 ...


《IVD仪器地图系列》,根据CMDE数据库,统计仍在有效期的注册证。本文以定性分析为主,定量为辅。数据截至:2022年9月7日。

《IVD仪器地图系列》共计15篇。包括:血液篇、生化篇、血气篇、免疫篇、分子篇、微生物篇、体液篇、质谱色谱篇、图像分析篇、采样篇、前处理篇、分离提纯篇、培养孵育篇、检验辅助篇、医用防护篇。

*本篇目录血液篇)
本文花费7天时间。9月2日开始统计注册证数据,9月7-8日开始分析数据、整合信息、输出报告、公众号编辑和排版,至今日得以与业内朋友见面。以下将概述血液分析设备注册证总体情况,并着重描述最重要的3类血液分析设备:血细胞分析仪、凝血分析仪、流式细胞仪

一、血液分析设备概况
1、医疗器械分类目录(IVD方向)
2、血液分析设备细分目录及介绍
3、血液分析设备地域分布
4、血液分析设备注册证概览
5、血液分析设备注册年份
6、国产和进口注册证比例
二、血细胞分析仪
包括仪器定义、分类、应用、检测参数,发展简史、标志性事件,国产代表产品视频展示,厂家地理分布和厂家名录,有效注册证产品和型号清单,细分市场份额,未来技术和应用趋势。
三、凝血分析仪
内容同上。
四、流式细胞仪
内容同上。着重突出国内流式细胞仪的新兴企业发展历程和投融资最新进展。


血液分析设备概况



1、医疗器械分类目录(IVD方向)


根据国家药监局2017第104号文《医疗器械分类目录》规定,IVD仪器属于第22类,临床检验器械。分为16个一级产品类别,其中,临床检验分析设备10个,采样设备1个,样本处理设备3个,检验及其他辅助设备和医用生物防护设备各1个。


按照学科内仪器类别,细分为86个二级产品类别,列出411个品名举例。本子目录按照临床检验用分析设备、采样设备、样本处理设备、检验及其他辅助设备和医用生物防护设备的顺序排列。整理成思维导图如下。



2、血液分析设备细分目录及介绍


医疗器械分类代码:2201


(1)血型分析仪器

管理类别:Ⅲ类

产品描述:通常由工作平台、样本试管架装置、试剂混匀装置、加样系统、孵育器、离心机、判读装置等组成。原理一般为微孔板红细胞凝集法、凝胶卡式检测法等。

预期用途:与配套试剂配合使用,用于ABO/Rh血型检测、交叉配血检测及不规则抗体检测等。

分类依据:医疗器械分类目录(2017年第104号)


(2)血细胞分析仪器

管理类别:Ⅱ类

产品描述:通常由血细胞检测模块、血红蛋白测定模块、机械模块、电子模块、计算机系统等组成。原理一般为电阻抗法、比色法、流失激光散射技术等。

预期用途:用于对血液/体液中有形成分进行定量分析,并提供相关信息。

分类依据:医疗器械分类目录(2017年第104号)


(3)血细胞形态分析仪器

管理类别:Ⅱ类

产品描述:通常由机械模块、光学成像模块、计算机系统等组成。原理一般为光学成像后与细胞图库进行比对后再进行统计,计算血细胞的比例或数量。

预期用途:用于血细胞和/或体液的分类、数量统计和/或细胞形态学描述。

分类依据:医疗器械分类目录(2017年第104号)


(4)凝血分析仪器

管理类别:Ⅱ类

产品描述:通常由预温模块、加样模块、计时模块、样品传送及处理模块、检测模块和计算机系统等组成。原理一般为凝固法、产色底物法和免疫比浊法等。

预期用途:通常由液路模块、样品处理模块、检测模块、计算机系统等组成。原理一般为比浊法等。

分类依据:医疗器械分类目录(2017年第104号)


(5)血小板分析仪器

管理类别:Ⅱ类

产品描述:通常由液路模块、样品处理模块、检测模块、计算机系统等组成。原理一般为比浊法等。

预期用途:用于分析血液样本中血小板数量、体积、聚集率等相关功能参数。

分类依据:医疗器械分类目录(2017年第104号)


(6)血流变分析仪器

管理类别:Ⅱ类

产品描述:一般分为毛细管粘度计和旋转式粘度计。毛细管粘度计通常由毛细管、样品池、控温装置、驱动装置、计时器等组成;旋转式粘度计通常由加样模块、样本传感器、转速控制与调节模块、力矩测量模块、恒温模块等组成。原理一般为泊肃叶定律或粘滞定律等。

预期用途:用于临床对全血、血浆或血细胞流变特性进行分析。

分类依据:医疗器械分类目录(2017年第104号)


(7)红细胞沉降仪器

管理类别:Ⅱ类

产品描述:通常由机械模块、光学模块或激光扫描模块、数据处理换算模块等组成。原理一般为光学法或激光扫描微量全血法等。

预期用途:用于血液样品红细胞沉降速度和/或压积的测量。

分类依据:医疗器械分类目录(2017年第104号);2021第158号文改管理类别


(8)流式细胞分析仪器

管理类别:Ⅱ类

产品描述:通常由流动室和液流系统、激光源和光学系统、光电管和检测系统、计算机和分析系统组成。原理一般为,通过液流系统使单个粒子通过流动室,并分析单个粒子的荧光标记信号,实现对其生物特性的分析。

预期用途:用于对处在液体中的细胞或其他生物微粒逐个进行多参数的快速定量分析和/或分选。

分类依据:医疗器械分类目录(2017年第104号)


3、广东省血液分析设备数量相当于北京、上海两市总和的近80%

△2022中国血液分析设备注册证数量地区分布图


△2022中国血液分析设备注册证数量省份分布图


△2022中国血液分析设备注册证各省份数量条形图


黄工解读:
(1)有19个省份IVD企业,进军血液分析细分市场,包括血球、凝血、流式等。
(2)广东一骑绝尘,获批的注册证数量,相当于北京、上海2省总和近80%,可见实力强悍。
(3)湖南注册证数量,超越江苏进入前4,而湖南的血液分析企业研发总部,并无江苏、山东等地多,可见大家是奔着拿证效率高、成本低,重新在湖南注册了“专司注册子公司”。尤以常德、长沙2地为主。

4、血细胞分析仪和凝血分析仪注册证数量占血液分析设备总量80%


△2022中国血液分析设备注册证8大二级产品数量占比


△2022中国血液分析设备注册证8大二级产品数量分布图


黄工解读:
(1)血细胞分析仪与凝血分析仪注册证数量,达374个,占中国血液分析市场的80%,可见当下市场重心在这两个领域。而流式细胞仪注册证仅有28个,占6%,目前仍是外资占据高端市场。国内流式行业发展仅10余年。
(2)血型分析仪器等其他血栓与止血领域设备,相对讲在临床价值上稍弱,故而投入研发并获证的数量总体偏少,在整个血液分析设备注册证中,仅占10%左右。

5、2021年获批的血液分析设备注册证占总量的近3成

△2022中国血液分析设备近6年注册数据分布饼图


△2022中国血液分析设备近6年注册数据分布


黄工解读:

(1)去年全年获批注册证达123个,占血液分析设备注册数量30%以上。

(2)今年前8个月获批注册证,已与2020年持平,距离今年收尾还有4个月,可以预期今年获批数量将继续增加。

(3)注册证有效期有2年、3年、5年、7年等期限的,三四年前的证已渐渐失效,多家企业已开始延续注册。


6、国产注册证数量占80%而市场份额却只有20%


黄工解读:
(1)截至2022年8月31日,国内IVD血液分析设备注册证中,国产364个,占78.11%;进口102个,占21.89%%。
(2)大家注意,这张图是注册国产与进口的数量比例,而非市场份额。在国内血液领域市场份额上,饼图恰恰与之相反。据多家证券公司和行业报告数据显示:血球领域,进口设备市场份额占40-50%左右;凝血领域,进口设备市场份额更是突破了60%,垄断了大部分三甲医院。“二八定律”,在血液领域市场印证。这样的数据反差,恰恰表明,国产血液分析设备(含血球、凝血、流式等)还有很长的路要走。


血细胞分析仪



管理类别为Ⅱ类,产品分类编码为22-01-02


1、仪器介绍


血细胞分析仪(Blood Cell Analyzer),又名血液细胞分析仪、血液分析仪(Hematology Analyzer)、血球仪、血球计数仪等,是对一定体积全血内细胞种类、数量和异质性进行自动分析的常规检验仪器。主要检测血液中的有形成分:红细胞、白细胞、血小板,以及红细胞中的血红蛋白。血细胞分析仪是临床3大常规检验之一血常规,检验必备仪器。


目前,血细胞分析仪主要测量参数如下表。

△来源:[3] 《临床检验仪器》,P49


2、仪器分类


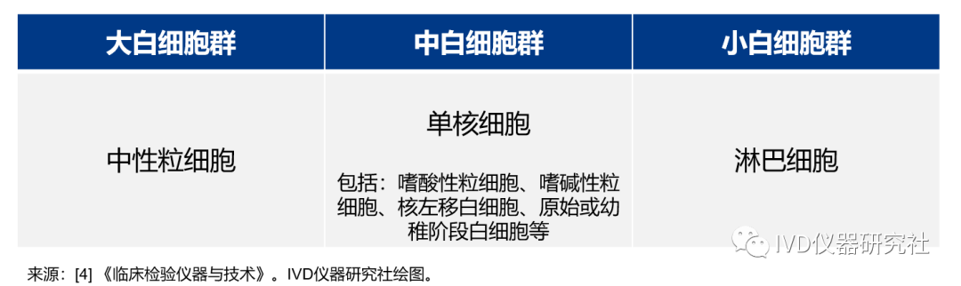
根据对白细胞的分类能力,目前常见分类有:三分群血细胞分析仪、五分类血细胞分析仪。根据自动化程度,分为半自动和全自动。


(1)三分群:将白细胞按体积大小分为3群


(2)五分类:对白细胞精准分成5类



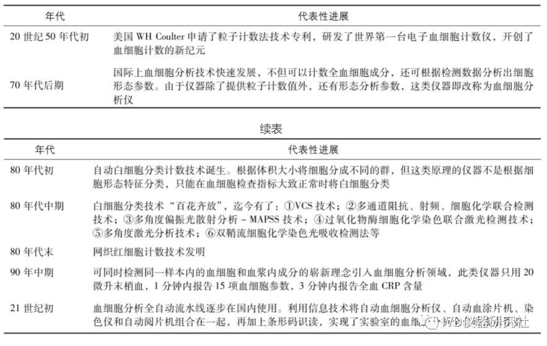
3、发展简史



2001年,深圳迈瑞,推出中国第一台三分群血细胞分析仪BC-3000。
2006年,深圳迈瑞,推出中国第一台五分类血细胞分析仪BC-5500。
2009年,桂林优利特,推出全自动五分类血细胞分析仪URIT-5500。
2010年,长春迪瑞,推出五分类血细胞分析仪BF-5180。
2011年,江西特康,推出五分类血细胞分析仪TEK-8500。
2011年,深圳迈瑞,推出全自动血细胞分析仪BC-6800。
2013年,深圳迈瑞,推出全自动血常规和体液分析仪BC-6900。
2014年,深圳迈瑞,推出中国第一条血液分析流水线CAL8000。

……


4、代表产品(国产第一)


△深圳迈瑞,全自动五分类血液细胞分析仪BC-5000。(PS:本来想找BC-5500的视频,暂未找到此产品视频)


△深圳理邦仪器,全自动五分类血细胞分析仪 H60系列。


△深圳迈瑞,太行血液分析流水线CAL8000。

黄工解读:
(1)选择放深圳迈瑞的2款产品视频,一是致敬迈瑞在中国血液分析市场的引领和变革。二是便于非研发或市场的朋友,了解产品整体构造。
(2)选择放深圳理邦的产品视频,一是最先被搜索到。二是视频制作精良、用心,对于了解血细胞分析仪的原理、整体构造、检测流程,非常有帮助。

5、厂家分布

声明:
1、凡本网注明“来源:小桔灯网”的所有作品,均为本网合法拥有版权或有权使用的作品,转载需联系授权。
2、凡本网注明“来源:XXX(非小桔灯网)”的作品,均转载自其它媒体,转载目的在于传递更多信息,并不代表本网赞同其观点和对其真实性负责。其版权归原作者所有,如有侵权请联系删除。
3、所有再转载者需自行获得原作者授权并注明来源。

最新评论

关闭

官方推荐 上一条 /3 下一条

客服中心 搜索 洽谈合作