立即注册找回密码

QQ登录

只需一步,快速开始

微信登录

微信扫一扫,快速登录

搜索
小桔灯网 门户 资讯中心 检验前沿 查看内容

NCCN指南:宫颈癌筛查热点更新

2014-8-27 19:49| 编辑: 小桔灯网| 查看: 1175| 评论: 0|来源: 检验之星

摘要: 作者:Edward E. Partridge, Nadeem Abu-Rustum,et.al. 翻译:李博来源:J Natl Compr Canc Netw 2014;12:333-341   摘要  NCCN指专注于宫颈癌筛查的近年建议,并对筛查异常者进行处理。NCCN专家组在更新宫颈癌 ...


作者:Edward E. Partridge, Nadeem Abu-Rustum,et.al.
翻译:李博
来源:J Natl Compr Canc Netw 2014;12:333-341

  摘要
  NCCN指专注于宫颈癌筛查的近年建议,并对筛查异常者进行处理。NCCN专家组在更新宫颈癌筛查指南工作中,为了避免重复工作,决定采纳其他机构的指南。因此,2013年7月,NCCN专家组在审查并核实这些来自由美国癌症协会(ACS)、美国阴道镜及宫颈病理学会(ASCCP)、美国临床病理学会(ASCP)达成共识的指南后,终止宫颈癌筛查的NCCN指南。

  概述
  宫颈细胞学筛查已被证明可以减少宫颈鳞状细胞癌的发病率和死亡率,并增加宫颈癌的治愈率。1-4尽管如此,2013年美国约有12340名妇女被检出患有宫颈癌,其中4030人死亡。高危人群包括没有医疗保健者和那些来自无宫颈癌常规筛查国家的移民妇女。宫颈癌的危险因素包括高危亚型人乳头瘤状病毒(HPV)的持续感染,如HPV16和HPV18,约占宫颈癌的70%。6-10然而,女性中大多数HPV16或18型不是持续感染,尤其是年轻女性(年龄<30岁)。11-13宫颈癌的其他流行病学危险因素包括吸烟史、分娩、使用避孕药、性生活过早、多个性伴侣、性病史和慢性免疫抑制。鳞癌约占宫颈癌的80%,腺癌约占20%。

  宫颈细胞学筛查是早期发现宫颈癌及癌前病变的主要方法,如高度鳞状上皮内病变(HSILs)。在选择宫颈细胞学筛查病人时,使用DNA检测HPV高危亚型是一种有效的辅助方法。宫颈细胞学筛查技术包括宫颈液基细胞学或巴氏涂片,研究数据表明,这两种方法的效能相似。这些技术被统称为宫颈细胞学。在美国,现今大多数宫颈细胞学检测为液基细胞学。与传统的巴氏检测相比,液基细胞学的优点包括(1)可以用同一标本检测HPV,指联合检测(同时)或进一步检测(序贯);(2)结果比较容易判读。同时检测HPV比单独检测宫颈细胞学更敏感,但特异性较低。

  NCCN宫颈癌筛查小组召开会议,更新NCCN指南,他们决定采纳其他机构的指南,以避免将来的大量重复工作。因此,2013年7月,NCCN专家组在审查并核实这些来自由美国癌症协会(ACS)、美国阴道镜及宫颈病理学会(ASCCP)、美国临床病理学会(ASCP)达成共识的指南后,终止宫颈癌筛查的NCCN指南。筛查指南包括工作组对证据的系统回顾和引用,侧重于制定最佳的筛查策略,以权衡筛查的利弊。为处理异常筛查结果而修改的指南包括使用新筛查指南、彻底审查证据(包括审查美国国立卫生研究院统计学家Kaiser Permanente对北加州统计的数据库中证据的权重、风险或预后的概述),和取得共识的发展过程(包括由26个权益相关组织的代表组织会议进行阐述、投票、修订之前所产生的网络评论)。17专家组认为,取得共识的指南对数据进行了准确全面的评估,建议合理,并且对指南的认可是合理的。

  宫颈癌筛查指南
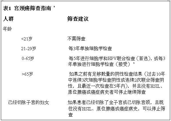
  2012年,为早期发现宫颈癌及其前期病变,ACS,ASCCP和ASCP修订并通过了筛查指南。(表1)新的筛查指南获得专家组的认可,并已广泛采用。修改后的指南还包括对特殊人群的建议,如(1)21-24岁的年轻女性;(2)孕妇;(3)绝经后妇女;(4)年龄在65岁以上的女性。新的筛查指南并没有提供对宫颈癌高危人群的建议,如免疫功能低下(例如HIV感染),高雌子宫的妇女,或有宫颈癌病史;该人群更适于较频繁的筛查。

  新的指南包括较长的筛查间隔和联合筛查(使用宫颈液基细胞学检查和HPV检测)。18宫颈筛查的几条建议如下:(1)不建议所有年龄组每年都进行筛查;(2)HPV不应该作为一个独立的检测方法进行宫颈癌筛查;(3)建议30-65岁的妇女每5年联合筛查一次;(4)如果不建议或不能使用联合筛查,21-65岁的妇女应每三年行宫颈细胞学检查一次;(5)不建议21-29岁的妇女使用联合筛查;(6)应避免对年龄<21岁的女性进行宫颈癌筛查;(7)已经接种了HPV疫苗的妇女和未接种疫苗的妇女筛查方式相同;(8)如果既往筛查结果均正常,65岁以上的妇女不建议继续筛查。

  30-65岁的妇女首选联合筛查,因为单独行宫颈细胞学检查不敏感,联合筛查可减少随访患者的数量。一般来说,HPV高危亚型阳性的妇女较HPV阴性的妇女患宫颈癌前病变风险更大(如宫颈上皮内瘤变3,CIN3)。无论是否有性生活史,妇女应从21岁开始进行筛查。研究数据表明,21岁前应避免宫颈癌筛查,因为这些女性罹患宫颈癌的风险很低,并且治疗会导至一些并发症,如宫颈不典型增生的妇女治疗后会导至早产率的显著增加,这已得到关注。尽管少数青少年或年轻人可能患CIN3,但小于21岁的妇女中,极个别者会进展为宫颈癌。大部分CIN3的妇女会在后续的筛查中被发现。在性活跃期,年轻女性HPV阳性占有较高比例。因此,性活跃期的青少年或年轻女性(<21岁)HPV高危亚型的感染率较高;而许多感染可以自主清除。因为HPV广泛存在于年轻女性中,而且检测结果特异性差,所以联合筛查不推荐用于小于30岁的妇女。因此,HPV DNA筛查不推荐用于21-29岁的妇女。HPV感染通常是短暂的,并且不会导至CIN3或宫颈癌的发生;宫颈癌致病的必要条件是HPV高危亚型的持续感染。

  宫颈癌筛查异常结果的处理
  宫颈癌筛查结果由2001 Bethesda 系统报告。结果可能报告为正常(即无上皮损伤或恶性病变)、不满意或异常(如HSILs)或浸润癌。即使HPV阴性的妇女,宫颈细胞学检查结果不满意也应该复查;然而,阴道镜检查也是30岁以上妇女的选择。宫颈细胞学检查结果异常提示的致癌风险从低到高排列如下:(1)非典型鳞状上皮(ASC-US);(2)低度鳞状上皮内病变(LSIL);(3)高度鳞状上皮不典型增生(ASC-H);(4)HSIL;(5)浸润癌。阴道镜,以及阴道镜下活检,可以明确异常检查结果(例如,HPV阳性和ASC-US或更严重的结果)。一般来说,相似的患病风险具有相似的处理原则。阴道镜检查中,通过长焦显微镜观察宫颈(放大10-16倍)。涂3-5%醋酸后观察宫颈。对醋酸引起的颜色改变和血管形态的观察可以指示活检的位置,以排除浸润癌,并确定癌前病变的范围。例如,活检可以发现癌前病变,如CIN3。如果宫颈的全部鳞柱交界可见(即,整个转化区可见),即认为检查充分,不需要宫颈管诊刮。宫颈异常的根治技术包括LEEP环形电切术,冷刀锥切术或全子宫切除术。消融手术包括激光烧蚀或冷冻治疗。临床医生应告知患者这些治疗可能与不良妊娠结局相关。

  因为新的筛查指南最近刚刚被采纳,ASCCP更新了宫颈筛查异常结果的处理及随访指南。1,17异常筛查结果的处理现在变得更加复杂,因为联合筛查和HPV基因分型检查都增加了可能出现的检查结果的数量(表2)。6一些新的建议如下:(1)年龄在21至24岁的妇女以及孕妇,建议保守处理;(2)虽然联合筛查不推荐用于25至29岁的女性,但是对于某些特殊情况下的异常结果,建议行HPV检测,因为在这个年龄组患宫颈癌的风险开始增加;(3)65岁以上的妇女如果患有ASC-US,即使HPV为阴性,也应继续进行筛查;(4)联合筛查通常用于随访,以减少回访的次数。

  21至29岁妇女的宫颈癌筛查,不推荐使用联合筛查。然而,对于25至29岁妇女,若宫颈细胞学检查结果为ASC-US,首选异常HPV检测,但重复宫颈细胞学检查也是一种选择。近年来,临床医生一直在关注年轻妇女中可自行消退的宫颈癌前病变可能存在过度治疗的问题。因此,建议21至24岁的年轻妇女采用更保守的处理。对于评估21至24岁妇女的异常结果,尽管首选是重复行细胞学检查,但结果为ASC-US者也可以接受异常HPV检测。对于21至24岁结果为HSIL的妇女,建议阴道镜检查,但不建议立即治疗。除非持续存在2年,CIN1不应该在任何年龄组均进行治疗。CIN2建议观察。患有CIN3的21至24岁年轻女性,不应该观察,应行诊断性锥切,但子宫切除不是首选治疗。

  除非可疑为高度病变或浸润癌,阴道镜检查和宫颈活检对于孕妇是不可接受的。对于LSIL的孕妇首选阴道镜检查,但推迟到产后6周行阴道镜检查也是一种选择。孕妇CIN1不建议治疗。对于患有LSIL但没有达到CIN2的孕妇,建议产后随访。患有CIN3的孕妇可以等到分娩后治疗。宫颈管诊刮对于孕妇是不能接受的。除非检查出浸润癌,孕妇分娩前不宜治疗。对于患宫颈浸润癌的孕妇,建议行局部诊断性锥切。

  总结
  2012年,为早期发现宫颈癌及其前期病变,ACS,ASCCP和ASCP修订并通过了筛查指南。由于这些新的筛查指南最近刚刚通过,ASCCP更新了他们对于处理异常宫颈筛查结果的指南。NCCN赞同这两个新的指南。2013年7月,为了避免重复工作,NCCN专家组在审查并核实这些来自ACS,ASCCP和ASCP达成共识的指南后,决定终止宫颈癌筛查的NCCN指南。

  这些修改后的筛查指南包括对特殊人群的建议,如(1)21-24岁年轻女性;(2)孕妇;(3)绝经后妇女;(4)年龄>65岁的妇女。新的建议包括较长的筛查间隔和联合筛查(使用宫颈液基细胞学检查和HPV检测)。一些关于宫颈筛查的建议如下:(1)不建议所有年龄组每年都进行筛查;(2)HPV不应该作为一个独立的检测方法进行宫颈癌筛查;(3)建议30-65岁的妇女每5年联合筛查一次;(4)如果不建议或不能使用联合筛查,21-65岁的妇女应每三年行宫颈细胞学检查一次;(5)不建议21-29岁的妇女使用联合筛查;(6)应避免对年龄<21岁的女性进行宫颈癌筛查;(7)已经接种了HPV疫苗的妇女和未接种疫苗的妇女筛查方式相同;(8)如果既往筛查结果均正常,65岁以上的妇女不建议继续筛查。

  ASCCP处理宫颈筛查异常结果的一些建议如下:(1)年龄在21至24岁的妇女以及孕妇,建议保守处理;(2)虽然联合筛查不推荐用于25至29岁的女性,但是对于某些特殊情况下的异常结果,建议行HPV检测,因为在这个年龄组患宫颈癌的风险开始增加;(3)65岁以上的妇女如果患有ASC-US,即使HPV为阴性,也应继续进行筛查;(4)联合筛查通常用于随访,以减少回访的次数。
  缩写:HPV,人乳头瘤病毒;HSIL,高度鳞状上皮内病变。
  a 这3项主要的筛查指南由ACS,ASCCP和ASCP多元社会指导小组1、美国妇产科学院(ACOG) 39和美国预防服务工作小组(USPSTF)2联合发行。该指南与大多数建议达成一致,包括建议开始筛查的年龄(21岁);建议如果有足够的阴性筛查结果,可以停止继续筛查的年龄(>65岁);以及筛查的时间间隔。特别指出,对于年龄在30到65岁的妇女,每5年一次的联合筛查既是首选也是可接受的,而对于年龄在21至65岁妇女,每3年一次的单独细胞学检查是可以接受的。

  b USPSTF的建议声明不包括首选的和可接受的条款。

  c HSIL包括宫颈上皮内瘤变3级,并且p16基因染色为阳性的2级病例40
  缩写:AGC,非典型腺细胞;ASC-H,非典型鳞状上皮(不除外高级别);ASC-US,不明意义的非典型鳞状上皮;HPV,人乳头瘤病毒;HSIL,高度鳞状上皮内病变;LSIL,低度鳞状上皮内病变;Pap,巴氏涂片检测;SCC,鳞状细胞癌.

  a 数据以北加州统计学家Kaiser Permanente的细胞学检测及联合筛查结果为基础。因为相似的患病风险具有相似的处理原则,目前联合筛查结果的处理原则是单独行细胞学检查处理的“衡量标准”。

  b 该数据为单独行细胞学检查的女性占所有包括细胞学检查结果的女性群体的比例,各项联合筛查结果占所有联合筛查结果的女性群体的比例。
  c HSIL及宫颈癌的患病率由Kaise统计,组织学诊断为CIN 2, CIN 3,原位癌和癌。

  d HPV阴性,而发现非典型腺细胞者,患癌风险较高,应立即行阴道镜检查。


声明:
1、凡本网注明“来源:小桔灯网”的所有作品,均为本网合法拥有版权或有权使用的作品,转载需联系授权。
2、凡本网注明“来源:XXX(非小桔灯网)”的作品,均转载自其它媒体,转载目的在于传递更多信息,并不代表本网赞同其观点和对其真实性负责。其版权归原作者所有,如有侵权请联系删除。
3、所有再转载者需自行获得原作者授权并注明来源。
发表评论

最新评论

关闭

官方推荐 上一条 /3 下一条

客服中心 搜索 洽谈合作
返回顶部