行业深度研究报告 | 体外诊断上游原料:厚积薄发,国产崛起
2022-7-13 16:59|
编辑: 沙糖桔|
查看: 10231|
评论: |来源: 中信建投证券研究 | 作者:贺菊颖 程培
摘要: 体外诊断上游原料需求多样,多因素推动行业高增长。
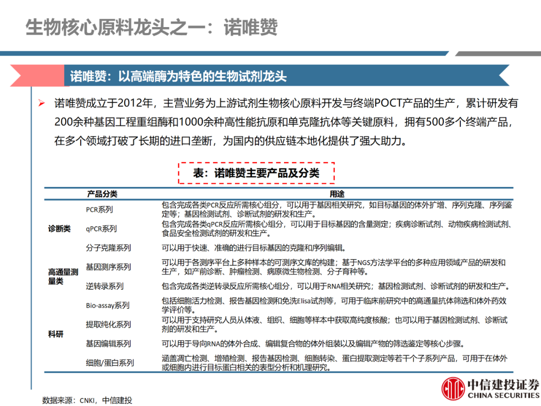
| 体外诊断上游原料需求多样,多因素推动行业高增长。IVD上游原料种类复杂,包括生物原料、塑料制品和支持性材料等。2019年全球体外诊断试剂原料市场规模预计约为303.3亿元,其中中国市场的规模预计约为62.9亿元。全球生物原料龙头赛默飞及高分子塑料龙头康宁凭借多年积累的核心技术及全面的产品布局,业绩持续实现稳健增长并取得可观的股价回报。国产品牌经过多年积累,逐渐掌握核心技术、丰富产品品类,新冠疫情爆发客观上对抗原抗体、分子酶等生物原料及高分子塑料耗材产品带来巨大需求,国内厂家近两年借此加速成长。生物核心原料:技术升级、品质驱动,国产份额快速提升。生物核心原料产品主要包括抗原、抗体、诊断酶等,疫情前takara等进口品牌占有国内80%以上市场份额。国产龙头企业多年来持续研发投入,基因工程技术用于生物原料产品的研发和生产已臻于成熟。新冠核酸、抗原及抗体检测带来上游原料的爆发性增长,国产品牌在取得大额现金流的同时,从“质量+品类+价格+效率+服务”全方位发力,国产品牌竞争力显著提升。高分子塑料耗材:“全球新冠疫情+国内IVD集采”加速供应链的本土化。体外诊断上游原料产品有反应杯、培养皿、纳米微球、NC膜等高端耗材,产品种类复杂,技术难度不一,低端产品国产化程度高,高端产品主要依赖进口。2020年新冠疫情使得全球供应链受阻,物流成本大幅增加,催使全球IVD龙头与国内供应商深度合作;此外IVD试剂集采降价压力下,国内龙头厂家也在寻找性价比更高的国内供应商,进口品牌本土化+IVD集采为国内高分子塑料耗材厂家带来良好的发展机遇。行业相关标的梳理:从“技术平台+产品”的角度,我们建议关注:诺唯赞(以高端酶为特色的生物试剂龙头)、义翘神州(蛋白试剂数量全球领先)、百普赛斯(重点布局重组蛋白)、拱东医疗(以定制业务和功能性耗材为特色)、昌红科技(高分子塑料耗材隐形冠军)、洁特生物(实验室高端耗材供应国内领先)、关注IPO已过会的菲鹏生物(IVD核心原料供应商)及近岸蛋白、康为世纪等。风险提示:新业务拓展不达预期的风险;新冠检测业务下滑过快,行业产能过剩的风险;新进入市场企业快速增加致价格大幅下降的风险;工业客户产品集采致价格下滑进而被动降价的风险。 







































|
声明:
1、凡本网注明“来源:小桔灯网”的所有作品,均为本网合法拥有版权或有权使用的作品,转载需联系授权。
2、凡本网注明“来源:XXX(非小桔灯网)”的作品,均转载自其它媒体,转载目的在于传递更多信息,并不代表本网赞同其观点和对其真实性负责。其版权归原作者所有,如有侵权请联系删除。
3、所有再转载者需自行获得原作者授权并注明来源。