立即注册找回密码

QQ登录

只需一步,快速开始

微信登录

微信扫一扫,快速登录

搜索
小桔灯网 门户 资讯中心 肿瘤诊疗 查看内容

又孤陋寡闻了——适合大量人群筛查的卵巢癌检测方法

2022-3-31 16:54| 编辑: 沙糖桔| 查看: 8522| 评论: 0|来源: 小桔灯网 | 作者:动力彩虹

摘要: 卵巢癌是全球第二常见的妇科恶性肿瘤,每年造成184000多人死亡。如果没有迹象表明癌症已经扩散到卵巢以外,5年生存率超过90%。然而,59%的病例在转移到远处后才被诊断出来,5年生存率下降到只有29%。早期发现卵巢癌 ...


卵巢癌是全球第二常见的妇科恶性肿瘤,每年造成184000多人死亡。如果没有迹象表明癌症已经扩散到卵巢以外,5年生存率超过90%。然而,59%的病例在转移到远处后才被诊断出来,5年生存率下降到只有29%。早期发现卵巢癌并及时测量疾病进展和复发将显著改善预后。


传统上,血清生物标记物测量,如癌症抗原125(CA125)的测量,被用作一线检测和/或监测高危女性卵巢癌。其他补充血清生物标记物,如人类附睾蛋白4(HE4)、几丁质酶-3样蛋白1(YKL40)和间皮素,或一组生物标记物,比基于CA125的筛查具有更好的鉴别能力。然而,由于特异性有限和阳性预测值(PPV)较低,独立的生物标志物测量已被证明对存活率几乎没有益处。纵向CA125测量与经阴道超声检查相结合,可提高卵巢癌检测的PPV,但筛查的益处仍不明确。目前,没有筛查策略能够在足够早的阶段识别疾病,从而降低死亡率。


为了寻找克服诊断挑战的替代方法,研究团队研究了一种基于感知的策略。自然界已经进化出了识别和解释针对目标异质性的多维刺激的感知。感知是通过使用大量感官输入来实现目标识别,其中每个感官输入对目标的某些特征进行编码,并根据预先学习的目标模式库分析这些输入。例如,嗅觉使用一系列非特异性嗅觉受体,其反应模式由大脑中的神经网络处理,以识别气味。嗅觉感受器的数量相对较少(100-200),但通过感知,它们可以识别许多不同的气味,远远超过一对一识别的可能。对于这些气味,虽然每个信号产生的预测值相对较小,但作为一个整体处理的完整响应阵列仍能实现准确识别。


基于感知的方法已被用于根据DNA序列甲基化的不同模式、使用电子鼻的挥发性有机化合物、使用质谱的小代谢物、病理学图像分析、计算机断层扫描和磁共振成像数据对各种疾病进行分类。机器学习过程可以识别疾病特定的模式,这些模式太微妙或太复杂,无法被人眼或传统分析方法检测到,并有助于构建稳健的诊断模型。尽管人们努力开发一种利用病理学或放射成像数据进行基于感知的诊断筛查的通用方法,但在识别有效的疾病标记物以实现高灵敏度和高选择性以及临床实用可行性方面仍然存在挑战。


近日,来自美国多家知名大学和医学中心的研究团队在NATURE BIOMEDICAL ENGINEERING杂志上发表了一篇题为“Detection of ovarian cancer via the spectral fingerprinting of quantum-defect-modified carbon nanotubes in serum by machine learning”的文章,在文章中,研究团队设计了一个纳米传感器阵列和一个计算模型,该模型基于感知从患者血清样本中检测卵巢癌。为了传递生物流体的多种物理化学性质,研究团队使用OCC功能化单链DNA(ssDNA)的封装单壁碳纳米管设计了纳米传感器阵列。半导体单壁碳纳米管(SWCNTs)表现出固有的近红外荧光,环境响应性下降到单分子水平。SWCNTs (E11)的发射对介电环境、氧化还原扰动和静电电荷敏感。OCC-DNA纳米传感器的发射对从高级别浆液性卵巢癌(HGSOC)、其他非HGSOC疾病(包括缓解期患者、其他妇科疾病,如子宫内膜异位症和低度卵巢癌、非妇科癌症和其他疾病)患者和健康人身上采集的血清样本表现出不同的反应,但用传统的统计分析,光学反应并没有提供实质性的预测价值来区分这些患者。因此,研究团队训练了几个机器学习模型对HGSOC患者进行分类。SVM模型使HGSOC检测具有良好的灵敏度和特异性,准确率接近95%,优于传统的基于血清生物标志物的识别。研究团队还使用此方法评估已知卵巢癌血清生物标记物(包括CA125、HE4和YKL40)所赋予的预测价值。支持向量回归模型显示,传感器元件对这些标记物有定量反应,但它们并不能解释所有的预测值,这表明未知生物标记物在区分HGSOC中起着重要作用。


主要内容

OCC-DNA纳米传感器阵列

研究团队合成了一系列OCC-DNA纳米传感器,并用单链DNA文库将其封装,以将纳米传感器溶解在生物流体中。单链DNA序列的选择基于DNA的识别序列,该识别序列在SWCNT表面形成特定的包裹图案,从而形成多样的、高度定义的表面形态,从而赋予对局部环境的不同敏感性。由三个OCC和四个DNA序列的组合合成了十种不同的OCC-DNA纳米传感器。


为了确定从患者样本中提供最多样化反应的最小OCC-DNA组合,测量了OCC DNA对HGSOC患者和健康个体血清样本的荧光光谱反应。将两种条件下的四份血清样品与10种不同的OCC DNA孵育2h,获得OCC-DNA复合物的荧光光谱。研究团队选择了六个对健康组和癌症组的反应有统计学显著差异的OCC-DNA纳米传感器,其HGSOC和健康组之间的差异具有统计学意义(P<0.10)。


OCC-DNA纳米传感器阵列

图片来源:Nature biomedical engineering


用于HGSOC分类的机器学习算法优化

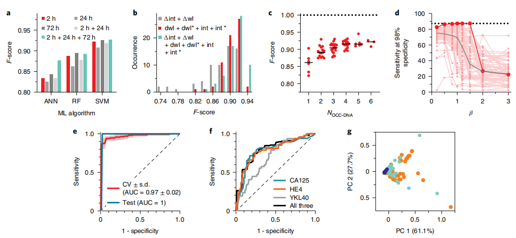
研究团队将OCC-DNA传感器阵列暴露于215份患者血清样本中,并构建了一个包含由血清环境引起的光谱特征变化的数据集。这组血清样本收集自49例HGSOC、51例其他妇科疾病(如子宫内膜异位症和低度卵巢癌)、29例非妇科癌症、25例缓解期癌症患者(包括7例HGSOC)和61例健康献血者。研究团队多次优化了机器学习算法,最后得到的SVM模型在98%的特异性下产生87%的敏感性。


为了进一步评估传感器阵列和算法的鲁棒性,研究团队在相同条件下合成了一批新的OCC DNA,并收集了传感器阵列对54个患者样本的独立测试集的响应数据。为了评估模型在各种医疗条件下的性能,从不同的患者中取样测试集,包括7例HGSOC、5例其他妇科疾病、32例非妇科疾病和10例健康患者。在这个新样本集上,优化后的SVM模型在98%的特异性和0.978的F评分下获得了100%的灵敏度。这些值与交叉验证分数一致,并给出了类似的ROC曲线,表明模型没有过度拟合数据。


用于HGSOC分类的机器学习算法优化。

图片来源:Nature biomedical engineering


已知的血清生物标记物构成了纳米传感器阵列响应中疾病指纹的一部分

为了测试SVM模型相对于传统诊断方法的实用性,研究团队将基于常规生物标志物的HGSOC检测和组织学结果与SVM模型预测的F评分进行了比较。通过免疫分析测定了患者血清样本中的已知生物标记物,包括CA125、HE4和YKL40、肌酐和胆红素,并评估了这些患者血清HGSOC生物标记物的诊断准确性。尽管血清CA125、HE4和YKL40水平的差异在HGSOC、健康和其他(非HGSOC)疾病之间具有统计学意义,但假阳性率很高。HGSOC生物标记物CA125、HE4和YKL40的PCA图显示,这些标记物无法将HGSOC与其他疾病区分开来。这些结果证实,基于感知/传感器的技术大大优于已建立的基于血清生物标记物的分类,其准确性更接近医生的诊断(使用病理学、影像学等)。


为了更好地理解基于传感器的HGSOC指纹的分子基础,研究团队研究了传感器对血清生物标记物的反应。使用Bilrubin、肌酐和HGSOC血清生物标记物(包括20%胎牛血清(FBS)中的CA125、HE4、YKL40和间皮素)对OCC-DNA纳米传感器进行单一分析物滴定,测量其光谱响应。


观察结果证实:(1)OCC-DNA荧光可传递物理吸附分子的物理化学性质的广泛类型的细微差异;(2)已知的血清生物标记物构成疾病指纹的一部分。然而,仅使用生物标志物相关特征并不能获得最佳的F分数。这些实验表明,OCC-DNA纳米传感器阵列的结果可能至少部分归因于迄今为止未知生物标记物的转导。


已知的血清生物标记物构成了纳米传感器阵列响应中疾病指纹的一部分

图片来源:Nature biomedical engineering


总结和讨论

这种传感器技术在临床应用中显示出一些独特的潜在优势。




首先,这种方法可以快速适用于许多疾病/情况的检测。该阵列可用于训练一种算法,以便在传感器对适当患者血清样本的响应中提供足够的数据时,识别几乎任何疾病。


其次,当传统的多分析物检测中存在选择性问题时,该技术可以补充或替代已知生物标记物的使用。由于有可能反复修改传感器阵列和机器学习算法,并增加训练集的大小,因此选择能力可能会越来越优化。


第三,这种传感器技术可以以高通量的方式使用,以便于对大量人群进行筛查。


第四,由于该技术不依赖基于抗体的分子识别元件,因此传感器可能比现有方法更鲁棒,能够在资源有限的环境中以及在护理点和可穿戴/植入式设备等技术中使用。


第五,传感器技术有可能发展成为一种廉价、快速的筛查工具,在初级保健环境中产生单一、易于解释的检测结果。




另外通过广泛的研究,利用纳米传感器阵列辅助的定量蛋白质组学作为发现工具是可能的。这种研究可以用来促进生物标记物的发现,并揭示与疾病病理生理学相关的新信息。


声明:
1、凡本网注明“来源:小桔灯网”的所有作品,均为本网合法拥有版权或有权使用的作品,转载需联系授权。
2、凡本网注明“来源:XXX(非小桔灯网)”的作品,均转载自其它媒体,转载目的在于传递更多信息,并不代表本网赞同其观点和对其真实性负责。其版权归原作者所有,如有侵权请联系删除。
3、所有再转载者需自行获得原作者授权并注明来源。

最新评论

关闭

官方推荐 上一条 /3 下一条

客服中心 搜索 洽谈合作
返回顶部