立即注册找回密码

QQ登录

只需一步,快速开始

微信登录

微信扫一扫,快速登录

搜索
小桔灯网 门户 资讯中心 肿瘤诊疗 查看内容

国内顶尖团队!基于脂质代谢异常的肺癌早筛新方法,90%准确率!

2022-3-7 10:02| 编辑: 沙糖桔| 查看: 5227| 评论: 0|来源: 小桔灯网 | 作者:动力彩虹

摘要: 在全球所有男女肿瘤中肺癌目前的死亡率最高,发病率第二高。根据全球癌症统计数据,2020年有200多万患者被诊断为肺癌,180万患者死于肺癌。I期肺腺癌(LUAD)的5年生存率超过60%。因此,迫切需要早期发现和诊断以改 ...


在全球所有男女肿瘤中肺癌目前的死亡率最高,发病率第二高。根据全球癌症统计数据,2020年有200多万患者被诊断为肺癌,180万患者死于肺癌。I期肺腺癌(LUAD)的5年生存率超过60%。因此,迫切需要早期发现和诊断以改善这种疾病患者的预后。美国国家肺癌筛查试验(NLST)报告,与胸片相比,使用低剂量计算机断层扫描(LDCT)筛查可降低肺癌死亡率20%。随着高分辨率CT和LDCT筛查应用的扩大,早期肺癌的检出率也在提高。此前的肺癌筛查试验报告称,在第一轮检测中,64%至86%的肺癌病例处于早期阶段。然而,LDCT的高假阳性率、辐射暴露和高成本限制了其应用。


虽然已经开发了几种基于血液的检测方法来帮助肺癌的分类,但仍然缺乏用于早期肺癌检测的无创、可靠的方法和生物标记物。因此,建立检测早期肺癌和筛查高危人群的有效方法是一项重要的临床挑战。


肿瘤病变是一个复杂的生态系统,由恶性细胞、各种类型的免疫细胞和基质细胞组成。单细胞RNA测序(scRNA-seq)使以单细胞分辨率解码肿瘤生态系统成为可能,scRNA-seq能够同时评估数千个异质细胞,提供无偏数据。之前的一项研究调查了人类黑色素瘤和头颈部鳞状细胞癌的scRNA-seq数据集,并提供了单细胞水平的代谢基因表达。对于早期肺癌,通过scRNA-seq全面研究代谢基因的表达可能为更好的癌症诊断和治疗策略提供前景。


代谢物是存在于有机体内的小分子,是生物代谢的最终产物。代谢物的浓度对生物活性和病理条件高度敏感,因此,代谢物组可能比基因组或转录组更可靠地反映生物系统的状态。脂质组学是代谢组学的一个子集,被定义为研究细胞脂质体代谢的一种方法,为疾病脂质生物标志物的开发和发现提供了一个有前途的方向。因此,高速、准确、可靠的代谢组学检测方法为下一代生物分析奠定了坚实的基础。


代谢组学可能以有针对性或无针对性的方式进行,这取决于所使用的检测策略。基于数据相关采集(DDA)模式的非靶向代谢组学策略因其广泛的代谢物覆盖范围而常用于候选生物标记物筛选。相比之下,基于多反应监测(MRM)模式的靶向代谢组学因其更好的敏感性、准确性和可靠性而被广泛用于大样本队列中的生物标志物验证。因此,整合非靶向和靶向代谢组学分析是疾病相关生物标志物研究的一个有力策略。


近日,来自国内顶尖院士教授团队在Science Translational Medicine杂志上发表了题为“Lung cancer scRNA-seq and lipidomics reveal aberrant lipid metabolism for early-stage diagnosis”的文章。在这项研究中,研究团队对早期非小细胞肺癌(NSCLC)进行了scRNA-seq检测,发现不同细胞类型的脂质代谢存在整体异常。通过使用机器学习和质谱(MS)对血浆脂质组学和特征选择进行分析,建立了一种有针对性的脂质MRM模式定量分析,开发了一套人工智能辅助的早期肺癌代谢检测方法。


图片来源:Science Translational Medicine


主要内容

scRNA-seq揭示早期肺癌的异常脂质代谢

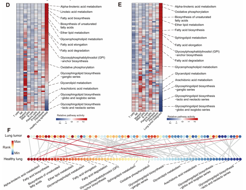
对来自治疗初期肺癌患者的五种原发肿瘤进行了scRNA-seq分析,以及来自公共数据库的健康捐赠者的八份健康肺样本的scRNA-seq数据进行了平行分析。研究团队根据成熟的标记物指定了九种主要细胞系,包括T细胞、自然杀伤(NK)细胞、髓样细胞、B细胞、浆细胞、肥大细胞、成纤维细胞、EPCAM+上皮细胞。与健康肺组织相比,肺癌组织中T淋巴细胞、B细胞和浆细胞的相对百分比增加,而单核吞噬细胞和内皮细胞的相对百分比降低。通过从报告的表达谱推断大规模拷贝数变异(CNV)来区分肺肿瘤细胞和正常上皮细胞。通过CNV分析,被认为是恶性的细胞对每个肿瘤都形成一个单独的簇,表明肿瘤间的高度异质性。相比之下,正常上皮细胞是按细胞类型聚集的,与来源样本无关。


对肿瘤细胞和正常上皮细胞的直接比较表明,上调的差异表达基因(DEG)参与了典型的肿瘤特征,有许多下调的DEG富含脂质代谢相关过程。结果显示肿瘤细胞的DEGs在脂质代谢途径中富集,证实了异常脂质代谢在肺肿瘤细胞中很常见。13条与磷脂酰胆碱(LPC)、磷脂酰胆碱(PCs)和甘油三酯(TGs)直接相关的代谢途径,包括甘油脂质代谢、甘油磷脂代谢、脂肪酸生物合成和不饱和脂肪酸生物合成,在肺癌细胞中失调。


研究团队通过比较五个肺癌样本和八个健康肺样本中的肿瘤细胞或正常上皮细胞与其他细胞类型,分别描述了上皮细胞的整体代谢变化,然后按顺序对代谢途径进行排序。这些分析表明,甘油磷脂代谢是肺癌细胞脂质代谢相关途径中最显著的改变(P<2.2×10-16)。综上所述,基于这些scRNA-seq结果,早期肺癌患者的脂质代谢可能普遍失调。


在早期肺癌中,脂质代谢途径普遍失调。

图片来源:Science Translational Medicine


机器学习LCAID v1.0.助力早期肺癌的血浆脂质组学研究

为了表征早期肺癌中异常脂质代谢的表达,研究团队使用了血浆脂质组学。采用高效液相色谱-质谱法(HPLC-MS)对一组探索性患者的血浆脂质组学进行表征。从171例早期肺癌患者中收集术前血浆,这些患者只有一个病灶≤直径3厘米,140名健康成年人的血浆样本作为健康对照组。对肺癌患者和HCs患者的血浆进行非靶向脂质组学分析和数据分析。对于每个样品,在正离子模式下共鉴定出1478种属于14类脂质的代谢物,在负离子模式下发现708种属于13类脂质的代谢物。


在基于ML的特征选择和基于MS的优化之后,研究团队最终筛选出9个血浆脂质标志物,并研究九种代谢物最终模型的分类性能。使用这些数据对最终的九特征模型进行训练和评估。探索性队列测试数据集的分类准确率为98.90%(95%可信区间,98.85-98.95%),平均AUC为0.9994。这些结果表明,选定的九个特征包含足够的信息来区分早期肺癌和HCs。


LCAID v1.0.九特征模型区分早期肺癌。

图片来源:Science Translational Medicine


LCAID v2.0用于肺癌检测

研究团队又使用MRM模式,建立了LCAID v2.0,一种基于LC-MS 的靶向脂质组学分析。

研究团队通过来自四个医疗中心的1003名参与者的血浆进一步测试了LCAID v2.0的分类性能。其中,探索性队列中的311个样本(171名T1期肺癌患者和140名健康参与者)和553个额外样本(350名肺癌患者和203名健康参与者)来自两个原始医疗中心,并被用作培训队列。独立验证队列包括来自两个独立医疗中心的99名肺癌患者和40名非癌症患者。在训练队列中,LCAID v2.0的准确度达到96.98%(MSE,0.0302),特异度为97.08%(95%CI,94.52-98.51%),敏感性为96.92%(95%CI,94.94-98.17%);在独立验证队列中,准确度为94.96%(MSE,0.0504),特异性为100.00%(95%CI,89.09-100.00%),敏感性为92.93%(95%CI,85.49-96.87%)。独立验证队列(40/40)中无非癌症患者被LCAID v2.0误分类。训练队列的AUC达到0.9956,独立验证队列的AUC达到0.9982,这些结果都说明了LCAID v2.0的稳健性和准确性。


LCAID v2.0在培训和验证队列中的分类表现。

图片来源:Science Translational Medicine


LCAID v2.0在肺癌的临床检测和筛查中的前瞻性评估

接下来,研究团队前瞻性地基于医院年度体检队列(指定筛查队列)中检查了LCAID v2.0的性能。在筛查队列中,其中1036名在中国北京航空航天731医院接受年度LDCT筛查的合格参与者以及一个来自两个胸外科的109名符合条件的参与者的单盲队列(前瞻性队列)研究。


在前瞻性队列中,86名参与者被诊断为肺癌(TNM I至III期),23名参与者被诊断为良性疾病。当应用于该队列时,LCAID v2.0的准确率为91.74%(MSE为0.0826),特异性为95.65%(95%CI,76.03-99.77%),灵敏度为90.70%(95%CI,82.00-95.61%),AUC为0.9843。


在筛查队列中,根据国家综合癌症网络指南,959名无需随访的非钙化结节的参与者被定义为LDCT阴性。50名受试者的肺结节在2年内没有变化(2017年和2019年的LDCT),而22名受试者接受了手术(良性肺疾病9例,肺癌13例)。LCAID v2.0在筛查队列中的准确度达到96.53%(MSE,0.0347),特异性为96.58%(95%CI,95.22-97.57%),敏感性为92.31%(95%CI,62.09-99.60%),AUC为0.9557。在这些队列中,大多数肺癌患者处于TNM I期(68.69-76.92%),90%以上的I期肺癌被准确检出。这些结果证明了LCAID v2.0在临床人群和普通人群中肺癌检出的高准确性和特异性。


LCAID v2.0在筛查及前瞻性队列中的分类表现。

图片来源:Science Translational Medicine


总结

肺癌是癌症死亡的主要原因,早期发现是提高生存率的关键。然而,目前还没有可靠的血液检测可用于早期肺癌诊断。在这里,研究团队对不同早期肺癌进行了单细胞RNA测序,发现不同细胞类型的脂质代谢普遍失调,其中甘油磷脂代谢是脂质代谢相关途径中改变最严重的。在311名参与者的探索性队列中进行了非靶向脂质组学研究。通过基于支持向量机算法和基于质谱的特征选择,研究团队确定了九种脂类作为早期癌症检测最重要的特征。利用这九个特征,开发了基于液相色谱-质谱(MS)的多反应监测靶向分析。该靶向分析在独立验证队列中达到100.00%的特异性。在一个以医院为基础的肺癌筛查队列中,通过低剂量计算机断层扫描检查1036名参与者,以及一个包含109名参与者的前瞻性临床队列中,该分析达到了90.00%以上的敏感性和92.00%以上的特异性。这种肺癌人工智能检测方法可能有助于肺癌的早期检测或癌症预防高危人群的大规模筛查。


声明:
1、凡本网注明“来源:小桔灯网”的所有作品,均为本网合法拥有版权或有权使用的作品,转载需联系授权。
2、凡本网注明“来源:XXX(非小桔灯网)”的作品,均转载自其它媒体,转载目的在于传递更多信息,并不代表本网赞同其观点和对其真实性负责。其版权归原作者所有,如有侵权请联系删除。
3、所有再转载者需自行获得原作者授权并注明来源。

最新评论

关闭

官方推荐 上一条 /3 下一条

客服中心 搜索 洽谈合作
返回顶部