立即注册找回密码

QQ登录

只需一步,快速开始

微信登录

微信扫一扫,快速登录

搜索
小桔灯网 门户 资讯中心 肿瘤诊疗 查看内容

结直肠癌预后可轻松预测!基于表观遗传的生物标记物被开发,利好肿瘤诊断公司

2022-2-24 10:09| 编辑: 沙糖桔| 查看: 5563| 评论: 0|来源: 小桔灯网 | 作者:动力彩虹

摘要: 结直肠癌(CRC)是全球第三大常见癌症,在20201年的死亡率中位居第二。大肠癌是由于遗传和表观遗传改变的累积而发生的。在美国,2020年诊断为大肠癌的患者中有20%患有转移性大肠癌(mCRC)。早期发现大肠癌非常关键 ...


结直肠癌(CRC)是全球第三大常见癌症,在20201年的死亡率中位居第二。大肠癌是由于遗传和表观遗传改变的累积而发生的。在美国,2020年诊断为大肠癌的患者中有20%患有转移性大肠癌(mCRC)。早期发现大肠癌非常关键,因为辅助化疗不再有效,在晚期癌症阶段(III或IV期)诊断的大肠癌患者的生存率显著降低。随着临床对大肠癌早期诊断的需要,许多基于基因组改变的诊断和预后标志物已被全面研究。不幸的是,很少有标记物用于预测转移或复发的可能性。


尽管对DNA甲基化变化与癌症进展之间的关系进行了大量观察,但只有少数基因,如SEPT9(Epi-proColon)、NDRG4和BMP3(Cologuard)被证实为CRC诊断生物标记物,并通过诊断试剂盒被批准商业化。开发基于DNA甲基化的生物标记物的最重要的是选择理想的基因组位置,即CpG岛(CGI)和特定CpG位点。换句话说,检测灵敏度和临床相关性可能因选择同一CpG岛内CpG位点的不同而不同。


为了基于下一代测序技术发现临床生物标记物,癌症基因组图谱(TCGA)使用了基于Illumina Infinium 450 K或850 K阵列的检测方法生成大量数据。全基因组亚硫酸氢盐测序已成为一种在全基因组范围内确定DNA甲基化水平的有效方法,但其成本高,且获得统计上足够的样本量所需的时间长。靶向测序技术已成为高通量测序感兴趣基因组区域的工具。为了提高DNA甲基化定量的特异性,靶向测序已应用于亚硫酸氢盐测序。这种方法的优点是在CpG岛或其他基因组区域中选择DNA甲基化水平差异最大的CpG位点和临床相关性最高的CpG位点。


一种更直接的方法——甲基化特异性聚合酶链反应(MS-PCR,MSP)已经被开发出来并用于验证甲基化状态。这种方法是一种观察靶区甲基化的时间和成本高效率的方法,虽然设计引物和优化PCR条件则相对费力。


近日,几个来自韩国的研究团队在Experimental & Molecular Medicine上发表了一篇名为“Hypermethylation of PDX1, EN2, and MSX1 predicts the prognosis of colorectal cancer”的文章,这项研究呈现了筛选临床显著差异甲基化区域的简化工作流程,以及用于qMSP的引物序列。研究团队从TCGA下载的Infinium 450 K基因芯片数据中初步选择了肿瘤特异性甲基化区域。然后从首尔国立大学医院(SNUH)的韩国CRC患者队列中生成了靶向亚硫酸氢盐测序数据。研究团队在PDX1、EN2和MSX1的CpG岛上确定了队列特异性DNA甲基化标记,并通过优化的qMSP方法和高度敏感的引物集验证了这三个基因的肿瘤特异性高甲基化水平。同时还评估了它们的预后预测性能,发现基于已识别生物标记物甲基化状态的亚组在大肠癌患者中显示出显著不同的复发率和生存率。这体现了PDX1、EN2和MSX1基因甲基化标记物作为预后标记物及其在大肠癌患者中的临床应用有巨大的潜力。


图片来源:Experimental & Molecular Medicine


结果

通过靶向亚硫酸氢盐测序鉴定大肠癌组织中的差异甲基化区域

为了观察大肠癌和其他类型癌症中的甲基化水平,研究团队从TCGA收集了五种癌症类型(COAD、READ、LIHC、AD和PAAD)的450 K基因芯片数据。根据人类基因组hg19对每个CpG位点的β值进行平均,以代表其匹配CpG岛的甲基化值。使用一定的标准进一步筛选选定的CpG岛,从而获得了10754个差异甲基化的CpG岛。使用NimbleDesign(Roche)设计并优化针对选定CpG岛的探针池,并使用探针池对CRC组织进行亚硫酸氢盐测序。


研究团队取得了104名韩国大肠癌患者的组织(90对肿瘤和相邻健康组织,另外两个健康组织和12个肿瘤组织)。根据制造商的说明(罗氏公司)制备目标亚硫酸氢盐测序文库,并进行测序。通过对194个结直肠癌组织进行靶向亚硫酸氢盐测序,获得了每个CpG位点的β值,这些β值的平均值构成了它们匹配CpG岛的甲基化值。


研究团队最终在肿瘤组织中确定了40个差异甲基化CpG岛,包括35个高甲基化区域和5个低甲基化区域。例如,染色体7:27147589–27148389的基因组位置是HOXA3的基因内区域,其中有67个CpG位点。平均而言,该区域的甲基化水平在健康组织中为29%,在肿瘤组织中为78.7%。这种差异83.3%的大肠癌患者中被观察到(90例中有75例)。


大肠癌队列特异性DNA甲基化生物标记物选择的总体工作流

图片来源:Experimental & Molecular Medicine


大肠癌生物标志物候选基因的筛选

甲基化位置在甲基化状态和基因表达之间的相关性中起着重要作用。当我们观察40个差异甲基化CpG岛在启动子、基因内和基因间区域的位置时,我们发现在肿瘤的35个高甲基化区域中,16个CpG岛位于启动子区域,18个CpG岛位于基因内区域,1个CpG岛位于基因间区域。在五个低甲基化区域中,一个位于启动子区域,四个位于基因内区域。


研究团队接下来检测了甲基化变化与相关基因表达变化直接相关的区域。研究团队对高甲基化区域,尤其是基因内区域感兴趣,因为基因间区域很难与基因表达联系起来,而启动子中的高甲基化被普遍认为与基因表达降低有关。为了检测基因表达,研究团队利用了结肠腺癌的TCGA RNA-seq数据集。根据DESeq2的分析数据,只有七个基因(PDX1、GRIN2D、PITX1、TFAP2A、EN2、MSX1和NR2E1)在肿瘤中的表达增加了两倍以上。


使用Pearson和Spearman相关性进一步证实甲基化变化与基因表达之间的关系,研究团队使用Infinium HumanMethylation 450 BeadChip数据和从TCGA-COAD相同样本中获得的RNA序列数据。结果发现启动子CpG岛的甲基化水平与肿瘤样本中匹配基因的表达呈负相关,而PDX1、EN2和MSX1在肿瘤中的表达水平高于在正常组织中的表达水平,甲基化和表达水平呈正相关。根据UALCAN分析,PDX1、EN2和MSX1的高表达与患者生存率呈负相关。


基于差异基因表达和与大肠癌患者生存结果的相关性,优化候选DNA甲基化生物标记基因。

图片来源:Experimental & Molecular Medicine


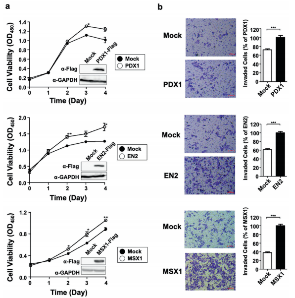
PDX1、EN2或MSX1的过度表达促进人结肠癌细胞的增殖和侵袭

PDX1是胰腺发育和β细胞成熟的关键转录因子。PDX1在胰腺癌细胞中过度表达,但在每个癌症阶段其作用不同。虽然PDX1已经被报道为大肠癌中潜在的癌症标志物,但它是基于对癌细胞中PDX1表达的观察,它的作用尚未得到详细研究。


engrailed-2(EN2)是一种转录因子,调节许多发育阶段。最近,有报道称EN2通过CRC中的CCL20在肿瘤进展中发挥致癌作用。


MSX1也是一种转录因子。MSX1被认为是CRC的mRNA生物标记物,但它的作用从未在CRC的细胞水平上得到证实。


研究团队将每个基因瞬时转染到HCT116结肠癌细胞系中,然后检查细胞的状态。CCK-8结果表明PDX1、EN2和MSX1的过度表达增加了细胞增殖。此外,Transwell分析观察到PDX1、EN2和MSX1显著促进HCT116细胞迁移。


因此,由于PDX1、EN2和MSX1的过度表达与CRC细胞的增殖和迁移直接相关,如果这些基因的基因内区域的甲基化变化与基因表达的变化相关,那么在标记区域检测甲基化变化将能够预测细胞状态。


候选DNA甲基化生物标记基因通过促进体外细胞增殖和迁移来驱动致癌特性 

图片来源:Experimental & Molecular Medicine


MSP引物可有效检测甲基化状态

经过多次试验和错误,我们优化了PDX1, EN2和MSX1的引物设计。PDX1的正向引物有四个CpG位点,反向引物有三个CpG位点。这七个CpG位点的β值在正常组织中约为10%,但在肿瘤组织中平均为70%。扩增子大小为126 bp和123 bp,Tm为55–57℃。


EN2的正向引物和反向引物有三个CpG位点。六个CpG位点的β值在健康组织中约为10%,但在肿瘤组织中平均为70%。扩增子大小分别为127 bp和112 bp,Tm为57–58℃。


MSX1的正向引物和反向引物有三个CpG位点。六个CpG位点的β值在健康组织中约为10%,但在肿瘤组织中平均为70%。扩增子大小分别为151 bp和144 bp,Tm为55–57℃。


由于MSP引物总共有六到七个CpG位点,我们不仅制作了一套保留胞嘧啶(甲基化引物)或将所有胞嘧啶改为胸腺嘧啶(非甲基化引物)的引物对,而且还创建了一套仅将一半胞嘧啶改为胸腺嘧啶(半甲基化引物)的引物集。使用这些引物,研究团队对来自CCD-18Co正常结肠细胞系和SW480、LoVo和HCT116结肠癌细胞系的亚硫酸氢盐处理的基因组DNA进行了qPCR。结果确认了MSP引物可以非常有效地区分癌细胞和正常细胞。


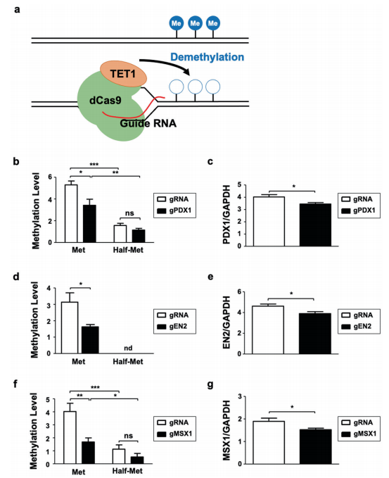
当研究团队使用CRISPR/dCas9-TET1系统介导降低甲基化水平时,使用MSP引物检测到PDX1甲基化水平显著降低,且PDX1表达显著降低。EN2和MSX1获得了类似的结果。


MSP引物设计及优化,可有效区分癌细胞和正常细胞。

图片来源:Experimental & Molecular Medicine


MSP引物检测由CRISPR/dCas9 gRNA系统调节的SW480候选生物标记物的甲基化变化

图片来源:Experimental & Molecular Medicine


PDX1、EN2和MSX1的甲基化水平预测结直肠癌转移

最后,研究团队研究了PDX1、EN2和MSX1基因内CpG区域的甲基化水平是否具有临床意义。首先根据这些区域的甲基化水平,通过曼哈顿距离进行层次聚类,对患者进行分类。因此,创建了两个组:高甲基化组(第1组,N=26)和中间甲基化和低甲基化组(第2组,N=61)。这两组患者的OS和PFS发生率存在显著差异。此外,第1组的外周淋巴管、血管和神经周围侵犯发生率高于第2组,这是癌症转移后的特征性事件。然而,没有观察到细胞分化、微卫星不稳定性和肿瘤位置的差异。回顾患者的信息时,研究团队发现大多数IV期(转移后)患者包括在第1组,而大多数III期(转移前)患者包括在第2组。这些结果表明,PDX1、EN2和MSX1甲基化水平可以预测结直肠癌患者的预后。


当使用亚硫酸氢盐处理的七名患者肿瘤组织基因组DNA执行qMSP时,第1组的两名患者的PDX1、EN2和MSX1基因内区域的甲基化水平高于第2组的五名患者。这一结果表明,MSP检测系统可用于临床预测结直肠癌患者术后的预后和转移。


3个基因甲基化标记可预测结直肠癌患者的预后

图片来源:Experimental & Molecular Medicine


总结

尽管对DNA甲基化变化与癌症进展之间的关系进行了大量观察,但只有少数基因被证实为结直肠癌(CRC)的诊断生物标志物。为了更实际地检测甲基化变化,研究团队进行了靶向亚硫酸氢盐测序。通过RNA-seq的联合分析,确定了特异性DNA甲基化标记:PDX1、EN2和MSX1基因内区域的CpG岛。这些基因在大肠癌中具有致癌特征,并且它们的表达水平与基因内区域的高甲基化相关。此外,这些甲基化水平可以将结直肠癌患者分为两组,分别表示预后良好和较差。这项研究提出了一个简化的工作流程筛选具有临床意义的差异甲基化区域。在PDX1、EN2和MSX1基因中发现甲基化标记物,表明它们作为预后标记物的良好表现及其在大肠癌患者中的临床应用。


随着手术活检、辅助化疗和其他适当的护理,定期跟踪预后因素可能有助于晚期结直肠癌患者。希望研究团队提出的方法和生物标记物还可以应用于其他癌症。



声明:
1、凡本网注明“来源:小桔灯网”的所有作品,均为本网合法拥有版权或有权使用的作品,转载需联系授权。
2、凡本网注明“来源:XXX(非小桔灯网)”的作品,均转载自其它媒体,转载目的在于传递更多信息,并不代表本网赞同其观点和对其真实性负责。其版权归原作者所有,如有侵权请联系删除。
3、所有再转载者需自行获得原作者授权并注明来源。

最新评论

关闭

官方推荐 上一条 /3 下一条

客服中心 搜索 洽谈合作
返回顶部