立即注册找回密码

QQ登录

只需一步,快速开始

微信登录

微信扫一扫,快速登录

搜索
小桔灯网 门户 资讯中心 技术杂谈 查看内容

Science高分子刊:基因编辑实现血友病A和B的可持续治疗

2022-2-14 11:09| 编辑: 沙糖桔| 查看: 5388| 评论: 0|来源: 小桔灯网 | 作者:动力彩虹

摘要: 血友病是一种典型的遗传性疾病,由与内在、外在和共同凝血途径相关的基因功能丧失引起自发性出血。一种基本的治疗方法尚未开发出来,血友病A和B是基因治疗最突出的目标之一。血友病最常用的治疗方法是预防性治疗,根 ...


血友病是一种典型的遗传性疾病,由与内在、外在和共同凝血途径相关的基因功能丧失引起自发性出血。一种基本的治疗方法尚未开发出来,血友病A和B是基因治疗最突出的目标之一。血友病最常用的治疗方法是预防性治疗,根据血友病的类型补充缺乏的凝血因子。腺相关病毒(AAV)基因治疗已经经过临床试验,并证明在恢复凝血因子缺陷方面有效。然而,这种方法不适用于存在凝血因子VIII(FVIII)抑制物或FIX抑制物的患者,分别占血友病A和血友病B病例的30%和10%。抑制物是中和抗体,95%的重度血友病患者在FVIII替代治疗的前75天内产生抑制物。


最近,针对产生抑制物的患者提出了各种治疗策略。Emicizumab是美国食品和药物管理局(FDA)批准的双特异性抗体,已在临床上用于使用抑制剂治疗患者,以模拟FVIII功能,将下游凝血途径的FIX和FX连接起来。然而,这种方法要求患者在一生中反复注射药物。Fitusiran是一种以抗凝血酶(AT)为靶点的RNA干扰疗法。AT是凝血酶生成的内源性负调节因子,由serpin家族C成员1(SERPINC1)基因编码。使用Fitusiran抑制AT已被证明是一种有效的方法,可以在不直接表达凝血因子的情况下恢复凝血系统的平衡。这种方法是一种有吸引力和多功能的策略,因为它适用于大多数血友病患者,而不考虑导至疾病的因素或抑制物的出现。然而,这种策略的一个局限性是fitusiran的短期治疗效果。到目前为止,所有已被批准用于治疗血友病的策略都只会产生暂时的治疗效果。然而,重复治疗会对血友病患者的生活质量产生负面影响。近年来,血友病患者的预期寿命增加,因此需要更长时间的定期治疗,获得可持续和安全的长期疗效一直是血友病治疗中最关键的考虑因素之一。在这方面,基因治疗适合于维持长期的治疗效果。


迄今为止,基因组编辑被广泛认为是长期治疗几种遗传性疾病和一些慢性疾病的有效策略。与病毒载体方法相比,使用非病毒载体交付基因组编辑工具在安全性方面具有相对优势。Cas9蛋白可诱导细胞免疫反应,这种免疫原性与安全性问题有关。相比之下,由于CRISPR-Cas9的瞬时表达,非病毒给药方法减少了靶外效应。因此,最近的研究主要集中在非病毒给药系统上,例如脂质载体,作为体内基因组编辑疗法的更合适的给药工具。


近日,来自韩国的研究团队在Science Advances上发表了一篇题为“In vivo delivery of CRISPR-Cas9 using lipid nanoparticles enables antithrombin gene editing for sustainable hemophilia A and B therapy”的文章,在文章中,研究团队开发并优化了脂质体纳米颗粒(LNPs)将Cas9 mRNA和靶向小鼠的有效单链引导RNA(sgRNA)一起传送到小鼠肝脏的方法。接下来,在血友病A和B小鼠模型中评估mAT基因编辑介导的凝血酶生成,以确认所开发系统的治疗效果。在这里,研究团队证明了使用LNPs在体内输送CRISPR-Cas9能够进行AT基因编辑,从而实现血友病A和B的可持续治疗。


图片来源:Science Advances


主要内容

1. 体外筛选筛选SERPINC1基因中有效的sgRNA

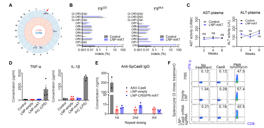
对于通过mAT基因组编辑进行血友病治疗,基于最小的脱靶风险研究团队选择了靶向Serpinc1外显子3的候选sgRNA。将11种不同的sgRNA转染到小鼠C2C12细胞系中,通过定向深度测序分析插入或删除(indel)频率。结果显示TS4 sgRNA是拥有最高indel频率。在小鼠原代肝细胞中测试sgRNA时,得出相同的结论。因此选择TS4 sgRNA进行进一步的LNP介导的小鼠体内研究。


体外筛选针对AT区域的有效sgRNA 

图片来源:Science Advances


2. 小鼠体内肝细胞转染的LNP缓冲液成分的优化

对于Cas9 mRNA和sgRNA的体内递送,LNP使用246C10、二油基磷脂酰乙醇胺(DOPE)、胆固醇和聚乙二醇(PEG)-神经酰胺配制。在这项研究中,研究团队使用了一种高度修饰的sgRNA,以有效地诱导在所需剂量下进行靶向基因组编辑。研究团队以极其啰嗦的笔触描述了他们优化缓冲液成分的过程以及对高度修饰的sgRNA在LNP的包封效率的影响。有兴趣的小伙伴可以去原文查看,在此不赘述,因为我的稿费不按字数计算。


接下来,研究团队通过静脉途径引入含有荧光素酶的LNP,证实了LNP的器官特异性输送潜力。小鼠肝脏表现出荧光素酶表达,但其他器官没有表现出可检测到的荧光素酶表达。


肝细胞转染的LNP缓冲液成分的优化  

图片来源:Science Advances


3. LNP-CRISPR-mAT诱导mAT在小鼠体内表达的长期下调

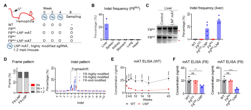
在优化用于特异肝细胞输送的LNP CRISPR mAT后,开始尝试体内mAT靶向输送。在人类中,血友病A和B是凝血障碍的典型类型。血友病A是最常见的血友病类型,是FVIII基因(F8 I22I)第22内含子反转导至的严重的凝血疾病。血友病B是由FIX基因(F9 Mut)功能丧失引起的。因此,本研究中使用了具有F8 I22I和F9 Mut的小鼠;这些小鼠是通过CRISPR-Cas9介导的基因编辑产生的,并对血友病表型进行了验证。作为试验剂量,我们每隔2周通过静脉途径给每只小鼠注射1.2 mg/kg LNP CRISPR mAT。在F8 I22I和F9 Mut的肝组织中分别观察到平均22%和38%的indel频率。当高度修饰的sgRNA和SpCas9 mRNA被包装在LNP中并反复给药时,与对照WT小鼠的平均mAT值相比,Serpinc1基因功能下调70%以上,并且Serpinc1下调在此后的10个月内保持稳定。在F8 I22I和F9 Mut小鼠中,血液mAT浓度分别降低了约40%和70%。


LNP-CRISPR-mAT诱导mAT在小鼠体内表达的长期下调

图片来源:Science Advances


4. 在血友病小鼠中使用LNP CRISPR mAT恢复凝血酶生成活性

研究团队使用了(calibrated automated thrombin, CAT)生成的方法来评估凝血障碍。CAT可以在100分钟内测量凝血酶的生成。结果显示,LNP CRISPR mAT治疗恢复了F8 I22I和F9 Mut小鼠的凝血酶生成潜力。LNP CRISPR治疗使F8 I22I和F9 Mut凝血酶峰的滞后时间缩短,凝血酶峰值增强,总凝血酶生成量(曲线下面积)增加。此外,LNP CRISPR mAT治疗导至凝血酶峰值增强,约为WT的65%。总之,根据凝血酶峰值和总凝血酶形成能力,LNP CRISPR mAT治疗增强了F8 I22I和F9 Mut小鼠的凝血酶生成能力。


LNP CRISPR mAT恢复凝血酶生成活性 

图片来源:Science Advances


5. 通过增强凝血酶形成潜能减少自发性出血和继发性血友病并发症

CAT分析表明,由于LNP CRISPR mAT介导的再平衡,凝血能力得到改善。评估自发性出血的减少也很重要,这是血友病的一个重要并发症。组织病理学分析显示,两组血友病小鼠的肝间质区域均出现自发性出血。通过测量组织切片中检测到的红细胞总数来验证出血的频率或严重程度。正如预期的那样,LNP CRISPR mAT治疗降低了肝组织中RBC的频率,表明减少自发性出血。不仅如此,每只小鼠的mAT浓度和红细胞频率之间存在显著相关性(P=0.0065)。


F8 I22I和F9 Mut血友病小鼠均表现出鲍曼囊的特征性水肿症状。我们评估了LNP CRISPR mAT对肾脏的治疗效果。为此,我们从每只小鼠的肾脏中随机选取三个切片,分析了鲍曼囊的形状。LNP-CRISPR-mAT治疗减轻了水肿症状,F8 I22I和F9 Mut小鼠中正常肾小球包膜的总比率与对照WT小鼠相似。总之,这些观察结果证实,通过LNP CRISPR mAT处理的再平衡导至持续降低mAT浓度,从而改善血友病的临床症状。


增强凝血酶形成潜能减少自发性出血和继发性血友病并发症 

图片来源:Science Advances


6.CRISPR-LNP疗法未观测到明显的副作用

体内基因编辑最关键的并发症是出现不良的靶外效应。使用来自对照WT、F8 I22I和F9 Mut(各n=3)的肝脏基因组DNA进行的靶向深度测序分析显示,在两种血友病模型中,在潜在的脱靶位点处均未显示有意义的指标。LNP-CRISPR的另一个重大安全问题是免疫反应或炎症。血浆用于天冬氨酸转氨酶(AST)和丙氨酸转移酶(ALT)分析,两组之间差异不大。因此,使用LNP CRISPR mAT不会导至肝损伤。通过测量血清TNF-α和IL-1β浓度来评估炎症反应。结果显示,注射LNP-CRISPR后,炎症细胞因子的产生没有明显增加。此外,研究团队还利用注射LNP的小鼠血清,通过酶联免疫吸附试验(ELISA)研究了系统性抗Cas9抗体反应。与LNP空白治疗相比,重复注射LNP CRISPR mAT不会诱发抗Cas9免疫球蛋白G(IgG)。研究团队还评估了反复给予sgRNA/Cas9 mRNA封装的LNP是否会诱导针对表达Cas9蛋白的细胞的细胞免疫反应。结果表明重复注射LNP不会在小鼠中诱导细胞免疫反应。


CRISPR-LNP疗法未观测到明显的副作用  

图片来源:Science Advances


总结

血友病是一种无法治愈的遗传性疾病。尽管已经引入了基因治疗或双特异性抗体治疗等创新疗法,但在实现长期治疗效果和存在抑制物患者的治疗选择方面,仍然存在大量未满足的需求。抗凝血酶(AT)是凝血酶生成的内源性负性调节因子,是血友病A和B患者可持续治疗的有效基因组编辑靶点。在本研究中,研究团队开发并优化了脂质纳米粒(LNPs),以递送Cas9 mRNA以及针对小鼠肝脏AT的单链引导RNA。LNP介导的CRISPR-Cas9传送导至AT的抑制,从而改善凝血酶的生成。血友病A和B小鼠的出血相关表型均有不同程度的恢复。未检测到活性脱靶、肝诱导毒性和大量抗Cas9免疫反应,表明LNP介导的CRISPR Cas9传送是一种安全有效的血友病治疗方法。


声明:
1、凡本网注明“来源:小桔灯网”的所有作品,均为本网合法拥有版权或有权使用的作品,转载需联系授权。
2、凡本网注明“来源:XXX(非小桔灯网)”的作品,均转载自其它媒体,转载目的在于传递更多信息,并不代表本网赞同其观点和对其真实性负责。其版权归原作者所有,如有侵权请联系删除。
3、所有再转载者需自行获得原作者授权并注明来源。

最新评论

关闭

官方推荐 上一条 /3 下一条

客服中心 搜索 洽谈合作
返回顶部